IgorE
1 ранг
- Регистрация
- 1 Янв 2021
- Сообщения
- 2,873
- Реакции
- 1,361
- Репутация
- 74
- Страна
- Украина
- Город
- Берег ЧМ
- Имя
- Игорь
- Предупреждений
- 1
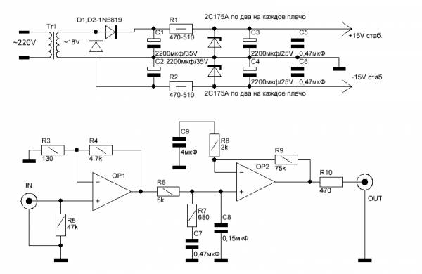
LSK вполне заменима подобранной парой 2SK170. Это уже стандарт у аматоров. Они в продаже есть, не дорогие. Найти КПС тоже непросто, да и смысла нет, она хуже.LSK наверное КПС104 сможет заменить...еще вполне доставаемо, хоть и дороговато из за позолоты
Если оценить это решение с другими (для головки МС), то оно оказывается дешевле и проще. Подобное сделано в усилителе Онкио.
Для только головки ММ м\схему АД797 можно заменить любимым ОУ, т.как в схеме нет подводных камней. Но первый каскад желательно оставить авторский. Не космическая цена на 797.
Первый каскад очень интересен. Такое построение усилителя на спарке полевик-ОУ имеет не только огромное усиление, но и полностью свободно от эффекта Миллера. По этому узел получается очень линейным. Чего нет в других схемах (напимер Сухова и Никитина)
Где там такое?К тому же рисовать просто запараллеленные полевики как дифкаскад- и обман и самообман одновременно.
..................
Обычные корректоры без трансформатора не годится для МС, А стоимость такого трансф-ра очень и далеко очень кусачая. Установка его имеет определенные правила. Просто с ним получается на схеме, пока не решил купить.
Последнее редактирование:

