ДДТ
2 ранг
- Регистрация
- 19 Май 2025
- Сообщения
- 475
- Реакции
- 442
- Репутация
- 33
- Предупреждений
- 7
Это - постоянному току. Если ты любишь слушать постоянный ток, это очень хороший выбор. Импеданс дб выше.сопротивление 7.5 Ом
Это - постоянному току. Если ты любишь слушать постоянный ток, это очень хороший выбор. Импеданс дб выше.сопротивление 7.5 Ом
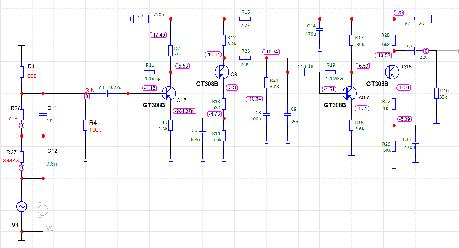
Вот не поленился, померил, индуктивность 8 мкГн, на 20кГц еще 1 Ом добавитсяЭто - постоянному току. Если ты любишь слушать постоянный ток, это очень хороший выбор. Импеданс дб выше.
Не страшно было сжечь катушку? Там же проводок тонюсенький. Его, говорят, можно перегреть даже простым омметром.индуктивность 8 мкГн
Входной узел менее (и прилично) шумный получаем при такой схеме.Шыдевер!
зы.

Такую точно схему делал и выкладывал на Веге лет 15 назад, теперь изобрели AD8429 в которой подобный входной каскад сделан на 1 кристалле и с минимумом шумов - 1 nV/√Hz против 8 nV/√Hz у OPA2134, да и по цене разница не в их пользу AD8429 и OPA2134Входной узел менее (и прилично) шумный получаем при такой схеме.
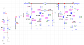
Спасибо, Бро! У меня есть книжка Шкритека откуда эта схема перерисованаДержи схему, не благодари:
То есть, с заменой головы тау уплывёт.Тау3 сделана на индуктивности ГВ
Если бы ты был более внимательным, то в левом верхнем углу нашёл бы название фирмы-производителя: Кенвуд, и модельный номер аппарата, откуда Шкритек её перерисовал.книжка Шкритека откуда эта схема
В реале, а не в симуляторах, с заменой головы плывет все и для какчественного поспроизведения грамзаписей приходится подстраивать корректор.То есть, с заменой головы тау уплывёт.
В симуляторе?А схема лучше твоей, но ты не понял, и погнался за дурачками.
А чем симуль отличается от реала? А что, на глаз не видно преимущества схемы? Два, навскидку, слабо определить?В симуляторе?
Да фто вы такое несёте? Мы конструктив обсуждаем, или схему? А как так вышло, что говорили про одно, выехали на другое?В реале теперь много зависит от конструктива
Спаяй сам хоть один свой шедевр и замерь, будет ответ на твой вопрос.А чем симуль отличается от реала? А что, на глаз не видно преимущества схемы?
Так в реале одно без другого не бывает, разрабатываешь тут прекрасную схему, искажений 0,000000, а на плате дорожку криво нарисовал и все, получи 0,1 искажений при измерениях.Да фто вы такое несёте? Мы конструктив обсуждаем, или схему? А как так вышло, что говорили про одно, выехали на другое?
Тебя дезынформировали опытные, но недалёкие негодяи. Достаточно глянуть на схему любого корректора: там нет подстроечных элементов для настройки чего бы то ни было с заменой картриджа.с заменой головы плывет все
То есть, ты смотришь на схему и сразу видишь: запорю конструктивом? Но определить её потенциал на глаз не можешь, а симулем - вера, в смысле багажник знаний, не позволяют?Так в реале одно без другого не бывает
Всё - это когда пятки холодные. Для разбора с конструктивом я на рцл создал одноимённую тему, и на стр.18 можешь видеть данные: достигнуто -147 дБ интермоды 1к в УМ, не говоря за корректоры, где сильных токов и магнитных наводок с ВК на вход отродясь не бывало.на плате дорожку криво нарисовал и все
Вот удифилы и подбирают головку под корректор, трансформатор под головку и направление шнурков. Массовое производство не предполагает высшего качества, лишь необходимое и достаточное для большинства пользователей. А вот для себя любимого можно и настроить.Тебя дезынформировали опытные, но недалёкие негодяи. Достаточно глянуть на схему любого корректора: там нет подстроечных элементов для настройки чего бы то ни было с заменой картриджа.
Кое-какие есть.Достаточно глянуть на схему любого корректора: там нет подстроечных элементов для настройки чего бы то ни было с заменой картриджа.
Практически у всех серьезных ВК сделано.Кое-какие есть.
Отнюдь не проблема, - как заменили ГЗМ, так же заменят и 2 (два) резистора. Их, кстати, можно разместить сразу в держателе ГЗМ или продавать в корпусе штэккера RCA, подключаемого к RCA-разъёму, параллельному входу корректора. Вообще золотая жила открывается! Можно дурить публику широким набором "сверхточных сверхкачественных" компонентов. Дарю идею!То есть, с заменой головы тау уплывёт.
Ничем. У него этой проблемы нет, так как он не меняет ГЗМ. Он даже не догадывается что иглы изнашиваются. А если догадывается, то меняет одну иглу, а не всю ГЗМ.чем рядовой пользователь настраивает АЧХ корректора с заменой картриджа?
Это ты на что такое намекаешь? Сходи к Сухову- ему пригодится.Можно дурить публику
Хоровиц с Хилом в своё время намекали что или резистор с коллектора на базу или резистор в эмиттере , в роли местной оос. Вместе- не советовали.Посмотреть вложение 139120
Корректор - легенда!
Нет такой альтернативы, или-или. Массовость относится к развитию производительных сил. Качество - к продуманности конструкции.Массовое производство не предполагает высшего качества
Германй прям всё в обратную повернёт?На симуляционной схеме нарисованы Si-ликоновые транзисторы
Скорее всего, и графики - с ними.
типа того, поплывёт от нагрева, в обратную сторону и "Бах". Лень симулировать такое, только время тратить (вообще, ВК). А модели германусов на "Паяльнике" лежат, правда для Мультисима.Германй прям всё в обратную повернёт?
Вы не поняли.сходить к гитаристам и посмотреть, что они в педалях ставят (джифет). Хотите, ещё круче, у Смерша своруйте.
Наверное, мне Гетеродинного приёмника в кл. 5 хватило, ну и намучались мы толпою от того конструктора. Одна польза - паяльник держать научился.Такую "штуку" для интереса дома держать - забавно.
Даже странно, что искажения столь невелики! Я преполагал, что больше окажутся.