УМЗЧ WASP от decoder

  • Автор темы Автор темы decoder
  • Дата начала Дата начала
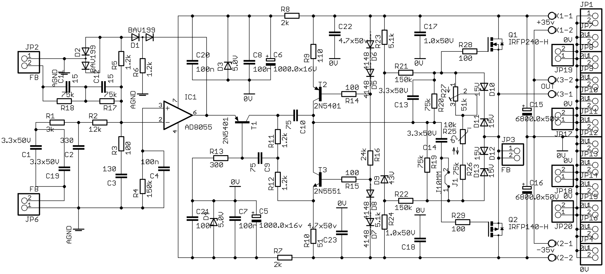
Ещё немного порисовал, размер платы 110х64 мм., в архиве есть пдф для печати под лут, если в схеме ничего не напутал можно пробовать, но ещё продолжу
 

Вложения

  • plata.png
    plata.png
    526.7 KB · Просмотры: 168
  • shema.png
    shema.png
    373.9 KB · Просмотры: 169
  • wasp.zip
    wasp.zip
    777.4 KB · Просмотры: 49
Ещё немного порисовал, размер платы 110х64 мм., в архиве есть пдф для печати под лут, если в схеме ничего не напутал можно пробовать, но ещё продолжу
Здравствуйте! Я без очков, но всё равно на последней схеме (да и на ранней тоже) не увидел обратной связи с выхода унч на инвертируюший вход через резистор 150 к, который с корректирующей ёмкостью.
 
Здравствуйте, обратная связь соединяется витой парой между jp2_fb - jp3_fb, резисторы ОС - r17_r18, входная слаботочная земля agnd соединена с силовой 0v только через эту витую пару, верхний слой фольги это 0v, jp7-jp17 запаиваются насквозь перемычками и соединяют 0v землю с выводами деталей на нижней стороне, такая технология хорошо описана на рцл-электро, псевдо двусторонка по простому
 
200 и 2000 гц . Картинки клипа одинаковые . Нагрузка 6 ом . IMG_20260123_160129_367.jpg

20000 гц IMG_20260123_155909_210.jpg
 
Последнее редактирование:
Работаем ещё, оптимизировал немного, сохранил в eagle 770, есть вариант с латералами на выходе (сток-исток наоборот, про схемотехнику промолчу нет компетенций), пришли ad8055 из чид, наверно буду пробовать собирать (если уважаемый Декодер одобрит латералы 1058 162 вообще хорошо есть у меня какие-то похожие)
 

Вложения

  • chema.png
    chema.png
    317.2 KB · Просмотры: 112
  • plata.png
    plata.png
    110.9 KB · Просмотры: 94
  • wasp240.zip
    wasp240.zip
    262.8 KB · Просмотры: 42
Последнее редактирование:
Работаем ещё, оптимизировал немного, сохранил в eagle 770, есть вариант с латералами на выходе (сток-исток наоборот, про схемотехнику промолчу нет компетенций), пришли ad8055 из чид, наверно буду пробовать собирать (если уважаемый Декодер одобрит латералы 1058 162 вообще хорошо есть у меня какие-то похожие)
Лотеральные (от слова " лотерея ") латералы потребуют другого тока (смещения в затворе) с напряжением смещения. И это правильно.
Не помешает проверить и потребную мощность "раскачки" в цепи затворов МосФетов, которая на верхних частотах определяется входной емкостью Ci и напряжением перехода "затвор–исток" Ugs по формуле Шкритека: Pe=f•Ci•Ugs•Ugs.
Как пишет Шкритек при f=20 кГц, Ci=900 пФ и Ugs=6 Вольт получим примерно Pe≈0.65 мВт [на см квадратный площади затвора – не читать – прик0л это]. Очевидно, что 900 пФ это ёмкость у латералов, а у МосФетов она будет побольше
Внесу ясную ясность: у л0теральных транзистóров 2sk1058/2sj162 внутри уже есть защитные стабилитроны.
 
Последнее редактирование:
Лотеральные (от слова " лотерея ") латералы потребуют другого тока (смещения в затворе) с напряжением смещения. И это правильно.
Не помешает проверить и потребную мощность "раскачки" в цепи затворов МосФетов, которая на верхних частотах определяется входной емкостью Ci и напряжением перехода "затвор–исток" Ugs по формуле Шкритека: Pe=f•Ci•Ugs•Ugs.
Как пишет Шкритек при f=20 кГц, Ci=900 пФ и Ugs=6 Вольт получим примерно Pe≈0.65 мВт [на см квадратный площади затвора – не читать – прик0л это]. Очевидно, что 900 пФ это ёмкость у латералов, а у МосФетов она будет побольше
Всё это просчитывается в симуле . С латералами схему не делал так как это дорого и результат не понятный хотя интересный и относительно простой .
 
Всё это просчитывается в симуле . С латералами схему не делал так как это дорого и результат не понятный хотя интересный и относительно простой .
Я думаю, что не помешает проклянуть ток смещения в цепи затвора, который растëт с повышением частоты.
 
200 и 2000 гц . Картинки клипа одинаковые . Нагрузка 6 ом . Посмотреть вложение 168718

20000 гц Посмотреть вложение 168717
А в чем причина таких разных картинок?

В симуляторе такие же картинки как в железе?

Работаем ещё, оптимизировал немного, сохранил в eagle 770, есть вариант с латералами на выходе (сток-исток наоборот, про схемотехнику промолчу нет компетенций), пришли ad8055 из чид, наверно буду пробовать собирать (если уважаемый Декодер одобрит латералы 1058 162 вообще хорошо есть у меня какие-то похожие)
А что, в УНЧ декодера нужны обязательно латералы?

Если не сложно, на вскидку, чем они отличаются от других мощных полевых транзисторов - не латералов по цене и по параметрам? :unsure:

И что следует из этих графиков - для начинающих?
 
Последнее редактирование:
А я не прошу тут обоснование на уровне нобелевки. Просто покажите два варианта графиков - до и после, например как тут. https://ldsound.club/threads/prostoj-usilitel-a-klassa.3708/

Чтобы всем было понятно, что этот вариант УНЧ физически работает стабильно, да и к тому же, в разных режимах и на разных нагрузках._nerastraivay
Вот для такого проекта и нужны латералы. Главное отличие латералов от вертикалов состоит в том что у латералов термостабильная точка примерно 200 мА и как следствие не требуется тепловая ООС в выходном каскаде, т.е. не нужен тепловой датчик и резисторы в истоках. А для вертикалов вынь и положь источник смещения с тепловой зависимостью напряжения размещенный на радиаторе и резисторы в истоках. Причина - точка термостабильности вертикалов примерно в области более 6 А. И вторая особенность лучше линейность характеристики прямой передачи по сравнению с вертикалами. Третья особенность, очень приятная, очень маленькая проходная емкость 10 пФ для N-канальных и 26 пФ для P-канальных.
Добавлю: по сравнению с вертикалами в усилителе с малой глубиной ООС ступенька полностью исчезает при токе покоя порядка 50 мА без необходимости термостабилизации, для вертикалов требуется порядка 200 мА и обязательно термостабилизация во избежания ухода в саморазогрев.
 

Вложения

Последнее редактирование:
Вот для такого проекта и нужны латералы. Главное отличие латералов от вертикалов состоит в том что у латералов термостабильная точка примерно 200 мА и как следствие не требуется тепловая ООС в выходном каскаде, т.е. не нужен тепловой датчик и резисторы в истоках. А для вертикалов вынь и положь источник смещения с тепловой зависимостью напряжения размещенный на радиаторе и резисторы в истоках. Причина - точка термостабильности вертикалов примерно в области более 6 А. И вторая особенность лучше линейность характеристики прямой передачи по сравнению с вертикалами. Третья особенность, очень приятная, очень маленькая проходная емкость 10 пФ для N-канальных и 26 пФ для P-канальных.
Добавлю: по сравнению с вертикалами в усилителе с малой глубиной ООС ступенька полностью исчезает при токе покоя порядка 50 мА без необходимости термостабилизации, для вертикалов требуется порядка 200 мА и обязательно термостабилизация во избежания ухода в саморазогрев.
Штошь, придëтси в исходную схему вреднять резисторы 0.33 или 0.5 Ом в истоки, будь они неладны.
 
Последнее редактирование:
Работаем ещё, оптимизировал немного, сохранил в eagle 770, есть вариант с латералами на выходе (сток-исток наоборот, про схемотехнику промолчу нет компетенций), пришли ad8055 из чид, наверно буду пробовать собирать (если уважаемый Декодер одобрит латералы 1058 162 вообще хорошо есть у меня какие-то похожие)
В каком корпусе и почём 8055 ? С латералами не паяли схему , если есть желание то пробуй .

А в чем причина таких разных картинок?

В симуляторе такие же картинки как в железе?
Причина в том что 2кгц и 20кгц в десять раз различаются . В симуляторе так же как железе .
 
В каком корпусе и почём 8055 ? С латералами не паяли схему , если есть желание то пробуй .
ad8055 в soic8 (буду на переходник дип8 паять) брал в чиде по 250, но ещё не проверял их
 
Простите, а на саму м/с нужно ли маленький радиатор подклеить? На всякий случай...
По крайней мере на дип8 не надо .

Ещё немного порисовал, размер платы 110х64 мм., в архиве есть пдф для печати под лут, если в схеме ничего не напутал можно пробовать, но ещё продолжу
Андрей убери земляной полигон под проводниками второй ножки ОУ и RC обратной связи и желательно чтоб земля была от них не ближе 2.5 мм
 
Андрей убери земляной полигон под проводниками второй ножки ОУ и RC обратной связи и желательно чтоб земля была от них не ближе 2.5 мм
понятно, сделаю, так наверно можно:
 

Вложения

  • plata.png
    plata.png
    119.4 KB · Просмотры: 79
  • chema.png
    chema.png
    306.4 KB · Просмотры: 59
  • wasp240.zip
    wasp240.zip
    276.8 KB · Просмотры: 38
Последнее редактирование:
понятно, сделаю, так наверно можно:
Нужно было только убрать полигон над дорожками отходящими от второй ноги ОУ и цепями оос . Последний вариант печатки оставь как есть только добавь полигон слева с моими рекомендациями .В самой близости к стокам полевиков НУЖНЫ блокировочные конденсаторы на массу примерно 1 мкф на 60 в. плёнку .
 
А в чем претензии к такой терморегуляции?
У терморезисторов хрен знает какой тепловой коэффициент. Может иметь место как недокомпенсация, так и перекомпенсация, обычно перекомпенсация. Я обычно для термокомпенсации вертикальных MOSFET использую мелкие MOSFETы IRF510 IRF9510. Получается довольно точно.
Вторая проблема этой схемы - ноль на выходе плывет с прогревом.
 
Никитич, проще и рациональнее мелкие MOSFETы поставить. У них тепловой коэффициент во всем диапазоне рабочих температур будет согласован и на радиаторе удобнее крепить.
В моём варианте ВК терморегулировка с транзисторным датчиком нормально не работает но там и резисторы в смещении очень высокоомные .
 
В моём варианте ВК терморегулировка с транзисторным датчиком нормально не работает но там и резисторы в смещении очень высокоомные .
Вы не будете возражать против тока упокоения выходного каскада в районе 100 мА, не меньше?

Никитич, проще и рациональнее мелкие MOSFETы поставить. У них тепловой коэффициент во всем диапазоне рабочих температур будет согласован и на радиаторе удобнее крепить.
Поскольку я не сторонник ставить транзисторы одного канала на общий радиатор, то придется делать индивидуальные радиаторы и к каждому тянуть свой термодатчик пусть и на слабосильном irf510
 
В моём варианте ВК терморегулировка с транзисторным датчиком нормально не работает но там и резисторы в смещении очень высокоомные .
А два транзистора нужно ставить N- и P- канальные. Тепловые коэффициенты у N- и P- разные. Примерно 6 и 4 мВ на градус.

Поскольку я не сторонник ставить транзисторы одного канала на общий радиатор, то придется делать индивидуальные радиаторы и к каждому тянуть свой термодатчик пусть и на слабосильном irf510
Ну и напрасно. Получишь длинную антенну в высокоомной точке. И она у тебя обязатель что нибудь поймает.
 
Так она уже 90 ма в модели и железе а для этих полевиков больше и не надо !
Вай! – сказал дед Мазай. Мне стольник больше нравится, но не смею спорить с автором.
 
У терморезисторов хрен знает какой тепловой коэффициент. Может иметь место как недокомпенсация, так и перекомпенсация, обычно перекомпенсация. Я обычно для термокомпенсации вертикальных MOSFET использую мелкие MOSFETы IRF510 IRF9510. Получается довольно точно.
Вторая проблема этой схемы - ноль на выходе плывет с прогревом.
Вы ошибаетесь.

Преимущество этой схемы в том, что можно под конкретные мосфеты их напряжение питания, ток покоя и размеры радиатора выбрать точно свой режим термо компенсации за счет подбора делителя напряжения. Резистор, стоящий в схеме последовательно с термо резистором определяет диапазон работы терморегулировки под конкретные мосфеты. Например при тех параметрах которые указаны на схеме я проверял работу усилителя на разных тока и на разных по размеру радиаторах. При токе покоя при разных значениях от 0,2 до 0,4А он стабилен с точностью примерно 5-10%. Для конкретного, моего, небольшого радиатора, его следует уменьшить примерно до 6,8-5,1к. Соответствующую перестройку нужно делать также при изменении напряжения питания, подаваемого на мосфеты и в соответствии с номиналом резистора стоящего в стоках транзисторов. Для более высоких значений тока нужно примерно пропорционально снижать номинал резистора стоящего последовательно с терморезистором.
Для конкретной, моей (условно выбрал самый плохой вариант из тех что были в плане искажений мосфетов без ООС) пары 540 9540 и резисторах в их стоках 0,33 Ом. у меня получились такие значения измерения тока покоя во времени при прогреве радиатора.

+-18В питание радиатор примерно с две пачки сигарет.
33град - 0,99А
40 град. - 0,98А
50 град -0,99А
54 град - 1,01А
61 град - 1,03А
64 град - 1,17А

Для более точного поддержания тока покоя нужно последовательный резистор несколько изменить. Его уменьшить с 6,8К примерно до 6,2к. На этапе настройки этот резистор также можно сделать подстрочным (порядка 10-15к).

При одной и той же настройке узла терморегулирования ток покоя растет примерно пропорционально росту напряжению, подаваемого на истоки транзисторов.


Кроме того, данная схема позволяет также компенсировать изменения температуры радиатора за счет температуры окружающего воздуха. Тут можно будет выставить некоторое перерегулирование тока покоя для возможных изменений температуры в КП ( на случай летней жары). Так, чтобы при максимальной температуре радиатора ток покоя снижался на 10-20%. Такие изменения тока покоя на слух уловить невозможно.

Предельный режим, при котором сгорали транзисторы, при напряжении питания +-30В, это ток покоя порядка 1,2-1,4А и температура радиатора порядка 80-90 Град, при выходном напряжении порядка 15 В RMS на 4 Ом.

Площадь радиатора надо выбирать из условия, чтобы при комнатной температуре его температура не превышала 50-60 град после прогрева в течение 10-30 мин.
Желательно применять воздушное охлаждение с термодатчиком регулирующим обороты вентилятора. Это позволит существенно снизить размеры радиатора.

Напряжение на выходе практически не меняется 0-2мВ.
 
Последнее редактирование:

Статистика форума

Темы
3,334
Сообщения
267,595
Пользователи
2,561
Новый пользователь
Izotop
Назад
Сверху Снизу