УМЗЧ WASP от decoder

  • Автор темы Автор темы decoder
  • Дата начала Дата начала
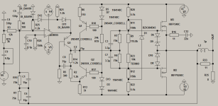
Как получилось на выходе +-6в,если питание ОУ +-5в.По даташиту выход +-3В.
Что не так поправьте.
sk.png
 
Последнее редактирование:
Как получилось на выходе +-6в,если питание ОУ +-5в.По даташиту выход +-3В.
Что не так поправьте.
Посмотреть вложение 162383
это модель. и как получилось что оба оу питаются от +-15? а вот так. похер. ты съехал с темы. скорость нарастания больше ста? всё. остальные вопросы не имеют значения.
 
Почему выбор ОУ был сделан именно на ОУ 8055?
На самом деле это очень правильный вопрос. Скорости в малосигнальном режиме хватит и от более медленного ОУ.
Самым быстрым в УНЧ должен быть выходной каскад. Его скорость тут определяется временем перезаряда входной емкости полевиков / током УН.
Кстати, нет затворных резисторов. Не засвистит в железе?
 
Может не так сделал,но померив отдельно оу AD8055 на скорость нарастания не увидел и близко даже 100в.
1765098730150.png

Использованная Александром Петровым в модели усилителя стандартная 8055.
 

Вложения

Последнее редактирование:
Улучшенная версия . Почти готовая . Выходной каскад испытан в железе при изменении напр . питания +-24 , +-33 и +-45 вольт , результаты по ТП отличные , по термо просто прекрасно ! Сейчас дорабатывается в мелочах . Термодатчиком работает обычный дешёвый терморезистор . Улучшена коррекция .ОСАОСА.png
 

Вложения

Последнее редактирование:
Улучшенная версия . Почти готовая . Выходной каскад испытан в железе при изменении напр . питания +-24 , +-33 и +-45 вольт , результаты по ТП отличные , по термо просто прекрасно ! Сейчас дорабатывается в мелочах . Термодатчиком работает обычный дешёвый терморезистор . Улучшена коррекция .Посмотреть вложение 167231
И простите моё з@нудств0, месье Декодер: смущает меня верхняя левая часть схемы (диодная обвязка). Что я в треснувших от з@висти очках вижу и зырю – ток от средней точки ИП через три диода попадает прямо в эмиттер первого транзисторного триода, на базу которого дует полезно-звуковой сигнал от видеоусилителя – при полном отсутствии эмиттерного резистора!!!
Первая схема на стр. 1 мне нравилась в части включения диодов много больше. То есть "пропал" эмиттерный резистор 75 видеоОм у первого транзистора. Прошу его добавить хотя бы ради меня. Чтоб я сдох... от зависти ! Если же Вы правы, то с Вас бутылка 🍾!
 
Последнее редактирование:
И простите моё з@нудств0, месье Декодер: смущает меня верхняя левая часть схемы (диодная обвязка). Что я в треснувших от з@висти очках вижу и зырю – ток от средней точки ИП через три диода попадает прямо в эмиттер первого транзисторного триода, на базу которого дует полезно-звуковой сигнал от видеоусилителя – при полном отсутствии эмиттерного резистора!!!Первая схема на стр. 1 мне нравилась в части включения диодов много больше. То есть "пропал" эмиттерный резистор 75 видеоОм у первого транзистора. Прошу его добавить. Чтоб я сдох... от зависти !
Распони , в симуле оказалось достаточно половинки диодного антиклипа . Тот резистор 75 ом тоже был частью антиклипа и в линейном режиме не влиял на работу умзч а лишь уменьшал проходную ёмкость диодов . К первому транзистору он отношения не имеет . По заветам Жуковского поставил R25 чтоб отвязать инвертирующий вход оу от ёмкости диодов . В данном варианте даже диоды с ёмкостью 100 пф не повлияют на работу умзч . А у BAV99 она меньше 1.5 пф ! D2 защищает микросхему от минусового напряжения с выхода умзч в аварии . Он может даже и не нужен но внутренней схемы оу добыть не удалось и по этому подстраховался .
 
Даже не знаю – первая схема (первач) в диодной части мне больше нравится. Но вам, как творцу, виднее. Надо будет потом чистую макетку укр@сть (за деньги). И схему защиты АС (от постоянного звукового напряжения) надыбать где-то
Когда то видел схему защиты от постоянки с оптронами , мне понравилась и проблем земляными петлями меньше . Нужно поискать её .
 
Когда то видел схему защиты от постоянки с оптронами , мне понравилась и проблем земляными петлями меньше . Нужно поискать её .
Как простейший вариант: на выходе пердохр@нитель на 1 ампер и индикатор постоянки на двух встречно-параллельных светодиодах (красный и зелёный, чтобы видеть какое плечо пробилось ) с ограничительным резистором.
 
Улучшенная версия . Почти готовая . Выходной каскад испытан в железе при изменении напр . питания +-24 , +-33 и +-45 вольт , результаты по ТП отличные , по термо просто прекрасно ! Сейчас дорабатывается в мелочах . Термодатчиком работает обычный дешёвый терморезистор . Улучшена коррекция .Посмотреть вложение 167231
ты мерял переменное напряжение на входе оу?
я тебя просил когда-то - интересно как он работает на 5 ом, потому что я думаю, что онв реале не будет как в симуле
 
Последнее редактирование:
Владимир
A С чем связан выбор этой мс,ad8055?
 
для удешевления всего звукового проекта.
Конкретно, блок защиты, пыль от стоимости готовой конструкции.
Но его удобно и надо объединить с алгоритмом пуска/стопа УНЧ. Задержкой включения АС при пуске и наоборот при стопе. Проблемы переходных процессов на корню ликвидируются. Такой автомат также проценты в себестоимости конструкции.
......
У лампадников, требования к правильному алгоритму пуска/стопа, ваще запредельные. Автомат есно всю головную боль снимет.
 
Конкретно, блок защиты, пыль от стоимости готовой конструкции.
Но его удобно и надо объединить с алгоритмом пуска/стопа УНЧ. Задержкой включения АС при пуске и наоборот при стопе. Проблемы переходных процессов на корню ликвидируются. Такой автомат также проценты в себестоимости конструкции.
......
У лампадников, требования к правильному алгоритму пуска/стопа, ваще запредельные. Автомат есно всю головную боль снимет.
Понял: ставим мощный звуковой транс на выходе унч с коэффициентом трансформации 1:1 и дело в шляпе
 
Конкретно, блок защиты, пыль от стоимости готовой конструкции.
Но его удобно и надо объединить с алгоритмом пуска/стопа УНЧ. Задержкой включения АС при пуске и наоборот при стопе. Проблемы переходных процессов на корню ликвидируются. Такой автомат также проценты в себестоимости конструкции.
......
У лампадников, требования к правильному алгоритму пуска/стопа, ваще запредельные. Автомат есно всю головную боль снимет.
тут нельзя не согласиться, но бывает и другой подход- усилители с "тихими" переходными процессами. да сурприз, но такое в симуляторе можно спроектировать и реализовать в железе.
 
По теме, немного порисовал, заготовка для платы псевдо двухсторонка под ЛУТ смд Eagle 9.6
wasp_brd.png
wasp_shm.png
 

Вложения

  • wasp.zip
    wasp.zip
    529.2 KB · Просмотры: 34
Сейчас GERASIM запустил макет ВАСП но со старым УН . Старый УН сильно отличается но усь работает , не совсем как нужно но работает .Сегодня постараемся созвониться и решить как на старой плате поставить новую коррекцию . ВК сейчас смонтирован на отдельной плате .
 
По теме, немного порисовал, заготовка для платы псевдо двухсторонка под ЛУТ смд Eagle 9.6
Посмотреть вложение 168427
Какой смысл в таких широких дорожкаx на слаботочных цепях?
0,6-0,8 мм на любом принтере получаются, с любым опытом.
Силовые дорожки конечно по желанию и возможности.
 
Кто такой Андрей ?
 
Какой смысл в таких широких дорожкаx на слаботочных цепях?
0,6-0,8 мм на любом принтере получаются, с любым опытом.
Силовые дорожки конечно по желанию и возможности.
Глаза и пальцы при монтаже хотят побольше (возраст даёт себя знать), а так согласен, для смд даже немного мешают такие дорожки
 
Глаза и пальцы при монтаже хотят побольше (возраст даёт себя знать), а так согласен, для смд даже немного мешают такие дорожки
Вообще сейчас задача сделать плату для Амфитона в его заводском формате так как есть корпуса но и варианты лишними не будут .

Вот такая картинка на 20 кгц . Коррекция пока по старой схеме .IMG_20260122_190930_910.jpg
 
Buongiorno! Этот немного ограниченный синус (или косинус) на 20 кГц не сильно помешает прослушиванию
Так это синус в клипе , Картинка показывает что усилитель выходит из клипа мягко и без возбудов а это одно из главных для сверхлинейника .
 

Статистика форума

Темы
3,334
Сообщения
267,605
Пользователи
2,561
Новый пользователь
Izotop
Назад
Сверху Снизу