Усилитель по мотивам Симфонии 003

Неужели твой 2А3 переиграли?
Когда сделал однокаскадный СЕ на 6П9 сначала восхищался, заменил лампы на RCA - вообще улёт. Все, кто прослушивали - изумлялись. Но всё прошло, как Азорские острова - красиво, слишком красиво...до неестественности.
А у тебя каждая новая штуковина - открытие. Понимаю и даже завидую, так как уже много лет получаю именно то , на что рассчитывал, не меньше, но и не больше. Удачи!
С 2А3 засада, двухкаскадный драйвер на 6SN7 жестянку гонит, однокаскадный на 6с7б суперский, но чутья мало. Вот и живи с этим .
 
В общем делать так и хватит мусолить:
ПС: А второй вариант без конденсатора не катит?
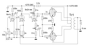
Входной каскад на 6н1п доработайте: в анод 27 ком, в катод 510 -560 Ом. А то питание куриным током загоняет ее в нижний левый угол , где звуки не живут
 
С 2А3 засада, двухкаскадный драйвер на 6SN7 жестянку гонит, однокаскадный на 6с7б суперский, но чутья мало. Вот и живи с этим .
Сделай над собой усилие-поставь перед 6С7б входной повышающий трансик. Во сколько раз надо повысить?
 

Вложения

  • УМ Бокарева 3 каскада 1.JPG
    УМ Бокарева 3 каскада 1.JPG
    73.5 KB · Просмотры: 98
для тонкой настройки симметрии по постоянному току выходного ПП моста я бы предложил такое решение, где все резисторы и подстроечный потенциометр проволочные, а для параллельных конденсаторов я бы предложил попробовать сверхбыстрые электролитические конденсаторы Photoflash с чем лично у меня есть хороший опыт, единственное, что нужно соблюдать осторожность при размещении на шасси усилителя, поскольку их максимальная рабочая температура ограничена примерно 50 С.
 

Вложения

  • DC symetry adj..jpg
    DC symetry adj..jpg
    234.2 KB · Просмотры: 102
Не шунтированные резисторы убьют усиление и выходное сопротивление.
Это которые? Я имел в виду межкаскадный конденсатор фазоинвертора м/у 1 и 7 ногами
 
Т.е. мотать дополнительную обмотку или ставить дополнительный трансформатор проще чем припаять пару резиков и пару конденсаторов?
Разве я писал что проще? Особенно если на трансформаторе изначально нет этой обмотки (на тор можно накрутить без разборки).
Но если стараться выжать максимум качества, то смысл может и есть.
Смешно и большинство не поверит, но разные типы конденсаторов в ламповых усилителях слышу, особенно в наушниках.
Если не пытаться выжать по максимуму, можно делать просто заводскую схему. Заводские схемы отличаются от любительских, помимо прочего, тем в что в них можно ставить любые детали (в разумных пределах), а у любителей есть возможность подстроить чтобы получить максимум.
Не думаю, что для конвейера отбирали попарно выходные лампы (здесь 6П14П), кроме того, при перегорании лампы, владелец шёл в магазин, покупал и менял без какого-либо отбора.
У нас же есть возможность, и ей очень желательно пользоваться - выбрать из имеющихся ламп те что ближе по характеристикам. При этом ВАХ не обязательно снимать полностью. Желательно ток покоя, ну может ещё в одной точке. Полностью снимают ВАХ - маниаки.
А по поводу доп. трансформатора, обычно есть в заначке мелкие трансформаторы, которые ставили в адаптеры, например ~12-0-12 V. Ток от них нужен почти нулевой, мощность мизерная, поэтому всё не так страшно.
Кстати, такой способ исключает завал на НЧ, не нужны конденсаторы большой ёмкости и высокого качества.
 
для тонкой настройки симметрии по постоянному току выходного ПП моста я бы предложил такое решение, где все резисторы и подстроечный потенциометр проволочные, а для параллельных конденсаторов я бы предложил попробовать сверхбыстрые электролитические конденсаторы Photoflash с чем лично у меня есть хороший опыт, единственное, что нужно соблюдать осторожность при размещении на шасси усилителя, поскольку их максимальная рабочая температура ограничена примерно 50 С.
Схема Вильямсона, классическая! Но есть тонкость. Зачем мы добиваемся нуля по вольтметру в катодах ламп? Чтобы получить одинаковый анодный ток.
Зачем нам нужен одинаковый анодный ток? Чтобы получить одинаковое падение на половинах первичной обмотки , нулевое напряжение постоянного тока на концах первичной обмотки. И вопрос в лоб: а что будет, если эти половины обмотки НЕ РАВНЫ по омическому сопротивлению? Правильно. у нас получится не равное нулю напряжение на концах первички и через выходник пойдет неправильный ток.
Что и получилось в моем УНЧ на 6п14п.
И как я вышел из этого положения? А очень просто, ставил в разные плечи выходного каскада разные лампы , добиваясь нулевого или мизерного напряжения на первичке. Пары подписывал, цифры от 1 до 4 есть на верхней панели, всех делов вставить лампы по своим номерам .

Это которые? Я имел в виду межкаскадный конденсатор фазоинвертора м/у 1 и 7 ногами
Можно, если задрать питание фазоинвертору вольт до 450 .

Сделай над собой усилие-поставь перед 6С7б входной повышающий трансик. Во сколько раз надо повысить?
Саша, я к сожалению не умею, как Серега Z , сказать: Ой да ерунда, я сам намотаю.
Потому что не намотаю. А и намотаю- в корпусе нет места для этих кунштюков.
Их же ешшо экранить надыть.
 
Последнее редактирование:
по постоянке я ставлю для выходного каскада только начальный ток, вернее общий ток каскада или даже канала. балансирую на 1000гц, выхода побольше, по спектроанализатору. в седловой точке можно поменять соотношение 2 и 3 гармоники. этот баланс-минимум искажений по переменному току, не всегда есть баланс по постоянке, хотя близко
 
Важны обе балансировки, по постоянному и по переменному току. Но для упрощения можно отказаться от чего-то.
 
Вот и я настраивал однотакт на 6П14П по Спектралабу меняя режимы по постоянному току, меняя глубину ООС (без ООС фигня получается). Добивался не общего минимума искажений, а минимума 3-ей гармоники относительно 2-ой. Результат понравился.
На конвейере это невозможно. А нам никто не мешает повозиться лишний час-другой для некоторого улучшения. На слух разница заметна.
Может это и пустячок, но приятный.
Думаю, аналогично в двухтакте. Никто не мешает покрутить переменными резисторами режимы и увидеть что будет на разной мощности. Цель - добиться максимума из того что имеется в наличии.
Думаю, аналогично можно попробовать менять лампы и смотреть что от этого изменится, чтобы знать точно.
Далее, для желающих, выслушивание конденсаторов с заменой.
Промышленность, выпуская продукцию, добивалась того чтобы она надёжно работала, не более.
Радиолюбители имеют возможность повозиться с настройкой чтобы "это" работало возможно лучше. Понятно, что для качественного скачка вверх, нужно менять схемотехнику и элементную база, но не всегда это возможно и целесообразно. Вот у меня целая коробка ламп и хочется использовать именно их, а не покупать новые.
 
Дело в том, что вариант трансформаторной повышайки на входе я делал и слушал, не впечатлен никак
А Вы шунтировали транс?надо 10...20к на высокой стороне шунт
И проще автотранс он широкополоснее выйдет на том же сердечнике при К=2...3,лучше всего пермаллой
Были у меня сердечники Ф образные,песня при 200 витках давали 15гн,сечение 1смкв
Делал повышайку 1:3 на повторитель,очень понравилось
Самое интересное,что трансов таких у меня было штук 30 и в начале 2000х я отошел от аудио а увлекся Фэн-шуем и начал выбрасывать ненужные вещи...много чего пошло на мусорку.трансы,бумажные кондеры ,лампы,вобщем мода такая была...лет через пять прошла и я опять занялся аудио,остались вот эти два чудом,на которых повышайку сделал))))
ЗЫ.Но скажу честно после того как все выбросил ,неплохо масть перла в плане заработка,но не долго ,до кризиса 2008г(((
 
Последнее редактирование:
Из моего опыта b ламповых усилителях с выходным трансформатором можно применить схему отрицательной обратной связи(CFA) аналогичную транзисторным `Singleton` усилителям, где резистор Rfb выполняет двойную функцию: резистор отрицательной обратной связи, а также катодный резистор входного триода на которое автоматически генерирует напряжение смещения, электролитический конденсатор емкостью около 100–220 мкФ вместе с последовательно соединенным резистором Rs определяет размер отрицательной обратной связи, сопротивление этого резистора Rs обычно составляет около 100 Ом, но оптимальное значение обоих резисторов может быть лучше всего найдено практическим экспериментом, Что важно для этого типа сети отрицательной реакции тока так это то что ее общий импеданс должен быть низким.
 

Вложения

  • Simple feedback network.jpg
    Simple feedback network.jpg
    530 KB · Просмотры: 107
Скажу Вам честно,возьмите мощные(10...20вт) резисторы 4ом,подключите свои АС к Ямахе через них и получите практически тот же звук)))
Еще лучше транс понижающий намотать 2:1,проводом 0.7 не более,не будет потери мощности,а выходное сопр вырастет,оно и определяет ламповость звука в основном,ну еще вторая гармошка перчику добавляет но это в однотактах,не здесь
 
Последнее редактирование:
Итак, еще один круг спирали развития темы РР 6п14п \ТВЗ1-6.
Опробован вариант с 6П15П на выходе, у них выше крутизна и усиление, меньшее смещение, 5 в против 7 в у 6п14п. Потребовалась легкая коррекция по опережению с выхода в катод 6Н2П, 100пик параллельно резистору ООС 16ком. Те же 60 килогерц по верху, чутья 1 вольт. Выходное сопротивление 0,66 Ома, вдвое меньше чем у 6П14п .
Звук мониторный, множество тончайших звуков, очень легкий и ясный. С иголочками .
Принял к сведению, зарисовал на память. И снова вернулся к 6П14П.
Причина - высокая требовательность 6п15п к подбору пар, ламп не хватило для квартета.
Выручила схема с индивидуальными цепями RC в катодах. там по 160-180 Ом , шунты по 470-1000мкф 25в
Что касаемо 6п14п, там все спокойно, можно выкинуть электролиты из катодов и не париться. Замкнуть их меж собой, оставив по 270 Ом в 4-х катодах
 
Выходное 0,66 на 6П15П с той же глубиной ОООС, что и с 6П14П?
 
Выходное 0,66 на 6П15П с той же глубиной ОООС, что и с 6П14П?
дА! Хотя, мог в прошлый раз ошибиться в шкале скопа. Деление 2вольта, малое деление 0,4 в. Чуть что- пол-Ома запросто . С 6П14п просадка пол-деления, с 8 до 7 вольт, а с 6п15п просадка с 8 до 7, 6 в на 10 Омах
Сейчас снова поют 6П14П-К и ЕВ. Да класс.
 
Есть у меня пара коробок 6П15П, пришлю с оказией.
 
Есть у меня пара коробок 6П15П, пришлю с оказией.
Ой! Меня не так поняли. Ламп этих не так много, но достаточно, просто оба усилителя настолько по-разному звучат, что мнения разошлись, мне по душе 6п14п, меломанский звук, а жена всей душой за 6п15п, аудиофильский звук , со всеми иголочками, щеточками и тарелочками и миллионом мелких звуков. И уверяет, что в моем звуки выпадают,доли тактовые.
А я толкую за баланс и басовый фундамент. Сложно...
 
Последнее редактирование:
Ну... по идее, если выходное у 6П15П получилось меньше, то и "фундамент" пожиже, из-за "недодемпфирования". Это я утрирую конечно, но такая вероятность есть. С другой стороны, "мелкие" детали как бы не оказались повышенными нечетными, по сравнению с 6П14П. Это все изучать надо приборами)
 
Александр, вам бы ещё теперь 6п1п попробовать. Как раз ряд относительно похожих ламп с разным внутренним и крутизной. Вы после 6п14п попробовали выше крутизну, теперь надо ниже.
Или 6п43п, но они, увы, в основном конца Союза ужасного качества попадаются.

Я надеюсь относительно скоро перевести в своём РР 6п1п в триод с КО. Без предусилителя чуйки было бы мало, а с ним станет нормально. Очень интересно как звук изменится.
 
EL86 относительно недороги еще, вместо 6П43П. Но там питание особо не задерешь, низковольтные они.
 
Кстати, поделитесь пожалуйста, если есть лучшие вах триодные 6п1п. Я нашел только такие.
 

Вложения

  • theory_4_6p1p.jpg
    theory_4_6p1p.jpg
    30.9 KB · Просмотры: 58
А смысл ее в триоде?
Вот тут есть.
 
Ну... по идее, если выходное у 6П15П получилось меньше, то и "фундамент" пожиже, из-за "недодемпфирования". Это я утрирую конечно, но такая вероятность есть. С другой стороны, "мелкие" детали как бы не оказались повышенными нечетными, по сравнению с 6П14П. Это все изучать надо приборами)
Да!!! Про нечетные от 6п15п в первую очередь подумал. Столкнулся с этим в однотакте на 2А3 , когда внедрял туда 6с7б. Считал по ВАХе. режим совпал до вольта. Стал слушать- рассыпает хрусталями, столько мелких деталей набежало, непривычных для вальяжной подачи 2а3. Увидел спектр- поплохело. Нечетные прут. Давай режим менять. приоткрыл лампочку- спектр стал триодным, звук мгновенно поменялся в привычную сторону. Так и слушаю с тех пор.
 
Надеюсь увидеть спектры, если сил хватит сегодня.Там 4 резистора в катодах перепаять, но можно в принципе подкинуть им в параллель, не трогая основные.
Вариант общего резистора в катодах выходного каскада не прокатил для 6П15П, режим плывет, одна лампа запирает другую, на первичке сидит вольт постоянки, хоть тресни или меняй лампы местами, только хуже. Раздельные резисторы смещения в катодах +банка на 1000мкф - режимы как вкопанные. А с 6п14п таких проблем нет.
 
Последнее редактирование:

Статистика форума

Темы
3,295
Сообщения
262,432
Пользователи
2,545
Новый пользователь
vlad'mir
Назад
Сверху Снизу