Сергей Михайлович
2 ранг
- Регистрация
- 24 Мар 2022
- Сообщения
- 778
- Реакции
- 316
- Баллы
- 36
- Страна
- Беларусь
- Город
- Минск
- Предупреждений
- 2
ВАХ реальной лампы 6П1ПКстати, поделитесь пожалуйста, если есть лучшие вах триодные 6п1п. Я нашел только такие.
Вложения
Последнее редактирование:

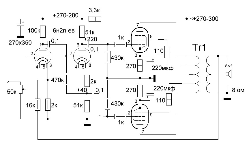
Менять все кондеры будет муторно, расстояние м/у лампами сделал не велико, детали слишком плотно получилось спаять_da