Александр Бокарёв
1 ранг
- Регистрация
- 12 Ноя 2019
- Сообщения
- 30,175
- Реакции
- 15,288
- Баллы
- 395
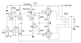
По памяти, выходной каскад с УЛ на трансах от Днiпро 12 н без общей ООС дал 4 Ома выходного, с неглубокой ООС получил 2 ома и доволен.
Вот его фото начала 2000-х

ПС. Триодное включение позволит обойтись без общей ООС, но и мощность невелика, ватта 3-4 . Звук- так себе.
Вот его фото начала 2000-х

Да. Еще столкнетесь с выбором включения первички или вторички, чтобы ООС не превратилась в ПОС , а усилитель в мультивибратор. Короче. делаете так. Паяете от балды, потом включаете и ждете. Как только завыл , сразу выключить и перебросить концы от первички к анодам выходных ламп. И все успокоится.Т.е. по качеству звучания иерархия такая: триод - УЛ - пентод, по усилению: пентод - УЛ - триод? Я правильно понимаю?
Генерацию есть чем посмотреть, старенький, простенький ОМЛ-3М![]()
ПС. Триодное включение позволит обойтись без общей ООС, но и мощность невелика, ватта 3-4 . Звук- так себе.
Последнее редактирование модератором:

