Усилитель Шушурина (50 Вт/8 Ом)

  • Автор темы Автор темы LDS
  • Дата начала Дата начала
Зачем что-то улучшать. Лучше 100500й раз JLH обсудить или повторить оригинал Шушурина, на кт209, которые никто собирать и не собирается. А еще лучше стряхнуть пыль с германия середины прошлого века или намотать пару свежих трансформаторов по 10 кг, чтобы наконец-то получить желанные 0,5% на 4 ваттах настоящих(!). Очень грустно.
 
Непонятно почему кого то коробит что пытаются улучшить схему, вам это спать не даёт?) И ведь получается, и вполне прилично, и всё равно куча негатива, так задевает что не вы улучшили?
 
Схема схеме рознь. Есть схемы, достойные приложения усилий, а есть - Шушурин №1. Возиться с ним == чистейшей воды turd polishing.
В отношении этой конкретной схемы я полностью поддерживаю цыганский подход:
  • зачем мыть грязного ребёнка, если можно родить нового, - чистого?
Существует огромное множество простых и качественных УНЧ. Вы же не маньяк старины чтобы, тратить время на никому ничем не интересное поделие...
А если - маньяк, то для вас есть тема "германиевого Худа".
да уж. Это рассказывает поклонник корветов. Которые и вправду апгрейдить- это всё равно что вкладывать деньги в МММ. В том смысле что шансов то не особо много. А вот из Шушурина номер один нормальный усилок получить достаточно просто. К тому же корветов есть не особо много у кого, а Шушурины встечаются весьма часто. К сожалению в стоковом виде схема звучит как будто из ведра играет.(нет не к сожалению, может оно и хорошо, людям есть возможность сравнить ДО и после.)
опять же, лично мне паять дискретник, разводить к нему плату.. Да нахрен он нужен если шушуринские платки мне подарили и они лежали ждали своего часа. Именно того самого- часа апгрейда.
 
Но всерьёз упираться в Шушурина №1? Его и тогда-то делать не стоило, а уж сегодня - и подавно.
А схема Брига 1 вер.,разве сильно отличается?И потом дружище в конце семидесятых телеаудиотехника выпускалась в основном ламповая: телевизоры ламповые,радиолы ламповые.У отца катушечный мафон был ламповый Дайна.А ты говоришь и тогда делать не стоило.Винни_Пух
 
Последнее редактирование:
И это говорит автор многочисленных "драконов" и "танцев"?!?! 🙂

Ладно, наш "ч"удак АВК, - который хочет найти применение украденным в молодости КТ808 (или чего там у него ящик?) и всяким блокам кадровой развёртки. Типа, смандулить из этого добра "усилители" и впарить какому-нибудь такому же буратине.

Но всерьёз упираться в Шушурина №1? Его и тогда-то делать не стоило, а уж сегодня - и подавно.
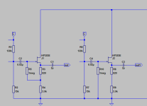
Делать Шушурина по новой смысла действительно немного. Даже если разводить апгрейженую схему на новой плате.. Квази комплементар не ахти сам по себе.
А вот если он у тебя есть, то лёгким движением паяльника из него можно получить вполне себе достойную конструкцию.
Неоднократно уже показывал эту гифку. А если по новой паять то там где то за пинцетами потерялась схема Dark Warrior, которого как раз вместо шушурина можно вполне себе паять.
3сb.gif
 
А схема Брига 1 вер.,разве сильно отличается?
Схема "Бриг-001" в версии Лихницкого (сугубо транзисторная) отличается ОЧЕНЬ сильно. Правда, нельзя сказать, что в лучшую сторону...
Квази комплементар не ахти сам по себе.
Я это понимал ещё тогда, и брезговал такими схемами.
 
Есть схемы, достойные приложения усилий, а есть - Шушурин №1. Возиться с ним...
Да вроде никто никого и не уговаривает. Неинтересно - прошли мимо, есть желание поделиться в чём-то своим опытом - делитесь, но в соответствующих ветках. Много раз повторялось - вариант модернизации NEULO для тех, у кого уже есть собранные платы и по каким-то причинам нет желания (или возможности) собирать что-то с нуля. Результат переделки (в т.ч. по моему опыту) стоит затраченных усилий как с точки зрения измерений, так и субъективных впечатлений от прослушивания (слушал с АС на сканспиках и ЦАПом D70 Энергетика).
 
Последнее редактирование:
Я это понимал ещё тогда, и брезговал такими схемами.
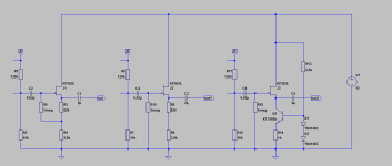
Я уж наверное повторюсь раз в десятый. У Шушуринской схемы есть две главных проблемы вытекающих одна из другой.
1) слишком здоровенный выходной каскад из четырёх ступеней, да ещё и квази.
2) из этого вытекает невозможность сделать нормальную коррекцию , глубину ООС вокруг ВК автору пришлось намеренно зарезать.
ну и мелкая проблемка: НЧ транзисторы в УН и первой ступени ВК, те самые пресловутые КТ203/208/209.
В итоге люди которые восхваляют стоковый вариант просто не слышали как оно может звучать после апгрейда. А звучит оно - хорошо. Что вообще для меня было довольно неожиданно, ибо выходной каскад всё равно квазикомплементарный остался, хотя и укороченый.
 
да все это вариации Линна
 
какая разница?
Посмотреть вложение 119518
Вот он в базовом виде. Звучит ещё хлеще Шушурина. Хрю-хрю.
А в детстве он звучал хорошо, транзисторы были п214 и динамик ШП какой-то из 4гд-3.. (от Ригонды вроде)! Куда уходит детство? Но туда уже не вернуться! (забыл магнитофон был Маяк-202, катушки брат из Москвы иногда привозил)
 
В моём детстве звучал отцовский усилитель схема которого как и он сам к сожалению не сохранилась, но , собственно УМ был собран на 140УД6 и выходной каскад был на 818/819.
Поэтому все эти П214 и Шушурины- это мягко говоря смешно.
 
Тем более стоит привести базовую схему в приличный вид с достойным звуком. Новая элементная база, доступные приличные измерительные приборы и средства проектирования. Оставить искомое тем, кто делает первые шаги.
 
Тем более стоит привести базовую схему в приличный вид с достойным звуком. Новая элементная база, доступные приличные измерительные приборы и средства проектирования. Оставить искомое тем, кто делает первые шаги.
1735654866875.jpeg


У дурака и мысли такие же. Это я про себя. А что, если вдруг -сама исходная схема, с которой бьются очень грамотные люди- изначально тупиковая и выжать из нее не получится?
А почему возникли такие мысли.....А не скажу. Может, знаю что-то секретное.
да? ну так твоё секретное никому нафиг не впилось. и схему мы давно уже улучшили. не я один, а ещё несколько человек.
так что всё секретное в отношении шушуринской схемы - раскрыто. ну а так как ты меня игноришь, то и пребывай дальше в неведении. в потёмках.
 
Базовая схема в посту 2171 , а шушурины , бриги ,амфитоны и клецовы уже вариации. Предмета спора по сути нема. А так на одном и том же наборе элементов можно красоту сделать , но можно и убожество. Ладно , надо для своего варианта линна плату дорисовать. Пока голова снова заработала.
 
Какими схемами вы не брезговали в то время?🤔
В том же 1978 году была опубликована схема Видерхольда, и дана ссылка на статью в ГДР-овском журнале, где его же авторства УНЧ с комплиментарным ВК.
А я лично спаял и много лет пользовался УНЧ "Шушурин №2", постепенно его усовершенствуя..
 
Я комплементарные транзисторы серии 814-819 и 140уд11 смог купить токма в 82 году.
 
Еу
Я комплементарные транзисторы серии 814-819 и 140уд11 смог купить токма в 82 году.
Здравствуйте. Купил готовый усилитель Шушурина 1978, в нем предварительный усилитель Галченкова 1980.
Подскажите пожалуйста как и вообще есть ли возможность обойти тонкомпенсацию в усилителе Галченкова, тоесть сделать её отключаемой? Что для этого нужно, хотелось бы кнопку вывести для её включения и отключения.
 

Вложения

  • f.1980-04.040.jpg
    f.1980-04.040.jpg
    433.2 KB · Просмотры: 132
  • f.1980-04.041.jpg
    f.1980-04.041.jpg
    427 KB · Просмотры: 144
  • f.1980-04.042.jpg
    f.1980-04.042.jpg
    290 KB · Просмотры: 141
Сложно будет єто сделать в єтой схеме.
Лучше бы сделать полный обход темброблока. Но с таким предварительным усилителем это не получится. РГ намертво "вшит" в саму схему, в цепи обратной связи.
При выведении проводов на кнопку не исключен возбуд.
 
Еу

Здравствуйте. Купил готовый усилитель Шушурина 1978, в нем предварительный усилитель Галченкова 1980.
Подскажите пожалуйста как и вообще есть ли возможность обойти тонкомпенсацию в усилителе Галченкова, тоесть сделать её отключаемой? Что для этого нужно, хотелось бы кнопку вывести для её включения и отключения.
Такой регулятор был в книге Николая Сухова Высококачественное звуковоспроизведение, брошюра . Там очень много удачных схем, была и такая, как у Галченкова, но без тонкомпенсации. Работала некоторое время в моем самодельном усилителе, успешно. Приятно то, что с регуляторе применялся обычный переменник линейный, зависимость А.
ПС. Книгу эту зачитал один хороший знакомый, жалею о потере до сих пор. Хорошая полезная книга.
 
Такой регулятор был в книге Николая Сухова Высококачественное звуковоспроизведение, брошюра . Там очень много удачных схем, была и такая, как у Галченкова, но без тонкомпенсации. Работала некоторое время в моем самодельном усилителе, успешно. Приятно то, что с регуляторе применялся обычный переменник линейный, зависимость А.
ПС. Книгу эту зачитал один хороший знакомый, жалею о потере до сих пор. Хорошая полезная книга.
Эта?
 
Последнее редактирование модератором:
Да! Стр 27 рис 2.8а, но точно помню. что я эту схему собрал без ТК, чисто как регулятор уровня, работало хорошо, плавно, диапазон достаточный. Память. память....
 
Еу

Здравствуйте. Купил готовый усилитель Шушурина 1978, в нем предварительный усилитель Галченкова 1980.
Подскажите пожалуйста как и вообще есть ли возможность обойти тонкомпенсацию в усилителе Галченкова, тоесть сделать её отключаемой? Что для этого нужно, хотелось бы кнопку вывести для её включения и отключения.
Да там просто надо уменьшить С3 на порядок, то есть 10-20пф и увеличить С2 и С4 до 10мк. И не надо никаких переключателей.
ТКРГ мод под ном Галченкова.PNG

От тонкоррекции и нужен в основном небольшой подъем на нижних частотах , не это безумство АЧХ и фазы , что в прототипе. Это правда щас мы все такие умные.
 
Последнее редактирование модератором:
Сложно будет єто сделать в єтой схеме.
Лучше бы сделать полный обход темброблока. Но с таким предварительным усилителем это не получится. РГ намертво "вшит" в саму схему, в цепи обратной связи.
При выведении проводов на кнопку не исключен возбуд.
релюшку близко к выводам обвески.
 
Можно и так, сказал тов. Сталин. Если нет желания что-то перепахивать и упрощать. К тому же, регулятор уровня добавляет общего усиления к регулятору тембров. Обычный пассивник на входе такое не умеет.
Единственное, что я бы сделал в варианте по Васильеву, врезал в схему неполярные электролиты, потому как неясно, что там с перепадом напряжений по концам регулятора громкости.И там и там однополярное питание, положительные потенциалы.
Нормально там с этим. Лишнего ничего не надо ставить.
 
Еу

Здравствуйте. Купил готовый усилитель Шушурина 1978, в нем предварительный усилитель Галченкова 1980.
Подскажите пожалуйста как и вообще есть ли возможность обойти тонкомпенсацию в усилителе Галченкова, тоесть сделать её отключаемой? Что для этого нужно, хотелось бы кнопку вывести для её включения и отключения.
1743688199436.png
Мягко говоря конструкция до крайности странная. Я бы даже сказал долбанутая наглухо, такое ощущение что автор старался максимально забить сигнал помехами и искажениями.
Глянем на истоковый повторитель, там в статье написЯно что тип то чтобы повторитель не искажал надо ему сделать напряжение на входе не больше 25мВ. Посмотрим как он справился с этим.
1743688379787.png1743688520948.png

Эт чего такое то?) Преобразуем схему в обычный истоковый повторитель:
1743688616518.png1743688715904.pngТут кроме того что искажения в сотню раз упали так ещё и полезного сигнала на нём падает куда меньше. Преобразуем схемку ещё раз и сравним:
1743688848500.png1743688960154.png
искажения падают ещё в 30 раз почти. А теперь уберём входной делитель, от которого только шумы, и замерим на сигнале побольше:
1743689150586.png третий вариант остаётся более менее линейным, первый и второй уже нет. В любом случае после переделки повторителя во второй вариант деление вх делителя можно уменьшить со зверских 10 раз до более менее приемлемых 3-4.
Итого резюме- когда паяете старые помои хотя бы схемотехнику проверяйте, на ровном же месте искажения искуственно выращены почти в сто раз!!.
 
Последнее редактирование:
Да там просто надо уменьшить С3 на порядок, то есть 10-20пф и увеличить С2 и С4 до 10мк. И не надо никаких переключателей.
Посмотреть вложение 130218

От тонкоррекции и нужен в основном небольшой подъем на нижних частотах , не это безумство АЧХ и фазы , что в прототипе. Это правда щас мы все такие умные.
Да и глубина там регулирования тембров +- 20дБ - это из области маразма.Сейчас +- 6дБ за глаза.
 

Статистика форума

Темы
3,196
Сообщения
248,065
Пользователи
2,455
Новый пользователь
Станислав В..
Назад
Сверху Снизу