Винил - корректор Сухова на дискретных элементах.

  • Автор темы Автор темы jpatay
  • Дата начала Дата начала
рост петлевого валит АЧХ

Можно пояснить, что здесь не так? Когда мы формируем АЧХ с помощью цепи ООС и хотим опустить АЧХ на какой-то частоте, то увеличиваем на этой частоте глубину ООС. Петлевое здесь будет выше, а АЧХ ниже.
 
Можно пояснить, что здесь не так? Когда мы формируем АЧХ с помощью цепи ООС и хотим опустить АЧХ на какой-то частоте, то увеличиваем на этой частоте глубину ООС. Петлевое здесь будет выше, а АЧХ ниже.
Здравствуйте, Леонид Иванович. Благодарю, что почтили вниманием.
При создании ВВС-2011 я взял за основу именно Ваш вариант ВВ.
Ну, и читал душеполезные сказания об шумовом усилении.

Тут случай не обычной ООС, а усиленной, с ОУ в петле.
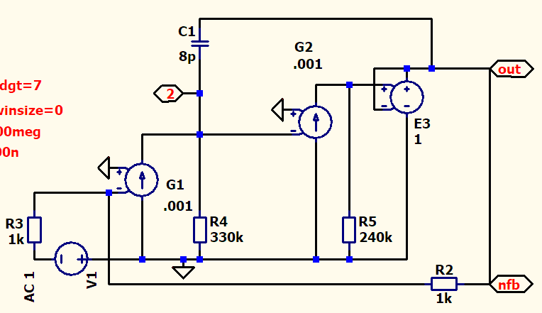
Если рисовать такие усилители по всем правилам отрисовки схем: усиление растёт слева направо, то ОУ интегратора должен быть нарисован самым первым слева, так как с его входа усиление наивысшее и в его петле ООС самая глубокая:

1775657308335.png

Сейчас пробник Миддлбрука стоит в звуковой петле, и вот такая в ней АЧХ усиления:
1775657421505.png

Для понимания природы ската АЧХ с 1 кГц вниз меняем ёмкости конденсаторов интегратора от 0 до 1000 мкФ:

1775657717687.png

Вполне очевидно, кто съёл петлевое усиление звуковой петли.

1775657853959.png

В рамках проверки петлевого переставляем пробник в петлю интегратора.
1775657977566.png

Очевидны две вещи:
глубина ООС с петое интегратора - наибольшая в усилителе,
её может уменьшить только установка С2С3 большой ёмкости.

Теперь переставляем источник сигнала на вход УК

1775658149800.png

и смотрим сквозную звуковую АЧХ на выходе:

1775658586144.png

Как это случилось?
Смотрим на синусоиде:
1775658804924.png

При С2=С3=0 сигнал на выходе корректора подавлен.
Но как?
1775658974759.png


Почему?
Напряжение на резисторе 8 нижнего резистора делителя ООС:
1775659038725.png

равно входному напряжению корректора в любом случае.
Но если С2=С3=0, интегратор создаёт его сам, вытесняя своим током ток звуковой петли и создавая синфазное напряжение на -входе УК, запрещающее усиление полезного сигнала. Просто потому, глянем ещё раз на схему:
1775659188719.png

что любой сигнал, поданный куда-либо под петлёй ООС интегратора, подлежит подавлению, как возмущающий фактор, выводящий выход УК из статичного состояния.
 

Вложения

Последнее редактирование модератором:
Здравствуйте, Леонид Иванович. Благодарю, что почтили вниманием.

Не за что. Видел дискуссию на форуме ixbt, но там у меня нет регистрации, да и ветка заглохла. Там встретил весьма странные заявления, вот решил прояснить этот вопрос здесь.

Тут случай не обычной ООС, а усиленной, с ОУ в петле.

В общем случае цепь ООС может иметь любой коэффициент передачи: как меньше единицы, так и больше. В эту цепь могут входить резисторы, конденсаторы, индуктивности, а также ОУ или трансформаторы. Это сути не меняет. Фактически, ОУ в цепи ООС - это одна из топологий композитного усилителя. Даже специальное название есть для усилителей с такой ООС - active feedback amplifiers (AFA). Применяются чаще на ВЧ, но никто не запрещает применять в любом диапазоне частот.

Если рисовать такие усилители по всем правилам отрисовки схем: усиление растёт слева направо, то ОУ интегратора должен быть нарисован самым первым слева, так как с его входа усиление наивысшее и в его петле ООС самая глубокая

Обычно ОУ в цепи ООС рисуют справа налево. Один из примеров таких схем - усилители с обратной связью по току (с датчиком тока в цепи нагрузки).

кто съёл петлевое усиление звуковой петли

Нет такого понятия, как петлевое усиление для одной петли. Пассивная цепь ООС (с RIAA коррекцией) и цепь ООС с интегратором включены параллельно. На них приходит один и тот же сигнал (с выхода усилителя). А с них сигналы суммируются и приходят в одну и ту же точку (на инвертирующий вход). Обе эти цепи равноправны и обе можно назвать "звуковыми", раз их влияние проявлется в звуковом диапазоне частот. Чтобы найти петлевое усиление, надо учитывать действие сразу обеих петель.

Как это случилось?
При С2=С3=0 сигнал на выходе корректора подавлен.
Почему?

Потому что глубина ООС стала очень большой во всем диапазоне частот, в результате усиление для полезного сигнала стало очень маленьким. Усилитель в цепи ООС позволяет для неинвертирующего усилителя получать коэффициент передачи намного меньше единицы.

Но если С2=С3=0, интегратор создаёт его сам, вытесняя своим током ток звуковой петли и создавая синфазное напряжение на -входе УК, запрещающее усиление полезного сигнала.

Да, именно так и работает глубокая ООС - она снижает усиление полезного сигнала. А по какой ветке приходит сигнал ООС - не имеет значения.

любой сигнал, поданный куда-либо под петлёй ООС интегратора, подлежит подавлению, как возмущающий фактор, выводящий выход УК из статичного состояния.

Любой сигнал внутри любой петли ООС подлежит подавлению, на то она и ООС.
 
В вашем варианте одна петля общая, а вторая вложенная, которая. А в рассматриваемом мной это две параллельные ветви. Это разные случаи.
Хе. Я не звался бы Жуковским, если бы это не пробил бы ранее.

Надо бы упростить эту махарайку до идеальных примитивов, но, пока, так:
1775900625561.png


Тут усилитель развёрнут в линию по принципу: усиление растёт слева направо. Всобачена анти-РИАА-коррекция, на выходе, в норме, должна быть плоская АЧХ.

Глобальная ООС - ООС интегратора. Она не занимается глупостями, вроде искажений и линейности АЧХ, она регулирует фундаментальные режимы. Звуковой сигнал вызывает колебания этих режимов на выходе и везде по усилителю. Для интегратора этот сигнал - возмущающий фактор и должен быть подавлен. Мешают интегратору только конденсаторы ТАУ интегратора.

Вложенная ООС - именно звуковая. Для интегратора её номер семнадцатый.

Интегратор - закованный в цепи ТАУ титан. Если его расковать, выйдет вот:

1775900864750.png


Он конфликтует со звуковой ООС и, лишённый конденсаторов, в полную силу уничтожает звуковой сигнал и его, диктуемую той ООС, зелёную АЧХ (с С=1000 мкФ) до белой (С=0).
То есть, попросту тотально уничтожает всё усиление полезного сигнала.

Почему? У нас же растёт петлевое усиление, - доказываем мы интегратору!
АЧХ должна быть линейнее, а ты её валишь!

В бой идёт тяжёлая артиллерия Миддлбрука. Мы его включаем в цепь интегратора:
1775901379393.png



1775901464391.png


Так и есть: без конденсаторов петлевое интеграторной петли феноменально высокое: 120 дБ в холке. Можете вернуться, и глянуть, что оно сделало с возмущающим его звуковым сигналом:

1775901554140.png


Оно просто уничтожило его кхерам. На выходе корректора слышны только ВЧ-отклики. Просто на их подавление ОУ интегратора не хватило усиления холостого хода.

Разберём, чем вызвано падение АЧХ корректора в этом случае:

1775902671079.png



1775902584847.png


Петлевое интегратора:
С=0,1 мкФ, белая АЧХ.
С=1 мкФ, зелёная.

Переставляем генератор на вход:
1775901888501.png


Что творится с АЧХ на выходе?

1775902771976.png


Падение белой АЧХ на 1,5 дБ@20 Гц и на 6,7 дБ - на 2 Гц.

А что с петлевым по звуковой петле?
1775902984027.png


Чтобы вызвать падение АЧХ на 1,5 дБ@20 Гц, надо было свалить АЧХ звуковой петли с 700 Гц, на 20 дБ на 20 Гц и 2 Гц.

Этот способ коррекции АЧХ
ценой потери петлевого и линейности
на 10 дБ на 200 Гц и на 20 дБ на 20 Гц
уму непостижим.
Зачем портить линейность ради АЧХ? Чтобы что?

Никто не знает. Все пишут самодоносы: я похерил линейность с 700 Гц вниз, мне за то бублик: 1,5 дБ падения АЧХ. А головой подумать, что звуковая/сигнальная АЧХ падает только вслед за петлевой?
Чтобы найти петлевое усиление, надо учитывать действие сразу обеих петель.
Вот тут Вы ошибаетесь. Повертите приложенную модель в ЛТспайс.

Если в усилителе несколько петель ООС, быть такого не может, чтобы они не конфликтовали и друг у дружки глубину не воровали. Например, миллеровская коррекция - это именно такая петля частотно-зависимой ООС, которая отнимает у Главной петли усиление на ВЧ, чтобы усилитель не генерил.

В данном корректоре звуковая ООС формирует АЧХ. А сервисная ей мешает, так как полезный сигнал для неё - возмущение соблюдаемых ею режимов и она его обязана подавить. Что ей иногда и удаётся с такими последствиями:

Интегратор.jpg


Вот что выходит: сервисная петля мешает звуковой держать АЧХ и начинают писать люди. Никто не понимает причин, судя по реакции Сухова.

С этого сыр-бор с Суховым и загорелся, так как я это вопрос исследовал в симуляторе лет 10 назад, впервые встретившись с ним в 2003-м году ещё с генератором и осциллографом (см. "Радио, 2004, 12 мою статейку про интегратор), и, ввиду безысходности, даже помышлял отказаться от интегратора вовсе.

Решение простое, как и в случае с ВЧ-коррекцией УМ. Надо повысить порядок коррекции:

1775671733962.png

От наползания полюсов друг на друга такая коррекция даёт пик петлевого на ИНЧ. R24 10k последовательно с одним из конденсаторов С2 или С3, формирует нуль и сглаживает пик.
На этом вопрос решён.

Вот модель, смотрите сами.
 

Вложения

Последнее редактирование:
Если в усилителе несколько петель ООС, быть такого не может, чтобы они не конфликтовали и друг у дружки глубину не воровали. Например, миллеровская коррекция - это именно такая петля частотно-зависимой ООС, которая отнимает у Главной петли усиление на ВЧ, чтобы усилитель не генерил.

Местные петли ООС - да, они снижают петлевое усиление. Так как они снижают усиление исходного усилителя, который потом охватывается общей ООС. Но в данном случае ситуация иная - имеются две параллельных ветки общей ООС, которые работают совместно. Здесь нельзя говорить о петлевом усилении отдельно для какой-то ветки.

В данном корректоре звуковая ООС формирует АЧХ. А сервисная ей мешает

Нет, не так. АЧХ формируют обе ветки совместно. Если для интегратора задать очень большие номиналы емкостей, то в звуковом диапазоне частот эта ветка влиять не будет. А если задать нулевые емкости, то она будет влиять на всех частотах. Некие промежуточные значения емкостей дадут спад АЧХ на нижних звуковых частотах. Точно так же можно включить параллельно две ветки пассивной частотно-зависимой ООС. Совместная их работа даст другую АЧХ по сравнению с работой каждой из веток отдельно.

Вот что выходит: сервисная петля мешает звуковой держать АЧХ

В такой теминологии любые отдельные части цепочки ООС мешают друг другу. Например, одна часть цепи хочет сформировать полюс на частоте 50 Гц, но другая часть цепи ей мешает и искажает АЧХ, создавая нуль на частоте 500 Гц.

С этого сыр-бор с Суховым и загорелся, так как я это вопрос исследовал в симуляторе лет 10 назад, впервые встретившись с ним в 2003-м году ещё с генератором и осциллографом (см. "Радио, 2004, 12 мою статейку про интегратор), и, ввиду безысходности, даже помышлял отказаться от интегратора вовсе.

Эту статью в "Радио" я читал, там немножко про другое, не хочется здесь переключаться на обсуждение УМЗЧ. Там вообще подключение интегратора неудачное. Я тоже вначале использовал вывод коррекции ОУ, но только в ранней схемы, затем перешел к суммированию сигнала интегратора на инвертирующем входе ОУ. В публикацию эта схема не попала. Резистор R44 служит для замыкания общей ООС в то время, когда реле АС отключено. Иначе при наличии входного сигнала усилитель работает в режиме ограничения, который всегда несимметричен из-за разброса напряжений питания плеч, в результате защита от DC не дает усилителю включиться.

Если говорить про корректоры, то применение интегратора тоже может давать негативные эффекты в виде пика на АЧХ или смещения самого низкочастотного полюса. Особенно если с помощью интегратора хочется получить нечто подобное на RIAA-78 и для него задается малая постоянная времени. В этом случае можно или скорректировать номиналы, формирующие первый полюс, или в цепь интегратора добавить цепочку, формирующую нуль на этой же частоте.

Основная претензия к этому сыру-бору в том, что интегратор не уменьшает, а увеличивает петлевое усиление на НЧ. Неправильно измерять петлевое, разрывая только одну из веток общей ООС.
 
Особенно если с помощью интегратора хочется получить нечто подобное на RIAA-78 и для него задается малая постоянная времени. В этом случае можно или скорректировать номиналы, формирующие первый полюс, или в цепь интегратора добавить цепочку, формирующую нуль на этой же частоте.
Воот, о чём речь! Я думаю так: сервисную ООС с помощью активного интегратора делаем абсолютно нейтральной в звуковом диапазоне:

1775677041342.png

Директива меняет резистор 20 "интегратор - -вход УК" с 56к до бесконечности:
.step param R list 56k 10000g

1775677604629.png

Петлевое до 3-х Гц практически не страдает:

1775677676812.png

1775677974775.png

Белая линия: петлевое Главной РИАА-ООС с интегратором, зелёная - без.
А вот завал на частотах рокота делаем, как Тиллотсон, АФВЧ четвёртого порядка:

1775447257016.png

Хотя он и блёклые схемы рисует:
1775677857728.png

но голова у него варит хорошо:
1775447273302.png
 

Вложения

Последнее редактирование:
интегратор не уменьшает, а увеличивает петлевое усиление на НЧ. Неправильно измерять петлевое, разрывая только одну из веток общей ООС.
Принципиально: уменьшает. Как и любые две петли в одном усилителе ООС конфликтуют за петлевое.
1775679188030.png

В режиме усиления сигнала со штатного входа смотрим токи указанных резисторов, токи петель конкурирующих ООС:

1775679257134.png

Видим, как с 1 кГц вниз ток интегратора замещает ток Главной петли. Это значит, что по Главной РИАА-петле петлевое падает.
См: #1,475 и тут: #184
Исключений не видел никто, я уж - так точно.
Неправильно измерять петлевое, разрывая только одну из веток общей ООС.
Для меня тут вопрос бесспорный: надо анализировать работу усилителя, отключая и подключая всё, что угодно и как угодно, меняя величины сопротивлений, ёмкостей и любых иных параметров к полной выгоде в форме результирующих параметров. Иначе нам смерть, как мыслящим существам, а я ещё молодой помирать, мне и 79 лет нету.

А уж к ООС требование изменений и знаний относится в предельной степени. ООС - категория всеопределяющая. Если чего-то про ООС непонятно, считай, непонятно в усилителе ничего.

Так как я у вас угощался, и благодарен Вам за вразумляющие статьи, то и Вас угощу от себя, в свой черёд: Винил-корректор "ИВОЛГА"
 
Последнее редактирование:
Воот, о чём речь! Я думаю так: сервисную ООС с помощью активного интегратора делаем абсолютно нейтральной в звуковом диапазоне

Да, вполне нормальный вариант, не надо будет думать о взаимном влиянии цепочек. Но можно и подумать, совместив в интеграторе полезное с приятным - подавление ИНЧ-помех и смещения нуля.

Петлевое до 3-х Гц практически не страдает

Так оно нигде не страдает, просто при измерении надо разрывать обе ветки. Всю цепочку общей ООС можно заключить внутрь черного ящика, пусть это будет неизвестный четырехполюсник. Тогда становится очевидным, как измерять петлевое. А что внутри ящика - активная или пассивная схема, не имеет значения.

А вот завал на частотах рокота делаем, как Тиллотсон, АФВЧ четвёртого порядка

Да, это разумно, для эффективного подавления ИНЧ-помех порядок фильтра нужен повыше. Можно и по-другому сделать, в основном такие помехи имеют вертикальную составляющую. Поэтому можно на НЧ подавить противофазные сигналы в каналах. Тогда частоту среза можно ставить не слишком низкой, потому что на НЧ хорошее разделение каналов не требуется. Я пробовал, эффект очень интересный, заметно снижается НЧ-шум виниловой массы. Схемная реализация есть у Сэлфа, но еще лучшие результаты получаются с фильтрами Линквица-Райли.

Принципиально: уменьшает. Как и любые две петли в одном усилителе ООС конфликтуют за петлевое.

Здесь одна цепь общей ООС. То, что она состоит из двух параллельных веток, ничего не меняет. Конфликтовать тут некому - петлевое усиление одно, оно равно произведению усиления исходного усилителя на коэффициент передачи всей цепи ООС. Который благодаря интегратору заметно растет на НЧ.

Видим, как с 1 кГц вниз ток интегратора замещает ток Главной петли. Это значит, что по Главной РИАА-петле петлевое падает.

Ну и прекрасно, пусть ток одной из веток падает. Но в другой ветке ведь растет. Какая разница, каким путем придет на инвертирующий вход сигнал обратной связи?

Так как я у вас угощался, и благодарен Вам за вразумляющие статьи, то и Вас угощу от себя, в свой черёд: Винил-корректор "ИВОЛГА"

Спасибо за ссылку.
 
можно на НЧ подавить противофазные сигналы в каналах
Крутизну спада так высокой не сделаешь.
еще лучшие результаты получаются с фильтрами Линквица-Райли
А! Это меняет дело.

Здесь одна цепь общей ООС.
Как же она одна, если сервисную можно выбросить - как в исходном Кенвуде, а вот звуковую - нет: это критическая логическая ошибка, ведущая к полной неработоспособности усилителя. Итого, петель две, отличаются они функционально.
 
Если он упадёт до нуля, это значит, что и глубина ООС в ней нулевая

Это бессмысленное выражение - "глубина ООС в ней нулевая". Глубина ООС - характеристика усилителя в целом, а не отдельной цепочки. Применение интегратора глубину ООС не уменьшает, а даже увеличивает ее на НЧ. И совсем другой вопрос - это формирование АЧХ. Да, интегратор будет влиять на АЧХ в звуковом диапазоне, если его постоянная времени выбрана слишком маленькой. При правильном выборе номиналов это влияние будет полезным - появится подавление ИНЧ-помех. Если хочется, чтобы в звуковом диапазоне АЧХ определялась исключительно цепочкой RIAA, интегратор можно отодвинуть вниз по частоте.

То ли через сервисную петлю с шумами, искажениями и сдвигом фазы на 285 градусов, то ли по звуковой РИАА-петле. Подумайте лучше, тут нас никто не гонит к быстрому решению.

Да, это всё есть, интегратор может добавить шумов и искажений, но при грамотном проектировании особых проблем не возникает.

Как же она одна, если сервисную можно выбросить - как в исходном Кенвуде, а вот звуковую - нет: это критическая логическая ошибка, ведущая к полной неработоспособности усилителя. Итого, петель две, отличаются они функционально.
Одна в том смысле, что она может быть представлена четырехполюсником с одним входом и одним выходом. Функциональность - это условности. Скажем, функцию формирования постоянной времени 7950 мкс может нести ветка формирования кривой RIAA, а может и ветка интегратора.
 
появится подавление ИНЧ-помех
За счёт падения петлевого в звуковой петле ООС, сопряжённого с ростом уровней интермод ещё и на низких частотах, кроме высоких.

Дело в том, что, как говорилось выше, обе петли ООС поддерживают напряжение на нижнем резисторе делителя ООС равным входному. Но, согласно законам Кирхгофа (Сухов знает, кто это, а мне не положено) увеличение тока и глубины ООС через сервисную петлю автоматически уменьшает ток и глубину ООС звуковой в целях поддержания указанного равенства напряжений на входах усилителя.

Можете мне верить на слово или повторно просмотреть графики глубин петель ООС от частоты выше.

Функциональность - это условности.
Для Вас, но не для меня. Я щепетильно отношусь ко всяким угрозам линейности.

Собственно, о чём мы беседуем? Об установке предложенных мною четырёх дополнительных деталей для полного закрытия вопроса с воровством Сарой петлевого из Главной петли. Цена им - копейки. Уговорите Сухова не экономить на спичках, да и дело с концом.

 
Для начала, отступая от темы буквально на полшага, хотелось бы поприветствовать Леонида Ивановича. Приятно видеть таких людей на форуме, с удовольствием в свое время читал ваши статьи и получал удовольствие от конструкций.
В общем случае цепь ООС может иметь любой коэффициент передачи: как меньше единицы, так и больше. В эту цепь могут входить резисторы, конденсаторы, индуктивности, а также ОУ или трансформаторы. Это сути не меняет. Фактически, ОУ в цепи ООС - это одна из топологий композитного усилителя. Даже специальное название есть для усилителей с такой ООС - active feedback amplifiers (AFA). Применяются чаще на ВЧ, но никто не запрещает применять в любом диапазоне частот.
Собственно, это мы и имеем в данном случае. А детали реализации это уже нюансы.
Если в усилителе несколько петель ООС, быть такого не может, чтобы они не конфликтовали и друг у дружки глубину не воровали. Например, миллеровская коррекция - это именно такая петля частотно-зависимой ООС, которая отнимает у Главной петли усиление на ВЧ, чтобы усилитель не генерил.
Вот тут наверное не стоит говорить о конфликтах, потому что вложенные петли должны быть так же устойчивы, и являются подчиненными внешней. Если, условно говоря, конфликтуют, то что-то не так в датском королевстве. Другое дело, что если использовать миллеровскую коррекцию, то это может быть не оптимально и большими потерями петлевого усиления.
Местные петли ООС - да, они снижают петлевое усиление. Так как они снижают усиление исходного усилителя, который потом охватывается общей ООС. Но в данном случае ситуация иная - имеются две параллельных ветки общей ООС, которые работают совместно. Здесь нельзя говорить о петлевом усилении отдельно для какой-то ветки.
Нет, не так. АЧХ формируют обе ветки совместно. Если для интегратора задать очень большие номиналы емкостей, то в звуковом диапазоне частот эта ветка влиять не будет. А если задать нулевые емкости, то она будет влиять на всех частотах. Некие промежуточные значения емкостей дадут спад АЧХ на нижних звуковых частотах. Точно так же можно включить параллельно две ветки пассивной частотно-зависимой ООС. Совместная их работа даст другую АЧХ по сравнению с работой каждой из веток отдельно.
Тут я полностью согласен с Леонидом Ивановичем. Петлевое никуда не делось, просто изменился коэффициент передачи цепи обратной связи.
1775768721890.png

Внизу - петлевое схемы в целом, посередине - передача цепей обратной связи, вверху - относительные токи через резисторы. Видно, что петлевое усиление становится больше, чем заложено (1е5=100дБ) и ток через R5 становится преобладающим.
Мы конечно можем увести интегратор еще ниже по частотному диапазону, но потеряем в миниатюризации в случае корректора.
я ещё молодой помирать, мне и 79 лет нету.
Вот это категорически поддерживаю+like
 
Leoniv, объясните пожалуйста СМЕРШУ что такое ГВЗ и как оно измеряется
А то он до сих пор демонстрирует какие то фантастические цифры
 
он до сих пор демонстрирует какие то фантастические цифры
Да у моих усилителей всё фантастическое. Интермоды, петлевое. Почему? Просто семья наша бедная, и не смогла декану свинью за диплом пригнать.

Пришлось учиться по-настоящему. (Неискренне вздыхает)

Теперь, вот, то же самое: все хорошие люди пользуются прекрасными дорогими симуляторами, типа МС, а я - бесплатным нищенским ЛайтСпайсом. Чтоб показать результаты, лучше, чем у всех бохатых пындыкуватых людей, опять приходится стараться. А лучшие люди лежат на печи, и им обидно, что симулятор хороший, а результатов нет.
 
Последнее редактирование:
Это я называю конфликтом петель: петли отбирают друг у друга петлевое усиление,
шо, опять ?
Ты бы у себя в шахте конфликтовал , а не в схемотехническом миру. - тебе уже пятый независимый эксперт (каждый их которых имеет профессиональный скиллс повыше твоего) разжевывает то же, что в аттаче, а ты никак ничего не поймешь.

Tian probe in a multi loop feedback.jpg


у моих усилителей всё фантастическое.
фантазер и фантастическое = однокоренные слова. Синонимы

Интермоды, петлевое. Почему?
дык ты сам же ответы уже давал - потому что уже лет 15 (в аккурат как слизал 1:1 у Леонида Ивановича Ридико его вариант ВВшника-2001 , обозвав ВВС-2011) ничего не собирал и не прослушивал, и даже на 4 уя в месяц никого не спровоцировал. Или ньюсмерш это не олдсагиратиус ?
 
Вон, я Селфа корректор разобрал: он тоже экспертов начитался, своей головой не думал, получилась АЧХ как из камнедробилки: https://ldsound.club/threads/korrektor-selfa-glazami-skhemotekhnika.3806/

Этим вопросом я занимался в ВВ-89 и всю петлю интегратора с осциллографом прошёл и в Радио, 84-12, статью написал, что видел, что понял. Ты ВВ спаять спаял, но в интегратор не смотрел никогда, ничего не понял, даже смоделировать тебе лень, даже понять сто раз разжёванное: нет тока в петле ООС - нет работы ООС, нет линейности, нет нужной АЧХ. Чего уж проще понять? - но ты и тут пытаешься спорить. Смешно выглядишь.

Брешешь.
1. ИОНы ОБ - с повышенным напряжением, выше, чем у Агеева в СЛ.
2. Интегратор переделан по-своему, подвод - к -входу. Проверь, как у Л.И., ибо не знаешь.
3. Питание УН и ВК раздельное, взято у Агеева.
4. Токовая защита переделана.
5. Собственно, от Ридико там только коррекция на выходе УН и в ООС. ППК я ставил уже сам.

Так что, изучай матчасть настоящим образом. Немвесели меня, пока не поймёшь, что говорю.
 
Последнее редактирование модератором:
Различие такое есть: ток в петле. Могу точно сказать: если ток в звуковой петле ООС падает до нуля, вытесненный током интегратора по велению Кирхгофа, эта петля на данных частотах не работает. Это я называю конфликтом петель: петли отбирают друг у друга петлевое усиление, глубину ООС. Если усилитель с победившей петлёй ещё и неустойчив, то глубина ООС идёт и вовсе во вред.
Виктор, ну вот по графику токов судя, мы можем понять, что выше 1Гц (в моем упрощенном примере, насчет Сухова не скажу - не моделил и не видел) основной "звуковой" делитель у нас погоду определяет. Так ли это плохо? Я думаю не трагедия, хотя я брал среднестатистические номиналы в интегратор и мы можем при желании еще спустить ниже частоту.
1775836388004.png

Вот я вывел дополнительно ток через условный корректирующий конденсатор. Ну, в верхней части диапазона он "перетягивает одеяло" на себя и никто от этого не умер. Ну а интегратор ниже 1Гц пускай возьмет верх, если мы его сделаем добротно и он пообещает не вносить в петлю искажения :)
Leoniv, объясните пожалуйста СМЕРШУ что такое ГВЗ и как оно измеряется
А то он до сих пор демонстрирует какие то фантастические цифры
Ну а в чем разница между вами и им в данном случае? Вы воспользовавшись встроенным оператором выводите график ГВЗ, и он выводит благодаря функционалу курсорных измерений. Тут вы в равных условиях, так что приводите весомые технические аргументы.
потому что уже лет 15 (в аккурат как слизал 1:1 у Леонида Ивановича Ридико его вариант ВВшника-2001 , обозвав ВВС-2011) ничего не собирал и не прослушивал, и даже на 4 уя в месяц никого не спровоцировал. Или ньюсмерш это не олдсагиратиус ?
Ага, прям так уж и один в один. Вы давно у офтальмолога были? Хотя это не удивительно после видео о том, как стандартную тройку повторителей Локанти на RCL у Сухова укралиsmile_1
А почему не у Маршала Лича от 1976 года? Тем более в наш век доступности информации больше не у кого было кроме Сухова?
Ну и потом, справедливости ради, "спровоцировал" Жуковский многих и схемы его собирались, слушались, так что это какая-то ребяческая обида в вас говорит.
 
Последнее редактирование:
насчет Сухова не скажу - не моделил и не видел
Моделей есть вагонными нормами. Все усилители показывают падение петлевого с частот в 1к, примерно, не только суховский корректор.

1775846216795.png

1775846298109.png

Спад с 5 кГц.

выше 1Гц ... основной "звуковой" делитель у нас погоду определяет
Вооот. Речи ведь были, что интегратор вообще ни на что не влияет.
И, коль уж взаимовлияние найдено, то понятно, что валить АЧХ корректора интегратором крайне предосудительное деяния, так как вместе с АЧХ упадёт и линейность. Тиллотсон правильно задачу решил, кардинально: применил ФВЧ 4-го порядка. Единственное что, он мог бы на весь фильтр обойтись одним усилителей, и я бы применил там композит, т.к. 5532, всё же, искажает.
 

Вложения

Последнее редактирование:
К сожалению, в модели ВВ ЛТС ругается на УГО ОУ, судя по всему. Заменяет его стандартным и без выводов коррекции за неимением в базе. Ну да ладно, если не забуду, то завтра лучше на своей упрощенной модели покажу. Будет более прослеживаемо и наглядно.

Я подумал и решил не откладывать на завтра то, что можно смоделировать сегодня.
Вот что мы примерно имеем на схеме ВВС, но в упрощенном виде:
1775854149129.png

Здесь так же введен генератор в основную цепь ООС, а интегратор такого стимула не получает. Это неверная интерпретация, поскольку у них должна быть физически одна точка подключения на выходе УМ, а получаются разные: в "основную" цепь введен сигнал возмущения.
Почему же мы получаем падение петлевого на графике примерно с 1,6кГц?
Итак расклад такой: без интегратора мы имеем усиление Е1 100дБ, Ку с замкнутой ООС 20дБ, значит петлевое будет 80дБ.
А что же наш интегратор? Что там у него с усилением?
1775854520062.png

А у него в точке 1,6кГц как раз коэффициент передачи равен -80дБ, значит мы выходим в замкнутом контуре Е1-интегратор на 80дБ-80дБ=0дБ. Ниже по частоте интегратор увеличивает выходной сигнал и оказывает компенсирующее влияние, оказывая доминирующее воздействие.

Однако, если мы включим генератор в цепи ООС так, чтобы он стимулировал обе цепи одновременно:
1775854946226.png

Получаем все ту же прибавку петлевого усиления внизу диапазона и отсутствие признаков "противоборства" петель. Выход-то у нас один и точка "забора" сигнала для "основной" цепи и интегратора тоже.
 
Ну и потом, справедливости ради, "спровоцировал" Жуковский многих и схемы его собирались, слушались, так что это какая-то ребяческая обида в вас говорит.
Схемы может и собирались, только вот положительных отзывов я нигде не видел.
В Москве авторы хороших разработок считают за честь договориться с Макаровым для тестирования своего детища в его системе. Я не слышал о таких тестах ни одной разработки Жуковского. Об отрицательном опыте тестирования СЛ Агеева видел пост на вегалабе. Не видел сверхлинейников и на выставке в Москве, похоже слушать с ними нечего. Мертвый звук никого не интересует. У Жуковского больше всего мне понравился GRAAL на полевых транзисторах. Надо быть полным бездарем чтобы такое нагородить, хотя по принципу чем сложнее - тем лучше почему бы и нет.
 
У Жуковского больше всего мне понравился GRAAL на полевых транзисторах. Надо быть полным бездарем чтобы такое нагородить
Мне нравятся оценочные суждения. Любой ничего не понимающий в электронике субъёкт, любитель усилителей 72-го года и Давила Хилмора, пользующийся ГВЗ, как мерой качества усилителя,
1775888662037.png

может высказывать своё "фе", ничего не поясняя по схемотехнике.

То есть, метод превосходен: для критики не нужны никакие доказательства, для доказательств не нужен интеллект, в голове достаточно наличия языка, а в руках - клавиатуры, и вот вы уже крутой специалист по усилителям, респект и уважуха.

Главное - меньше понимать в схемотехнике:

1775889386774.png

и громче возмущаться:
1775889107379.png

1775893247866.png
1775894128888.png
 
Последнее редактирование:
Получаем все ту же прибавку петлевого усиления внизу диапазона
Конечно, получаем.
Прибавку даёт ОУ, этот ОУ охвачен своей петлёй ООС, глубина этой ООС на НЧ стремится к нулю,
а линейность ОУ - к таковой без ООС. Это 1%, примерно.
Что будем делать?
 
Получаем все ту же прибавку петлевого усиления внизу диапазона и отсутствие признаков "противоборства" петель.
Глобально, установка в усилитель лишнего ОУ приводит к повышению петлевого усиления. Но если он не включен в тракт, а его петля ООС дублирует основную, имеем многопетлевой усилитель с ухудшением работы главной (для нас, по критерию линейности) петли ООС.

Выход-то у нас один и точка "забора" сигнала для "основной" цепи и интегратора тоже.
Это просто видимость. Форма. Ровно так же к выходу подключен Скорр в 157УД2, но он сбивает петлевое на ВЧ. Должен же не влиять или увеличивать?

Суть надо глянуть.
1775889977973.png

Вот у нас усилитель на двух ИТУНах Ж1Ж2, нагруженных на резисторы, и ВК Е1. Есть у него Скорр1, подключенный к выходу, и, судя по схеме, мы вычисляем петлевое усиление:

1775890098889.png

Шикарное петлевое, аж на 60к первый полюс:
Фср = 1000 / (6,3 * 330к * 0,008 нФ) = 60
Правильно ж мы сделали, всё, что должно быть подключено к выходу, отключили и мерим петлевое.

А может, не:
1775890350905.png

Перебрасываем С1 к выходу усилителя, как будто он - неотъемлемая его часть, и вычисляем петлевое оставшегося:
1775890570833.png

Опаньки. А шо мы видим? Чо-то у нас петлевое погрызено погрызнуто покрадено с 500 Гц вниз в результате конфликта петель ООС.

Два АЧХ петлевого, и одна снята корректнее другой. Надо как-то проверить, какая из них правильнее.

1775890718100.png

Возвертаем схему к первозданному виду. Смотрим напряжение в точке суммирования, на -входе Ж1:

1775890808803.png

Напряжение это подъёмом с 500 Гц говорит нам, что вторая АЧХ петлевого правильно предсказывает поведение схемы.

Отсюда делаем вывод в форме пропозитио максимы:
В случае изучения многопетлевого усилителя,
две и более петель ООС которого берут напряжение с выхода,
при измерении петлевого интересующей нас петли
остальные петли считаются неотъемлемо присущими усилителю
и подключаются к его выходу.


1775568809218.png


1775569179633.png


То есть, интегратор на АЧХ корректора никак не влияет, потому интегратором валим АЧХ корректора, используя его, как рокот-фильтр. smile_1
Рокот-фильтр работает на ЗАВАЛ АЧХ. Почему он работоспособен?
Потому, что интегратор со снятыми конденсаторами ПРИБАВЛЯЕТ петлевого усиления! smile_1

Завал АЧХ обусловлен подъёмом петлевого!
Не веришь, что прибавка петлевого может завалить АЧХ?
Смотри сам:

1775568832434.png


1775569213219.png
 

Вложения

  • 1775891480133.png
    1775891480133.png
    779.5 KB · Просмотры: 16
Схемы может и собирались, только вот положительных отзывов я нигде не видел.
Да потому что ходите не туда. На RCL была куча людей, которые собирали ВВС-2011, на uberidee тоже. Лично знаю людей, собиравших не только себе, но и знакомым. Даже тут на форуме они высказывались, но вы предпочли закрыть глаза и пройти мимо, поскольку это нарушает выстроенную вами историю о том, что сверхлинейники якобы убивают звук.
К сожалению так сходу отзывы привести сюда не могу, но вы сходите в тему по ВВС-2024 и почитайте что писал собравший его с модели Vasily на самостоятельно трассированой плате.
По поводу Мастера тоже отзывы приводились, а я со своей стороны могу подтвердить, что такой пост имел место и я его в прошлом лично читал на RCL (вероятно он и сейчас там).
1775896658266.png

Конечно это не ВВС-2011, но тоже разработка СМЕРШа. Так что ищите и обрящете.
В Москве авторы хороших разработок считают за честь договориться с Макаровым для тестирования своего детища в его системе. Я не слышал о таких тестах ни одной разработки Жуковского.
Их право. Но это в Москве и при наличии желания.
Об отрицательном опыте тестирования СЛ Агеева видел пост на вегалабе.
А почитать дальше и поискать не удосужились, конечно же. А продолжение было. Усилитель был не доведен до кондиции и примененные замены компонентов приводили к подвозбуду, что было позже устранено самим Агеевым, написан отчет и были повторные сравнения. Отзывы ищите на Вегалабе сами, там и Олег Шаманков тоже участвовал в то время, сравнивая усилители на своей домашней акустике со своим "тогдашним" усилителем, не помню сейчас какой именно это был.
Но вам это не интересно ведь, потому что идет опять вразрез с вашей картиной мира. Вам же очень хотелось накопать негатива на СЛА и выставить его в плохом свете как ярчайшего и известнейшего представителя "сверхлинейников".
Не видел сверхлинейников и на выставке в Москве, похоже слушать с ними нечего.
Услителей Петрова я тоже на выставке в Москве не видел, похоже тоже слушать с ними нечего. И у Макарова их не слушали. Безотказная логика _nerastraivay
Прибавку даёт ОУ, этот ОУ охвачен своей петлёй ООС, глубина этой ООС на НЧ стремится к нулю,
а линейность ОУ - к таковой без ООС. Это 1%, примерно.
Что будем делать?
А это уже второй момент, который тоже требует к себе внимания. Нам бы с первым разобраться:)
А пока будем уповать на увод ниже по частоте.
Глобально, установка в усилитель лишнего ОУ приводит к повышению петлевого усиления. Но если он не включен в тракт, а его петля ООС дублирует основную, имеем многопетлевой усилитель с ухудшением работы главной (для нас, по критерию линейности) петли ООС.
Это довольно общее определение и оно коварно.
Отсюда делаем вывод в форме пропозитио максимы:
В случае изучения многопетлевого усилителя,
две и более петель ООС которого берут напряжение с выхода,
при измерении петлевого интересующей нас петли
остальные петли считаются неотъемлемо присущими усилителю
и подключаются к его выходу.
В вашем варианте одна петля общая, а вторая вложенная, которая. А в рассматриваемом мной это две параллельные ветви. Это разные случаи.
Возьмите к примеру ситуацию, когда у нас параллельно резистору ООС стоит корректирующий конденсатор скажем на 10пик, являющийся частью общей "матрицы коррекции". Вы же его не цепляете на другую точку, когда подаете стимул в цепь ООС? Он так же влияет на петлевое, но не является вложенной петлей при этом.

P.S. Виктор, создайте беседу в личке. Старую удалил, а новую не могу создать - видимо у вас в настройках запрет стоит.
 
Доказуха будет, или ты пустобол?
Тебе об этом уже второй год объясняют, кроме меня, Leoniv, R2D2, Vitamir, AM70, Хуан Пабло, Rus2000, karmalex, - двое последних даже из рцлектриков [ https://rcl-electro.ru/threads/Перлы-Сагиттариуса.486/post-128446 ] и даже НЕОЛУх тоже вроде как сообразил, но ты оказался на редкость туп.

 
Последнее редактирование:
Нет большей профанации в построении фонокоров нежели прикручивание рокот-фильтра высокого порядка на самом выходе дивайса.
Да есть, есть. Чем о других судить рядиться, не лучше ль на себя, кума, оборотиться?
Т.е. сначала максимально усиляем инфрапомеху всеми основными каскадами чуть ли не до клипа
Да не до клипа, не гиперболизируй.
потом уже с продуктами созданных искаженй пытаемся приглушить
А откуда искажения? У нас на НЧ море петлевого:

102 дБ.png



с немеряной закруткой фазы
А чего ты хочешь? Фазу крутит всё:
1776009495344.png



Обычный УК развернул фазу на 80 градусов за три декады частоты.
Активные фильтры - они везде:
1776009382988.png



Дажыть в УВ их лепять. 180 градусов сдвига - как с куста.
И шо, хоть один пожалился?

Так вот:
1. Нельзя ограничиваться спадом 6 дБ/октаву. А одним конденсатором ты больше не сделаешь. Стало быть, ты перегружаешь дальнейшие каскады ИНЧ-колебаниями. Тиллотсон тут решил проблему явно кардинальнее.
2. Фазы никому не важны. Вон, слушают УВ и УК, даже хвалять.
3. Совсем худо валить НЧ интегратором через завал 20 дБ петлевого.
Очень похоже на такую же нелепую попытку линеаризации кривого ВК методом гиперболизации петлевого.
Стоп. Поясни мне, как ты к фазовому сдвигу приплёл приассоциировал линеаризацию и петлевое? Непонятный мне момент. Ты шо, против петлевого?
да и Марсель вдЖ
Вот настооолько пофиг, что там плетут марсели. Выше показано, что ни УВ, ни УК к минимально-фазовым системам гиперочевидно не относятся, а марселя этого, поди, и не знают.
Один пункт Ридико важнее "твоих" четырёх.
Оценочное суждение. Коррекция не важнее режимов и схемотехники, это просто приправа: важна, но не фундаментальна.
И вообще, смотри, как названа тема про ВВС-2011:
ВВС-2011. УМ начального уровня.
ВВС-2011 - начальный уровень сверхлинейности. Есть и дальше схемы. Там ни тебя, ни Леонида Ивановича я не видел, а матриц коррекции прежде никем не паяным усилителям я придумал поболее одного С6.
Держи, разбирайся:
РУБЕЖ++.png



Нейрохром, параша с 50 дБ@20к, торгуется 400 долларов КИТ.
У меня - в 300 раз лучше.
Тебе об этом уже второй год объясняют, кроме меня
Не, ссылка на чьё-то мнение - не аргумент. Математика, симулятор - аргумент. Осцилл - аргумент, я осциллом мерил твоё включение интегратора в ВВ-89.

А знаешь, почему?
А жаловались на твоё творение люди: низких нету.
Примерно так жаловались:
Интегратор.jpg

И как ты ответил? - дизлайк поставил. Ровно, как и тут мне минуса лепишь.
Пояснять надо, что к чему. Вот, как Пабло.
 
Последнее редактирование:
А жаловались на твоё творение люди: низких нету.
Примерно так жаловались:
Гы. На хоботе публика юзает твою пиратку с 1 нФ кондюков САРы вместо 1 мкФ, т.к. как и на веге-паяле-рцлектриках все редкие нищеюроды-халявщики, авторские схемы на патреоне никогда не видели ( да и вряд ли увидят ). А те, кто пользуется цивилизованно KIT и собранный и испытанный , получают вот такие отклонения от стандарта IEC60098:2020
Cy-XXI_v14-2_рис2_АЧХ40штук.jpg


Cy-XXI_v14-2_рис3.jpg
 
Последнее редактирование:
Как понять, чо Кали-Юга достигла пика и скоро закончится?
Сухов ссылается на непогрешимые мнения неруся, которого я учил расчёту балластного резистора стабилитрона, и на кармалекса:
Rus2000, karmalex, - двое последних даже из рцлектриков [ https://rcl-electro.ru/threads/Перлы-Сагиттариуса.486/post-128446
1775899761600.png


Нет большей профанации в построении фонокоров нежели прикручивание рокот-фильтра высокого порядка на самом выходе дивайса.
Да есть, есть. Чем о других судить рядиться, не лучше ль на себя, кума, оборотиться?
Т.е. сначала максимально усиляем инфрапомеху всеми основными каскадами чуть ли не до клипа
Да не до клипа, не гиперболизируй.
потом уже с продуктами созданных искаженй пытаемся приглушить
А откуда искажения? У нас на НЧ море петлевого:

102 дБ.png


с немеряной закруткой фазы
А чего ты хочешь? Фазу крутит всё:
1776009495344.png


Обычный УК развернул фазу на 80 градусов за три декады частоты.
Активные фильтры - они везде:
1776009382988.png


Дажыть в УВ их лепять. 180 градусов сдвига - как с куста.
И шо, хоть один пожалился?

Так вот:
1. Нельзя ограничиваться спадом 6 дБ/октаву. А одним конденсатором ты больше не сделаешь. Стало быть, ты перегружаешь дальнейшие каскады ИНЧ-колебаниями. Тиллотсон тут решил проблему явно кардинальнее.
2. Фазы никому не важны. Вон, слушают УВ и УК, даже хвалять.
3. Совсем худо валить НЧ интегратором через завал 20 дБ петлевого.
Очень похоже на такую же нелепую попытку линеаризации кривого ВК методом гиперболизации петлевого.
Стоп. Поясни мне, как ты к фазовому сдвигу приплёл приассоциировал линеаризацию и петлевое? Непонятный мне момент. Ты шо, против петлевого?
да и Марсель вдЖ
Вот настооолько пофиг, что там плетут марсели. Выше показано, что ни УВ, ни УК к минимально-фазовым системам гиперочевидно не относятся, а марселя этого, поди, и не знают.
Один пункт Ридико важнее "твоих" четырёх.
Оценочное суждение. Коррекция не важнее режимов и схемотехники, это просто приправа: важна, но не фундаментальна.
И вообще, смотри, как названа тема про ВВС-2011:
ВВС-2011. УМ начального уровня.
ВВС-2011 - начальный уровень сверхлинейности. Есть и дальше схемы. Там ни тебя, ни Леонида Ивановича я не видел, а матриц коррекции прежде никем не паяным усилителям я придумал поболее одного С6.
Держи, разбирайся:
РУБЕЖ++.png


Нейрохром, параша с 50 дБ@20к, торгуется 400 долларов КИТ.
У меня - в 300 раз лучше.

Тебе даже Витька четыре года назад
Четыре года назад Витька был умным. А вот 10 лет назад - ещё умнее:

1776015897797.png



Нихрена не зная, получив от Платошкина схему ВВ с композитом вместо ОУ, Витька скорректировал его до 160 дБ@20k:

1776015944517.png


Не так много людей в мире могут это сделать. Так что не пугайте Витьку своими тантрами. Перепуганный Витька херачит всё вокруг, не спрашивая фамилии.

1776080576295.png


1776081073501.png



1776081750394.png

Набиваем модель с учётом четвёртой заземляющей точки.
1776081797190.png

Подавление мусора с шины питания на клеммах динамика - 14 дБ, это 5 раз.
Из 1 вольта помех и искажений на выход попадёт 200 мВ.
 
Прошу прощения, что влезаю в ваш спор Смерш, Neulo, Николай Сухов, но если тема

Винил - корректор Сухова на дискретных элементах.​

То давайте по существу. Все поняли, что он не соответствует заявлениям автора, крутит фазу, плохой первый период, хреновое АЧХ, малое петлевое и .... Давайте предложения как его улучшить, научите автора, да и другим помогите, кто в этот корректор уже вляпался
 
То давайте по существу. Все поняли, что он
соответствует всем заявлениям автора. И в симуляции Cy-XXI_v.14-1 (trailer) , и в железе КИТ в Имраде . А именно, приведенное ко входу напряжение шумов по отношению к номинальному входному уровню 5 мВ составляет -86 дБА, коэффициент гармоник 0,00034%, коэффициент усиления на частоте 1 кГц 49 дБ, АЧХ по IEC60098:2020 от 20 Гц до 50 кГц +-0,5 дБ, размеры 20х45х3 мм (один канал), 20х65х7 мм (два канала бипланчиком вместе с двухполярным стабилизатором на TPS7A39). ЗЫ. В прослушках тоже, но они у меня в flac 192\24 на патреоне, ссылки на который тут не приветствуются, поэтому приведу только несколько обрезанные в ютюбике прослушка фонокорректора Су-XXI с бошкой Technics EPC207C
 

Вложения

  • Cy-XXI_v14-2_рис1-1_THD.jpg
    Cy-XXI_v14-2_рис1-1_THD.jpg
    83.3 KB · Просмотры: 25
  • Cy-XXI_v14-2_рис2_АЧХ40штук.jpg
    Cy-XXI_v14-2_рис2_АЧХ40штук.jpg
    132.2 KB · Просмотры: 26
  • Cy-XXI_v14-2_рис3.jpg
    Cy-XXI_v14-2_рис3.jpg
    289.1 KB · Просмотры: 25
  • Cy-XXI_v14-2_рис5.jpg
    Cy-XXI_v14-2_рис5.jpg
    143.5 KB · Просмотры: 25
  • Cy-XXI_v14-2_рис5-2.jpg
    Cy-XXI_v14-2_рис5-2.jpg
    184.5 KB · Просмотры: 24
  • Cy-XXI_v14-2_рис8_jpg.jpg
    Cy-XXI_v14-2_рис8_jpg.jpg
    211.5 KB · Просмотры: 25

Статистика форума

Темы
3,295
Сообщения
262,004
Пользователи
2,545
Новый пользователь
vlad'mir
Назад
Сверху Снизу