"Black Devil" - усилитель класса AB

Кстати в музыке нет сигналов отличных от синуса. Ну нету. Даже меандр раскладывается на сумму нечётных и чётных гармоник.
Не нужно пробовать передавать, нужно понимать, что без поля это не работает вообще.
Меандр можно из спичечных коробков выложить. Докажи потом, что он не коробками передаётся.
 
Не нужно пробовать передавать, нужно понимать, что без поля это не работает вообще.
Меандр можно из спичечных коробков выложить. Докажи потом, что он не коробками передаётся.
Про поле это ещё со школы понятно, да только оно и внутри проводника тоже распространяется. Или нет? Или да? А что заставляет електроны двигаться по проводнику? Сила воли Петрова? smile_1
А до его рождения как дело было?
 
Про поле это ещё со школы понятно, да только оно и внутри проводника тоже распространяется. Или нет?
Может и внутри, но снаружи точно. А значит стоит это брать во внимание.
 
Может и внутри, но снаружи точно. А значит стоит это брать во внимание.
Брать- стоит. Ибо ёмкости между проводниками точно никто не отменял. И индуктивности. Именно так и выглядит то самое "взаимодействие полей".
 
Сколько я этого бла бла бла на своем веку перевидел.
Сам думаю, кто бы мне плату простора нарисовал, можно даже с парой ошибок, чтобы замакетить. NEULO не хочет картинками делиться. Лень самому сочинять. Транзели как раз зачётные есть 2SB1109 2SD1609.
 
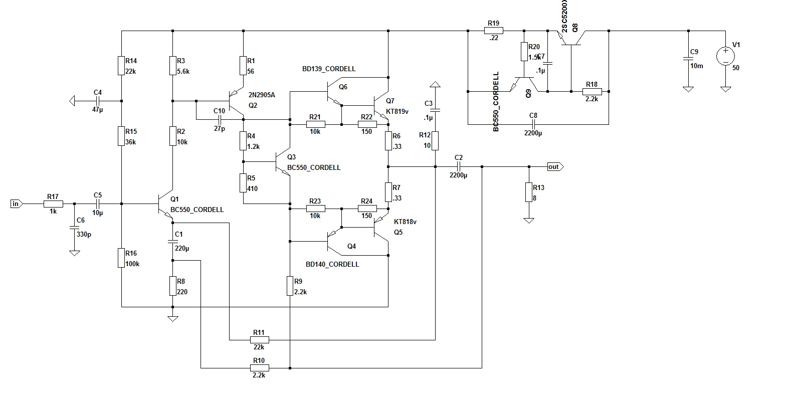
Во многом интересная и продуманная схемка.
Во всех каскадах местные ООС, поэтому общая неглубокая. Ток драйвера порядка 100ма, может поменьше. Класс В. И никаких дурацких троек Локанти. Интересная ПОС в выходном каскаде. Не вольтдобавка, а токодобавка драйверу.
 
Последнее редактирование:
Брать- стоит. Ибо ёмкости между проводниками точно никто не отменял. И индуктивности. Именно так и выглядит то самое "взаимодействие полей".
Из чего состоит поле, никогда не задумывался?
 
Во всех каскадах местные ООС, поэтому общая неглубокая. Ток драйвера порядка 100ма, может поменьше. Класс В. И никаких дурацких троек Локанти. Интересная ПОС в выходном каскаде. Не вольтдобавка, а токодобавка драйверу.
Да, токодобавка драйверу, наподобие управления источником тока в схеме Видерхольда.
Почти двухтактная раскачка. Отложил в копилку.
 
Отличный усь что ни говори, дурацкой тройки Локанти нету, через динамик пропускается 10мА постоянки(очевидно для повышения качества звука) , я бы такое включение назвал бы не "вольтдобавкой" и не "токодобавкой" а "говнодобавкой". Зато резистор и электролит экономятся, они же сейчас так дефицитны и дороги. smile_1
Конструктору давно надо кол на голове тесануть, чтоб мозги включил. (хотя сильно сомневаюсь что есть что включать)
Опять же глубина оос аж цельных 30дБ, недостижимо в других конструкциях. У всех не больше 20. У некоторых даже 10. Ой бяда бяда.

Из чего состоит поле, никогда не задумывался?
Из поля оно состоит. Ясен пень что не из леса.
 

Вложения

  • Снимок.JPG
    Снимок.JPG
    106.6 KB · Просмотры: 95
Отложил в копилку.
Есть отработанная схема с герберами. The measured 1kHz/4R thd is under 0.0001%, the 10kHz/4R is about 0.0005%.
 

Вложения

  • 3ETmbtI.jpg
    3ETmbtI.jpg
    150.1 KB · Просмотры: 215
Есть отработанная схема с герберами. The measured 1kHz/4R thd is under 0.0001%, the 10kHz/4R is about 0.0005%.
Ссылка ведёт к другой схеме

Да, токодобавка драйверу, наподобие управления источником тока в схеме Видерхольда.
Почти двухтактная раскачка. Отложил в копилку.
Тут дело вот в чём. Ток нагрузки может достигать 5А. Выбранный транзистор при токе коллектора 5А имеет усиление порядка 40. Т.е., при токе драйвера менее 100 мА, ток 5А не вытанцовывается. Эта, с позволения сказать, "токодобавка" поддаёт жару.
Если взять другой транзистор, с h21e более 100, например, 2SC5198, то эта цепь может не понадобиться.
 
Есть отработанная схема с герберами. The measured 1kHz/4R thd is under 0.0001%, the 10kHz/4R is about 0.0005%.
Резисторы 500 ом у автора в дефиците, набрал связку сосисок R15-19
 
Резисторы 500 ом у автора в дефиците, набрал связку сосисок R15-19
Не в дефиците. Просто у него, как и у меня, есть кассетница со всеми номиналами штук по 100, но мощностью 0.125. Если надо 0.5, надо набирать. Иметь дома все мощности всех номиналов накладно, а в магазин бегать лень.
 
через динамик пропускается 10мА постоянки(очевидно для повышения качества звука) , я бы такое включение назвал бы не "вольтдобавкой" и не "токодобавкой" а "говнодобавкой".
Справедливости ради, ток там всего 200 мкА, а напряжение 0.8мВ.
 
Динамик в питании драйвера- знакомое до зевоты решение, применяемое с изобретения транзисторов и схем на них.
 
Начиная с #123 обсуждается "хитросделанный чехословацкий", где ООС с нагрузки идет в эмиттер первого транзистора, а там от 80 до 40 мВ. А здесь ток в нагрузку течет через R9, это очевидно.
 
набрал связку сосисок R15-19
Обратите внимание на цифру искажений - влияет даже температурная зависимость (в такт сигналу) сопротивления резисторов в цепи ООС (разгрузка). То же относится к прецезионным RC-фильтрам. Схема вылизана. как котовые...

Ссылка ведёт к другой схеме
Перепрыгнул при поиске - автор и источник те же. Много вариантов на чешских и словацких форумах (они её жуют с 70-х и до сих пор пишут дипломы в колледжах))) - Transiwatt (первооснова схема RCA1966 - здесь была). В древности на выход ставили кремниево-германиевую "комплементарную пару", позже у них появился мощный P-N-P кремний. Простая схема обеспечивала Кг=0,1% (меньше,чем в обычной квазикомплементарной - но мы пошли другим путём))).
 
Последнее редактирование:
Последнее редактирование:
резистор межбазовый к выходным 818-819 не забыт?
нет, там вообще дарлингтоны на выходе, у них межбазового резистора нету. Вообще Тигр мне говорил что надо бы резисторов навешать, но для проверки схемы итак нормально работает.
Вот типо такого на выходе должно быть, только с нормальными транзисторами а не с абы какими:
бдреб.jpg
вот так надо:
бдсхема.jpg

Разница есть , но прямо скажем на уровне погрешности. Базовых токов 818/819 хватает для питания 139/140 и без резисторов.
 

Вложения

Последнее редактирование:
Интересно вот что, внутри мощного Дарлингтона два одинаковых по мощности транзистора , либо предварительный слабее?
 
нет, там вообще дарлингтоны на выходе, у них межбазового резистора нету. Вообще Тигр мне говорил что надо бы резисторов навешать, но для проверки схемы итак нормально работает.
Есть в дарлингтонах резисторы, картинку же показывал. Низзя без резисторов. На выходных обязательно, 50 Ом оптимально. Предвыходные будут через регулятор смещения запираться, не критично на них, но желательно.
 
Последнее редактирование:
Есть в дарлингтонах резисторы, картинку же показывал. Низзя без резисторов. На выходных обязательно, 50 Ом оптимально. Предвыходные будут через регулятор смещения запираться, не критично на них, но желательно.
На самом деле конечно ЗЯ, но раз ты просил- то в модели поставил. Чтоб потешить наш общефорумный перфекционизм. Впрочем, усилку это помогло несильно.
1694862650672.png
Сверху с резисторами снизу без. Искажения примерно одинаковые что так что эдак. На меандре разницы вообще не видно.
 
Последнее редактирование:
На самом деле конечно ЗЯ, но раз ты просил- то в модели поставил. Чтоб потешить наш общефорумный перфекционизм. Впрочем, усилку это помогло несильно.
Чтобы потешить перфекционизм, осциллограммы с эмиттерных резисторов 818-819-х в студию, снятые с железа, с резисторами и без, на меандре под нагрузкой.
За раннее предупреждаю, без резисторов, можно не успеть щупы скопа подключить, так что действовать нужно очень быстро.
 
Последнее редактирование:
Мне делать больше нечего эти помои паять? smile_1
Тебе нужно будет потратить ровно столько же времени сколько и мне. Вот и всё. Сам попросил- сам собрал- сам сравнил.
1694863138950.png
А это сверху дарлингтон с резисторами, снизу двойка "Локанти"(которую он впрочем никогда не делал, принцип тот же)
 
Простая схема обеспечивала Кг=0,1%
Вполне нормальный параметр. 0.1% это -60дБ. Это 10 микроватт от мощности 10 ватт. Это ниже уровня шума магнитофонной ленты, или канавки LP. 10 микроватт ещё не всякий динамик воспроизведёт в полной тишине. А уж на фоне 10 ватт - да кто услышит-то?
 

Статистика форума

Темы
3,297
Сообщения
262,372
Пользователи
2,544
Новый пользователь
vlad'mir
Назад
Сверху Снизу