АВК
2 ранг
- Регистрация
- 13 Ноя 2023
- Сообщения
- 827
- Реакции
- 63
- Репутация
- 11
- Возраст
- 67
- Город
- культурная столица Поволжья
- Имя
- дядя АЛЕКС
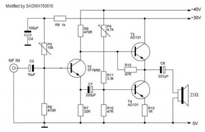
А кто качает гт402-404 это кто ?
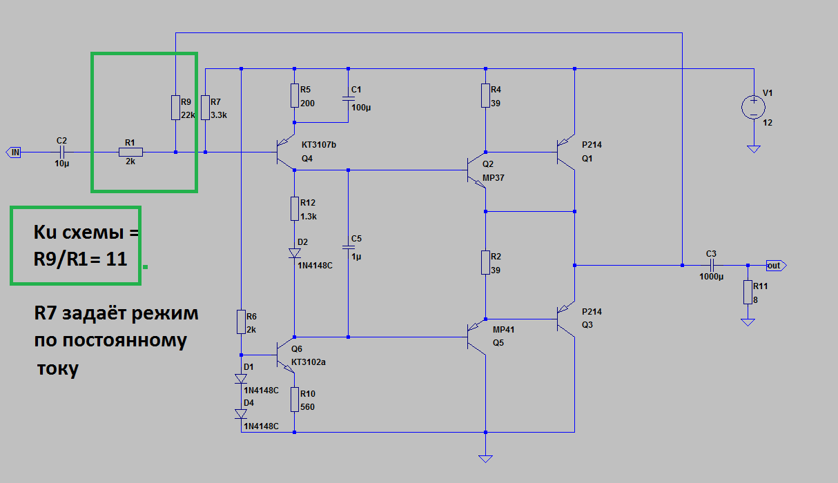
А если наоборот - вот давний мой интересный вопрос - если П605 - одинокий такой, типа как у Худа - в пред.
И вот он качает пару выходных П215, в классе АВ, то это как ?
А вообще что это получится можете прокомментировать ?
А то я раньше именно такую идею вынашивал.
И несвязанный вопрос - транзисторы ''не наши'' корпус как у кт837 - большенький, а надписи на ём тока цифири 110 или 112
А пониже дата выпуска - 3 88
Что это за фрухт ?
Поиск выдаёт муру.
А если наоборот - вот давний мой интересный вопрос - если П605 - одинокий такой, типа как у Худа - в пред.
И вот он качает пару выходных П215, в классе АВ, то это как ?
А вообще что это получится можете прокомментировать ?
А то я раньше именно такую идею вынашивал.
И несвязанный вопрос - транзисторы ''не наши'' корпус как у кт837 - большенький, а надписи на ём тока цифири 110 или 112
А пониже дата выпуска - 3 88
Что это за фрухт ?
Поиск выдаёт муру.






