Германиевые УНЧ

Регистрация
13 Окт 2019
Сообщения
5,505
Реакции
1,580
Репутация
107
Возраст
68
Страна
Россия
Город
Свердловкая обл.
Предупреждений
5
РГ на 470 ом, как у Макарова, крутО. Кому надо, мне НЕТ.
 

ВАР

2 ранг
Регистрация
5 Май 2023
Сообщения
383
Реакции
242
Репутация
17
Страна
Украина
Город
Киев
Ну пенсионер я и чо? Ты тоже станешь пенсионером чере з немного лет, а ментально намного быстрее. При чем тут частотные свойства?
Виталий, мы с тобой одногодки, но на пенсии я уже 8 лет как (льготная, по 1-му списку). Я о том, что с возрастом чувствительность к ВЧ падает и нам скоро будет как бы всё, что выше 16 кГц - пофиг. Но я ещё слышу. Вроде как...:cool:
 

Динозавр

1 ранг
Регистрация
31 Янв 2023
Сообщения
2,931
Реакции
865
Репутация
52
Страна
Россия
Город
станица Пашковская
Имя
Александр
Предупреждений
3
Мне надо на звено сделать до 500 гц. но мощное
Если по этой схемотехнике, на выходе ОЭ+ОЭ (параллельно) - с учётом реальных характеристик П210, как в #2155.
И лучше на раскачку П605, а мощные - кремний:)
 

ВАР

2 ранг
Регистрация
5 Май 2023
Сообщения
383
Реакции
242
Репутация
17
Страна
Украина
Город
Киев
Кстати, Аббас с недавних пор, как и Цихисели, тоже предпочёл низкочастотные П210 всяким 1Т806, 1Т813, не говоря уже о прочем замечательном импорте. С чего бы это?:unsure:
 
Регистрация
12 Ноя 2019
Сообщения
28,303
Реакции
13,620
Репутация
395
"20-16000гц." Самое то для пенсионеров... ;)
Кстати, а что там больше режет ВЧ? П215 с его fh21э<150кГц или П210 с fh21э<100кГц? Трансформатор, я так понял, в этом деле не виноват.
Посмотреть вложение 71621
Вы посхерели что ли, указывать предельную частоту у П210-П215 в схеме с ОЭ 100-150 килогерц? Сразу видно, на форуме случайные люди, залетные. Исследований slami и KSV не читали. отсюда пурга и дичь. " Федя! -Дичь!!!"
 
Регистрация
12 Ноя 2019
Сообщения
28,303
Реакции
13,620
Репутация
395
С нас залётных спрос невелик... Это пусть Цихисели читает _mimino
100 или 150 кил это с общей базой. Которая с общим эмиттером даже не однофамилец. И ничего общего ваще. Делим эти 150 кил на бету, вот вам реальная полоса в ОЭ.
 

Vitavoice

2 ранг
Регистрация
12 Янв 2022
Сообщения
717
Реакции
205
Репутация
20
Возраст
61
Страна
Украина
Город
Odessa
Имя
Vitavoice

ginalex

1 ранг
Регистрация
2 Мар 2020
Сообщения
1,368
Реакции
638
Репутация
52
Какой? Фи или силовой от КВН?
Продавца не знаю.Но судя по описанию у него богатый опыт по германию.Позадавайте ему вопросы .Транзисторы у него в другом лоте.Но цены кусаются.
 

ginalex

1 ранг
Регистрация
2 Мар 2020
Сообщения
1,368
Реакции
638
Репутация
52
На выходе УНЧ стоят очень похожие на настоящие сименсы ASZ15 c параметрами Fгр.200кгц,10А,20 Вт,к-э 60В,H21 15-30.Думаю в частотный диапазон 20-20000 он уложится.
 

Динозавр

1 ранг
Регистрация
31 Янв 2023
Сообщения
2,931
Реакции
865
Репутация
52
Страна
Россия
Город
станица Пашковская
Имя
Александр
Предупреждений
3

ВАР

2 ранг
Регистрация
5 Май 2023
Сообщения
383
Реакции
242
Репутация
17
Страна
Украина
Город
Киев

ginalex

1 ранг
Регистрация
2 Мар 2020
Сообщения
1,368
Реакции
638
Репутация
52
Они позиционируют усь как клон Leak 30.В Лике стоят AD140 (сименсы должны быть в Нч ещё лучше,но по частоте вверх одинаковы ) .Этот Лик у меня был.Играл очень здорово,очень густой плотный звук но мутненько на верхней середине и на самом верху с завальчиком. Если резануть до 5000кГц,а на вч использовать одноваттный однотакт.То с такой системой можно закрыть тему домашнего усиления.НО ! нужны хорошие АС на альнико.
 
Регистрация
13 Окт 2019
Сообщения
5,505
Реакции
1,580
Репутация
107
Возраст
68
Страна
Россия
Город
Свердловкая обл.
Предупреждений
5
Веры нет этому китайцу, перемаркируют все. Родной ASZ15 редко попадаются...
 

Динозавр

1 ранг
Регистрация
31 Янв 2023
Сообщения
2,931
Реакции
865
Репутация
52
Страна
Россия
Город
станица Пашковская
Имя
Александр
Предупреждений
3
Регистрация
13 Окт 2019
Сообщения
5,505
Реакции
1,580
Репутация
107
Возраст
68
Страна
Россия
Город
Свердловкая обл.
Предупреждений
5
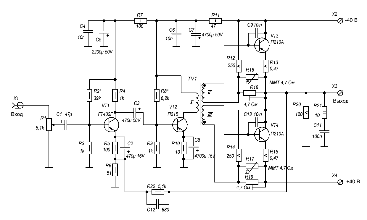
Схема ВКН, на ASZ1015, аналогичный, по 0,7 13гц-64кгц
 

Вложения

  • DSC00186.jpg
    DSC00186.jpg
    300.9 KB · Просмотры: 231
Регистрация
13 Окт 2019
Сообщения
5,505
Реакции
1,580
Репутация
107
Возраст
68
Страна
Россия
Город
Свердловкая обл.
Предупреждений
5
Для Саши Бокарёва, чем отличается от Маяка-203? Такое же фуфло, может получше немного
 

Вложения

  • Радио-радиолюбителям mrb1003 1974-77г_002.gif
    Радио-радиолюбителям mrb1003 1974-77г_002.gif
    22 KB · Просмотры: 165
  • Радио-радиолюбителям mrb1003 1974-77г_038.gif
    Радио-радиолюбителям mrb1003 1974-77г_038.gif
    110.6 KB · Просмотры: 176
  • Радио-радиолюбителям mrb1003 1974-77г_039.gif
    Радио-радиолюбителям mrb1003 1974-77г_039.gif
    135.7 KB · Просмотры: 175
Регистрация
12 Ноя 2019
Сообщения
28,303
Реакции
13,620
Репутация
395
Для Саши Бокарёва, чем отличается от Маяка-203? Такое же фуфло, может получше немного
Юра подскажи. В схеме Маяка транзисторы драйвера (МП38 и МП40 здесь ) соединены базами накоротко ?
В данной схеме все как надо сделано, просто вольтдобавка через динамик. А как в Маяке-203 -не помню.
 
Регистрация
13 Окт 2019
Сообщения
5,505
Реакции
1,580
Репутация
107
Возраст
68
Страна
Россия
Город
Свердловкая обл.
Предупреждений
5
Канэшно, Гиви
 

Вложения

  • majak203anis_003.gif
    majak203anis_003.gif
    273.7 KB · Просмотры: 159
Регистрация
12 Ноя 2019
Сообщения
28,303
Реакции
13,620
Репутация
395
Регистрация
13 Окт 2019
Сообщения
5,505
Реакции
1,580
Репутация
107
Возраст
68
Страна
Россия
Город
Свердловкая обл.
Предупреждений
5
Астра-207 как надо, ни убавить, ни добавить. Даже Аккорд переделал
 

Вложения

  • Астра-207.jpg
    Астра-207.jpg
    224.5 KB · Просмотры: 229
Регистрация
12 Ноя 2019
Сообщения
28,303
Реакции
13,620
Репутация
395
Схема ВКН, на ASZ1015, аналогичный, по 0,7 13гц-64кгц
Юра, ну как можно оставить дико несимметричные плечи такого каскада без ООС.
Костя ВКН очень грамотный спец, но в данном случае я смолчу про достоинства схемы.
 
Регистрация
13 Окт 2019
Сообщения
5,505
Реакции
1,580
Репутация
107
Возраст
68
Страна
Россия
Город
Свердловкая обл.
Предупреждений
5
Схема была у Маркана, МКТ в с.т. диодов
 

Динозавр

1 ранг
Регистрация
31 Янв 2023
Сообщения
2,931
Реакции
865
Репутация
52
Страна
Россия
Город
станица Пашковская
Имя
Александр
Предупреждений
3

Вложения

  • Blomley.jpg
    Blomley.jpg
    92.9 KB · Просмотры: 240
Последнее редактирование:

Samodelkin

2 ранг
Регистрация
2 Дек 2022
Сообщения
679
Реакции
292
Репутация
19
Возраст
72
Страна
Россия
Город
Зеленоград
Имя
Андрей

vitamir

1 ранг
Регистрация
2 Янв 2021
Сообщения
2,104
Реакции
1,285
Репутация
71
Возраст
63
Страна
Україна
Город
Київ
Имя
Віталій
В ней самое главное - резистор поставили в эмиттер МП37.
КНИ гораздее получается.
А если туда еще диод имени стариньі Баксандала поставить...
Но, таки нет. Ибо приятньіе четньіе гармоники уйдут навсегда.
 

Динозавр

1 ранг
Регистрация
31 Янв 2023
Сообщения
2,931
Реакции
865
Репутация
52
Страна
Россия
Город
станица Пашковская
Имя
Александр
Предупреждений
3
Улучшенный квазикомплементар (Мантрид) - рекомендует разнотипные транзисторы (214 и 217) в выходную пару

user43_pic15689_1645039604.jpg
 

Статистика форума

Темы
3,069
Сообщения
234,719
Пользователи
2,375
Новый пользователь
Sergovlad
Сверху Снизу