Гибрид из усилителя Агеева и не только

Вложения

  • Ageev2013-3.png
    Ageev2013-3.png
    186 KB · Просмотры: 187
Последнее редактирование:
Сори за невнимательность поспешил. Попробуйте на дарлинтонах. Я думаю будет всем интересно. Тем более деталей там не так много. На макете конструкция выходного дня.
 
Сори за невнимательность поспешил. Попробуйте на дарлинтонах. Я думаю будет всем интересно. Тем более деталей там не так много. На макете конструкция выходного дня.
Да я, честно говоря уже пробовал в 2013-ом. Правда ламп у меня небыло. Пользовался операционником OPA134 с раскачкой ,как в первом Агееве, ну и цобель был нужен. Всё это дело прожило год в картонной коробке, до настоящей сборки, как у Вас, силы воли не хватило. Звук ни разу не утомил.
 
Дико извиняюсь, что мешаю разгадкам тайн третьего рейха, но попался хвост Агеева, возможно подходящий лампе_net_1
Полный вариант схемы УНЧ Агеева есть тут https://archive.radio.ru/web/1987/02/030/

и тут https://archive.radio.ru/web/1985/08/029/
Ваша схема неполная, нет емкостей вольтдобавки

Делал хвост Агеева в паре с лампой, не прокатило с разбегу, , были подводные капканы вероятно из-за емкости выходного каскада. нужен был более мощный драйвер на лампе. Операционник тоже не справился в одиночку.
 
Полный вариант схемы УНЧ Агеева есть тут https://archive.radio.ru/web/1987/02/030/

и тут https://archive.radio.ru/web/1985/08/029/
Ваша схема неполная, нет емкостей вольтдобавки

Делал хвост Агеева в паре с лампой, не прокатило с разбегу, , были подводные капканы вероятно из-за емкости выходного каскада. нужен был более мощный драйвер на лампе. Операционник тоже не справился в одиночку.
Схема полная, дарлингтонами вольтодобавка не нужна с ней даже иногда хуже. Входная ёмкость с ними тоже очень маленькая. Да и одного операционника им достаточно, проверено не раз. Делал я полную схему Агеева1987, не пондравилсь, искажений нет, а слушать не хочется.
 
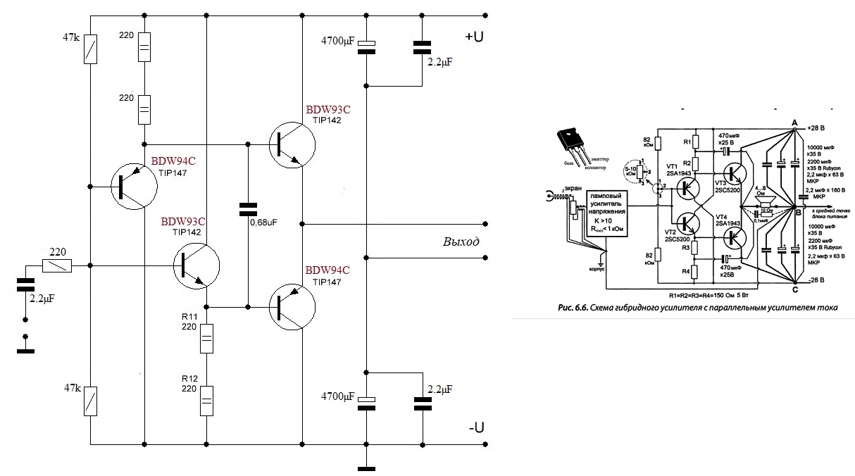
Вопрос по теме, уже выкладывал схему одного плеча гибрида, ещё раз показываю для удобства и вторую с дополнением резистора R*, так вот какой критерий выбора его номинала , что бы нагрузка не шибко маленькая была и в тоже время время разряда входных ёмкостей выходных транзисторов была приемлема.
 

Вложения

  • IMG_20250718_232115.jpg
    IMG_20250718_232115.jpg
    438 KB · Просмотры: 174
  • IMG_20250809_190145.jpg
    IMG_20250809_190145.jpg
    386.9 KB · Просмотры: 175
Это ещё раз доказывает, что стандартные измерения не охватывают все искажения и есть условия которые мы не создаём с работой приборами.
......
Ну есно чисто субъективное - Вы просто не любитель борща.
Я действительно не люблю борщ _net_1

Напомнило мне опыт с Quad 909. Отличный усилитель, прекраный звук, но слушать как-то неохота, по крайней мере долго.
Я знаю человека, у которого акустика и усилитель были в виде двух телевизоров Рекорд-312, привезённых из ГДР, просто выкинул лишние лампы, чтобы не гудело. При этом дома было аудиотехники на сотню тысяч евро.
 
Я знаю человека, у которого акустика и усилитель были в виде двух телевизоров Рекорд-312, привезённых из ГДР, просто выкинул лишние лампы, чтобы не гудело. При этом дома было аудиотехники на сотню тысяч евро.
В том-то и дело, кто-то верит в "аудио грааль" вроде поСЛУшников "святого нуля" (которые как любые фанатики злобны и нетерпимы и с удивительного попустительства админа засерают здесь весь форум), а кто-то понимает что такое звук и ищет его для себя.

Добавлю:
никаких проблем со сверхлинейным усилителем нет, я вполне допускаю, что ситуация "что на входе, то и на выходе" в каком-то приближении достижима (хотя вечного двигателя не бывает конечно), кому-то наверняка понравится и такой вариант.
 
Последнее редактирование:
Делал хвост Агеева в паре с лампой, не прокатило с разбегу, , были подводные капканы вероятно из-за емкости выходного каскада. нужен был более мощный драйвер на лампе. Операционник тоже не справился в одиночку.
Александр, а не пробовали параллельник-Тройку?
Все-таки грузить лампу конскими емкостями выходников...
 
Александр, а не пробовали параллельник-Тройку?
Все-таки грузить лампу конскими емкостями выходников...
До такого авангарда не дошел. Единственное, что пытался делать- разной мощности предвыходные и выходные, схема плыла, нет изначальной стабильности.
В Агеевском мощном выходе антиивозбудные резисторы в базах транзисторов много головняка причинили, там нужны строго одинаковые номиналы. Иначе перекос по токам.
 
В Агеевском мощном выходе антиивозбудные резисторы в базах транзисторов много головняка причинили, там нужны строго одинаковые номиналы. Иначе перекос по токам.
В Агеевской схеме антивозбудные резисторы были нужны, но вот если применить другой операционник, например ОРА134, то всё работает и без них. Да и с лампой они ни к чему.
 
В Агеевской схеме антивозбудные резисторы были нужны, но вот если применить другой операционник, например ОРА134, то всё работает и без них. Да и с лампой они ни к чему.
Применял Агеевский выход в мед приборе на 300кГц и с полным размахом, там проявлялся подвозбуд, убирался резючками в базе.
 
Закончил сборку в железе. Уровень шума втитык к динамику микрофоном -100dB. На этом шаге углубился в иследования недостатков. )
Основной недостаток на схеме резистор R6. Шумит гад...
 
По моему надо емкость катодную увеличит раз в десять, а то частота среза 17 Гц получается по -3 дБ, а фазу начинает крутить потихоньку уже с 150 Гц.
 
Не понял, уровень шума почти нулевой, а претензии по шуму?
 
Не понял, уровень шума почти нулевой, а претензии по шуму?
Всегда есть возможность сделать лучше. Сам резистор в mu-follower слабое звено. Много соискателей в этом направлении пришли к замене его на mosfet.
 
А я заменил даже на германиевый биполярный, с низким насыщением.
 
Всегда есть возможность сделать лучше.
Интересно если вы замените R6 на mosfet. До какого значения уменьшиться уровень шума? -120 дБ. Не моё дело конечно, но мне кажется пустая трата времени вы лучше покажите уровень 50 и 100 Гц. И спектр, интермоды вот это более интересно.

Закончил сборку в железе. Уровень шума втитык к динамику микрофоном -100dB.
Интересно, а кто это вас надоумил измерять уровень шума усилителя микрофоном? Я понимаю если бы у вас шум был как у примуса, а тут -100 дб. и вы такой заявляете это резистор R6 шумит. Это сам микрофон шумит.
 
Последнее редактирование:
Интересно, а кто это вас надоумил измерять уровень шума усилителя микрофоном? Я понимаю если бы у вас шум был как у примуса, а тут -100 дб. и вы такой заявляете это резистор R6 шумит. Это сам микрофон шумит.
А что не так? Измерения макета проводились. В этой теме читайте. Измерения собранного к концу недели будут. Есть еще пара штрихов.

По моему надо емкость катодную увеличит раз в десять, а то частота среза 17 Гц получается по -3 дБ, а фазу начинает крутить потихоньку уже с 150 Гц.
11.JPG

Не нахожу 3dB хоть убейте... 0.5 вижу, а 3 нет... Может старость уже.... И с фазой там все в порядке.
 
Ну вообще характеристики усилителя измеряют не микрофоном. И ещё раз повторю шум в -100дб. может давать сам микрофон. И да Андрей63 правильно сказал катодную емкость надо 680мкф.
 
Ну вообще характеристики усилителя измеряют не микрофоном. И ещё раз повторю шум в -100дб. может давать сам микрофон. И да Андрей63 правильно сказал катодную емкость надо 680мкф.
1. Чем усилители измеряют мне известно. На тот момент был только микрофон. Мне очень интересно какой микрофон может давать 100Гц? Мой

Earthworks M50​

не может так... Может у Вас другой.
2. Тогда покажите завал по -3dB. И вообще о чем это я... А да о звуковом диапазоне?! Наверно нет... Красным даже подчеркнул, для жадных до баса. Даже не буду разубеждать. Просто промолчу.
Снимок.JPG


снято с макета, еще со старым уровнем шума на конченых трансах...
 
Может у Вас другой.
Да у меня другой. Китайская подъё*бка
1762779914682.png
и мне его хватает с головой. По этому наверно и в голову не когда не приходило измерять характеристики усилителя через микрофон.
 
50W, 0.007% на 1кГц дальше хуже, сигнал шум -70dB, стук первой пары конденсаторов стучит фоном 100Гц. Корпус прослушан катушкой. Вариант оставить как есть и слушать или делать внешний БП. smile_9 Забить?
 
50W, 0.007% на 1кГц дальше хуже
Это с ООС?
стук первой пары конденсаторов стучит фоном 100Гц. Корпус прослушан катушкой. Вариант оставить как есть и слушать или делать внешний БП. smile_9 Забить?
Дальше не понял о чем речь.
 
Это с ООС?

Дальше не понял о чем речь.
Без. Первые кондеры на пути с диодных мостов надо через резюки, иначе шум... И не цеплять ноль на корпус а к портам сразу... А то зацепил ноль у первой пары, а надо подальше от них. Не плохо было бы первую емкость сделать в два раза меньше последующей.
 

Вложения

  • 33.JPG
    33.JPG
    151.9 KB · Просмотры: 46
Последнее редактирование:
Я специально задал этот вопрос. Думал вы посмотрите на своё сообщение и исправитесь но .....
Не хотел бы вас разочаровывать он все таки. По вашим заявлениям.

50W, 0.007% на 1кГц дальше хуже, сигнал шум -70dB
Глубокоооооостники будут просится к вам в ученики. Они бьются в симуляторах не один год, а вы такой хоба и УМ Агеева семь тысячных процентов. Не каждый генератор выдаст такой чистый сигнал, а у вас параллельный повторитель с драйвером на лампе такое выдаёт. Тянет на открытие. Это конечно сарказм и вы не обижайтесь. Все кто читает эту тему уже поняли что у вас крутой и дорогой микрофон но используете вы его не по назначению. Надеюсь вы им делали последние измерения?
А если серьёзно то вам не помешает овладеть компьютерным ПО для измерения параметров, не плохо было бы иметь осциллограф и НЧ генератор, пару мультиметров.
Поймите усилитель такого класса при мощности 50Вт. не может иметь 0,007% THD. И на одном ватте тоже не может, максимум 0,1% если я не ошибаюсь лампа у вас ECC88. Я собирал его, он почти полгода простоял у меня в макете я его перепахал вдоль и поперек.
Прочтите книгу Гапоненко С.В. Лампово-транзисторные усилители своими руками. — СПб.: Наука и Техника, 2012. Он очень хорошо описывает как собрать и довести до ума этот усилитель.
Он на само деле не плохо звучит но его надо правильно собрать и настроить. И тогда не буду возникать подобные вопросы
резистор R6. Шумит гад...

сигнал шум -70dB,

стук первой пары конденсаторов стучит фоном 100Гц

Корпус прослушан катушкой. Вариант оставить как есть и слушать или делать внешний БП.
 
Я специально задал этот вопрос. Думал вы посмотрите на своё сообщение и исправитесь но .....
Не хотел бы вас разочаровывать он все таки. По вашим заявлениям.


Глубокоооооостники будут просится к вам в ученики. Они бьются в симуляторах не один год, а вы такой хоба и УМ Агеева семь тысячных процентов. Не каждый генератор выдаст такой чистый сигнал, а у вас параллельный повторитель с драйвером на лампе такое выдаёт. Тянет на открытие. Это конечно сарказм и вы не обижайтесь. Все кто читает эту тему уже поняли что у вас крутой и дорогой микрофон но используете вы его не по назначению. Надеюсь вы им делали последние измерения?
А если серьёзно то вам не помешает овладеть компьютерным ПО для измерения параметров, не плохо было бы иметь осциллограф и НЧ генератор, пару мультиметров.
Поймите усилитель такого класса при мощности 50Вт. не может иметь 0,007% THD. И на одном ватте тоже не может, максимум 0,1% если я не ошибаюсь лампа у вас ECC88. Я собирал его, он почти полгода простоял у меня в макете я его перепахал вдоль и поперек.
Прочтите книгу Гапоненко С.В. Лампово-транзисторные усилители своими руками. — СПб.: Наука и Техника, 2012. Он очень хорошо описывает как собрать и довести до ума этот усилитель.
Он на само деле не плохо звучит но его надо правильно собрать и настроить. И тогда не буду возникать подобные вопросы
Первый слот - усь. Второй слот - карта с замкнутыми in/out
11.JPG

А Вы все про микрофон не успокаиваетесь... Кто-то вытирает жало паяльника мокрой губкой. Кто-то использует медное мочало, а кто-то вольфрамку для мытья посуды. И цель достигается всеми тремя методами. В поиске артефактов приходится применять разные. В тестировании АС использую и не только такие. Микрофон использовался для просмотра спектра. Потом взял с работы карту и вот измерил. Впрочем, все это не важно. За Гапоненко спасибо, но читал не раз. Много читал и не только его. Хотя у него совсем другая архитектура. Конечно на полтинике не семь тысячных. 0.08% до 60W. Лампа на которой снималось - 6Н23П-ЕВ из отобранных на Л3-3, предварительно откалиброван по картам. Но это уже про "неплохо иметь"... Есть все что мне необходимо и в нескольких экземплярах (два осцила, два генератора НЧ и ВЧ, спектроанализатор и куча антенных анализаторов на ВЧ. А мультиметров около 10-ти. Нагрузки всех видов НЧ, ВЧ. Что еще... И безэховая комната и глухая для измерений. Два микроскопа, три паяльных станции, нижний подогрев. Два лабораторных БП... уффф всего и не упомнишь... Поиски продолжаются.
 

Статистика форума

Темы
3,338
Сообщения
268,571
Пользователи
2,570
Новый пользователь
Игорь 875
Назад
Сверху Снизу