Смотрите видео ниже, чтобы узнать, как установить наш сайт в качестве веб-приложения на домашнем экране.
Примечание: Эта возможность может быть недоступна в некоторых браузерах.
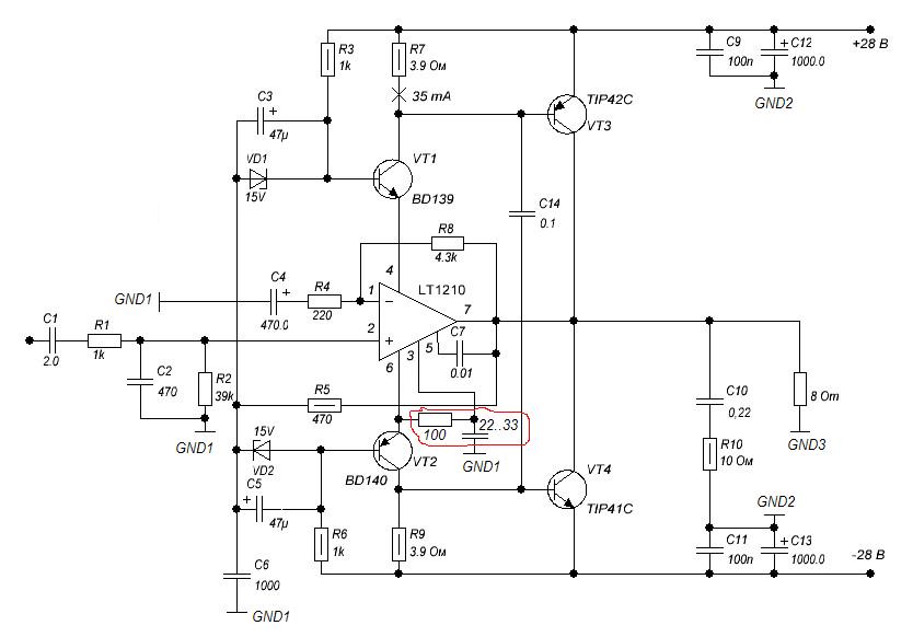
В отдельной теме будет. Если будет...Вопрос, схема на какой странице (окончательная) .
С приборами я смотрю проблем нет. Павел мне хотелось вас убедить что такой результат быть не может в принципе, но вы продолжаете представлять свои факты. На вашем месте я бы задумался почему у вас такой результат в измерениях. Вы ведь не станете верить что дважды два равно три или корень из четырех пять или если у жигули срубить крышу и покрасить в красный цвет она станет кабриолетом. Хотите быть обманутым? Будьте. Кстати RMAA отстой. И обратите внимание в усилители гармоники 0,007 а интермоды 0,25. А как известно интермодуляция формируется в основном из 2 гармоники и это значит что THD должно быть больше 0,25%.Первый слот - усь. Второй слот - карта с замкнутыми in/out
Посмотреть вложение 158905
А Вы все про микрофон не успокаиваетесь... Кто-то вытирает жало паяльника мокрой губкой. Кто-то использует медное мочало, а кто-то вольфрамку для мытья посуды. И цель достигается всеми тремя методами. В поиске артефактов приходится применять разные. В тестировании АС использую и не только такие. Микрофон использовался для просмотра спектра. Потом взял с работы карту и вот измерил. Впрочем, все это не важно. За Гапоненко спасибо, но читал не раз. Много читал и не только его. Хотя у него совсем другая архитектура. Конечно на полтинике не семь тысячных. 0.08% до 60W. Лампа на которой снималось - 6Н23П-ЕВ из отобранных на Л3-3, предварительно откалиброван по картам. Но это уже про "неплохо иметь"... Есть все что мне необходимо и в нескольких экземплярах (два осцила, два генератора НЧ и ВЧ, спектроанализатор и куча антенных анализаторов на ВЧ. А мультиметров около 10-ти. Нагрузки всех видов НЧ, ВЧ. Что еще... И безэховая комната и глухая для измерений. Два микроскопа, три паяльных станции, нижний подогрев. Два лабораторных БП... уффф всего и не упомнишь... Поиски продолжаются.
Винда тоже отстой. Изолятор USB, рекомендуемый вами, тоже отстой. Дата изолирована, а по питанию нет. вскрывался и тестировался пару лет назад. SPECTRALAB тоже отстой, потому как ломанный. VA тоже, потому как бесплатные сыр бывает только в мышеловке... И REW туда же. Забыл, что симуляторы тоже отстой. Книжка Гапоненко тоже отстой, кстати. "Надо ставить это, надо то" . Где пруфы? Доказано, что mu follower превосходит в десять раз по искажениям srpp, но народ все равно ставит srpp. Интересно почему?! Из-за вкуса "борща". Мне нравится процесс поиска самостоятельно, а не вот это всё "надо поставить 1000мкф в катод". Захожу сюда чтоб сменить ракурс обзора, не позволяя себе зациклиться. А чтоб не казалось что дважды два два три, надо учитывать много факторов. О них ниже.Кстати RMAA отстой.
И обратите внимание в усилители гармоники 0,007 а интермоды 0,25. А как известно интермодуляция формируется в основном из 2 гармоники и это значит что THD должно быть больше 0,25%.
Видел, и понимаю что вычитание никто не отменял. Потому как хвост от 100Гц тянется далеко за килогерц и оказывает влияние на конечные измерения. Возможно и так.Не могут гармонические искажения быть меньше интермодуляционых.

Благодарю за дельный совет. До синфазного дросселя 15mH установлено 22000uF. После накопительная на 33000 и ВК. В данный момент представляется как двух звеньевой ФНЧ с большой накопительной емкостью в конце. Токи разряда и заряда первой пары (22000) мне не нравятся. Я слышу их через динамик даже с метра. Симуляция говорит, что просто уменьшение емкости первого конденсатора (пары), не приведет к снижению уровня пульсаций. Однако установка дросселя или сопротивления менее 0.1 Ом перед ним исправит ситуацию. Частота пульсаций по симулятору снижается до 6 Гц. Здесь следует заметить, что отвод на землю должен быть как можно дальше от горячего конца фильтра. Поэтому вытягивание платы фильтров в длину где земля длинным полигоном по центру оправданное благо. Плюс, появляется дополнительное место под пленку. Как это конструктивно теперь впихнуть...По питанию у себя ставил дросселя на ток насыщения 12 А , 3,3 мГн 0.17 Ом , до него 10000 мкф , после 60000 мкф, все конденсаторы набраны из мелких 3300 мкф ничиконы. размах пульсаций при 2 А и 22В на выходе 12 мВ. Дроссель кольцевой небольшой с распределённым зазором.
Не понял. А у Вас что в классе А работает с такими токами или это просто результат тестов Б.П.По питанию у себя ставил дросселя на ток насыщения 12 А , 3,3 мГн 0.17 Ом , до него 10000 мкф , после 60000 мкф, все конденсаторы набраны из мелких 3300 мкф ничиконы. размах пульсаций при 2 А и 22В на выходе 12 мВ. Дроссель кольцевой небольшой с распределённым зазором.
Я всё понял. Дальше не вижу смысла вести беседу.Винда тоже отстой. Изолятор USB, рекомендуемый вами, тоже отстой. Дата изолирована, а по питанию нет. вскрывался и тестировался пару лет назад. SPECTRALAB тоже отстой, потому как ломанный. VA тоже, потому как бесплатные сыр бывает только в мышеловке... И REW туда же. Забыл, что симуляторы тоже отстой. Книжка Гапоненко тоже отстой, кстати. "Надо ставить это, надо то" . Где пруфы? Доказано, что mu follower превосходит в десять раз по искажениям srpp, но народ все равно ставит srpp. Интересно почему?! Из-за вкуса "борща". Мне нравится процесс поиска самостоятельно, а не вот это всё "надо поставить 1000мкф в катод". Захожу сюда чтоб сменить ракурс обзора, не позволяя себе зациклиться. А чтоб не казалось что дважды два два три, надо учитывать много факторов. О них ниже.
Заратустру хаяли на всех форумах, хоть лично мне и не очень нравится его реализация, но есть и другие мнения. Как быть с ними?!
Видел, и понимаю что вычитание никто не отменял. Потому как хвост от 100Гц тянется далеко за килогерц и оказывает влияние на конечные измерения. Возможно и так.
Грязное питание.
Посмотреть вложение 158926
Слева то что сейчас с питанием. Справа ждет применения. Желтая на выходе фильтров, красная на входе. 100Гц видно и тут, и микрофоном, и RMAA, и "спектрой" и всем что есть.
Исправлю питание поглядим. Сейчас разговор ни о чем.
Да в классе А.Не понял. А у Вас что в классе А работает с такими токами или это просто результат тестов Б.П.
Есть один момент в этом, многие говорят , что я не прав , короче всегда считаю добротность LC фильтра, независимо п- образный или г- образный, устранял таким образом фон в некоторых ламповых БП. Стараюсь , что бы Q было меньше 0,7 , во всех случаях , не зависимо от входной ёмкости , её не учитываю. Хорошо решил проблему заряда первых электролитов Васянин С.Благодарю за дельный совет. До синфазного дросселя 15mH установлено 22000uF. После накопительная на 33000 и ВК. В данный момент представляется как двух звеньевой ФНЧ с большой накопительной емкостью в конце. Токи разряда и заряда первой пары (22000) мне не нравятся. Я слышу их через динамик даже с метра. Симуляция говорит, что просто уменьшение емкости первого конденсатора (пары), не приведет к снижению уровня пульсаций. Однако установка дросселя или сопротивления менее 0.1 Ом перед ним исправит ситуацию. Частота пульсаций по симулятору снижается до 6 Гц. Здесь следует заметить, что отвод на землю должен быть как можно дальше от горячего конца фильтра. Поэтому вытягивание платы фильтров в длину где земля длинным полигоном по центру оправданное благо. Плюс, появляется дополнительное место под пленку. Как это конструктивно теперь впихнуть...
audioportal.club
Так у Вас гибрид Васянина, а я уж грешным делом подумал Агеева кипятите на 2А.Да в классе А.
Нет . У меня свой на латералах двухтакт типа цирка, уже выкладывал схему одного плеча пост 1478 в этой теме.Так у Вас гибрид Васянина, а я уж грешным делом подумал Агеева кипятите на 2А.
И частота до 700 кГц.А такого Агеева что то никто не вспомнил? Тут вам и "батарейка" И это 1986 г.
Ну я имел в виду - параллельный каскад...Только это не Агеев.
Посмотреть вложение 159705
Від початку, даймонд баффер був винайдений для використання в складі інтегральних мікросхем, у вихідних колах.Ну я имел в виду - параллельный каскад...
Что касается меня я параллельный повторитель который был предложен Агеевым делал для лампового усилителя напряжения. Что касается повторения этой схема сегодня я бы не стал на сегодня есть более продвинутые решения с более лучшими параметрами.А такого Агеева что то никто не вспомнил? Тут вам и "батарейка" И это 1986 г.
Что касается меня я параллельный повторитель который был предложен Агеевым делал для лампового усилителя напряжения. Что касается повторения этой схема сегодня я бы не стал на сегодня есть более продвинутые решения с более лучшими параметрами.
Хороший результат вместо вольтдобавки с емкостями запитать предкаскад от двойного питания через простые резисторы увеличенного сопротивления, а выходные каскады от- одиночного питания. Советовался про это с Дмитрием Киреевым, отцом Заратустры, он сказал-нормальное решение, но его батарейка проще.Нормальная схема параллельного повторителя - это ВК от Агеева-87. Только вот ёмкость конденсаторов вольтдобавки неплохо бы раз в 5-10 увеличить. И, так как он у меня с питанием всего +- 13, резисторы поставил по 100 Ом.
Чисто освежить память, собрал модель сей... сего устройства. Вообще я бы порекомендовал про него просто не вспоминать никогда. Ибо это- совершенно дикие, низкокачественные помои. Да ещё и с батарейкой. Охренеть.А такого Агеева что то никто не вспомнил? Тут вам и "батарейка" И это 1986 г.

Усилителями данного формата я как то не интересуюсь по этому сразу и не скажу. Может "Черный дьявол" было здесь обсуждение. По моему проще и круче но я не уверен тема не моя.С таким же количеством деталей? Покажите, что за схема? (Схемы)
Ну там почему то рекомендуется нагрузка не ниже 8 ом?Нормальная схема параллельного повторителя - это ВК от Агеева-87. Только вот ёмкость конденсаторов вольтдобавки неплохо бы раз в 5-10 увеличить. И, так как он у меня с питанием всего +- 13, резисторы поставил по 100 Ом.
потому что на 4 ома сей усилок выдаст никакой размах на выходе.Ну там почему то рекомендуется нагрузка не ниже 8 ом?
4 дарлингтона, 2 резистора, 1 кондёр, между базами выходных транзисторов, вот и весь салат, пофиг 8 или 4 ома нагрузка. Микросхему не грузит и с лампой подружить легко.Нормальная схема параллельного повторителя - это ВК от Агеева-87. Только вот ёмкость конденсаторов вольтдобавки неплохо бы раз в 5-10 увеличить. И, так как он у меня с питанием всего +- 13, резисторы поставил по 100 Ом.
У каждой схемы свои радости и печали. Параллельник КЗ не боится, к примеру. А импортные транзисторы бывают составные - с отводом от базы выходного составного транзистора, чтобы обвеской рулить , чего нет у обычных дарлингтонов.4 дарлингтона, 2 резистора, 1 кондёр в несколько мкф, между базами выходных транзисторов, вот и весь салат. Микросхему не грузит и с лампой подружить легко.
Так я его и описал https://ldsound.club/threads/gibrid-iz-usilitelja-ageeva-i-ne-tolko.2197/post-412376У каждой схемы свои радости и печали. Параллельник КЗ не боится, к примеру.
да, Вильгельм , а ты прав. С лампой подружить очень легко. Берёшь дружишь с лампой и сразу на помойку выносишь чтоб этот хлам место не занимал.4 дарлингтона, 2 резистора, 1 кондёр, между базами выходных транзисторов, вот и весь салат, пофиг 8 или 4 ома нагрузка. Микросхему не грузит и с лампой подружить легко.
без вольтдобавки размах будет очень мал до ограничения)
Не пробовал такое включение. Но пара составных быстрых MJE 15033-34 -по памяти, на 200 кгц пыхнула насквозь.Работа, конечно отличная, но выход похож только внешне. Транзисторы не дарлингтоны, низкое входное сопротивление и большая входная ёмкость, да ещё вольтодобавка. Я такое не выкладывал.
Да такой, как и у стандартной двойки.без вольтдобавки размах будет очень мал до ограничения)