JLH - усилитель Джона Линсли-Худа (John Linsley-Hood)

Оцените схему по 5-ти баллам

  • 1

  • 2

  • 3

  • 4

  • 5


Результаты будут видны только после голосования.

DIM

1 ранг
Регистрация
13 Дек 2019
Сообщения
2,863
Реакции
891
Репутация
61
Город
Санкт-Петербург
Спасибо! Попробуем продвинуть дальше.
 
Регистрация
12 Ноя 2019
Сообщения
28,311
Реакции
13,622
Репутация
395
Да не, я на полном серьезе спросил, есть мысль реанимировать этот проект, нужно что то хорошее недорогое для мелкосерийного к вашим новым шедевральным мониторчикам. На лампе дороговато.
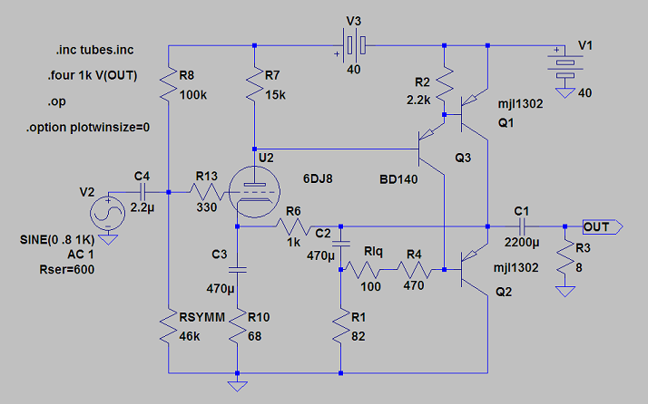
Я вам соберу Худа на германии или латералах, друг вслушался и вцепился в макет, но там вся система собрана идеально,начиная с источника.Поэтому и результат.Собрал от нечего делать,а получился шедеврик.
 

ВАР

2 ранг
Регистрация
5 Май 2023
Сообщения
387
Реакции
240
Репутация
17
Страна
Украина
Город
Киев
Уже не помню где,читал подробный отчет одного конструктора по настройке и отслушке схемы Худа.Автор отчета очень хвалил схему.Но потом сказал,что включенный однотакт на 300в не оставил надежды транзистору , так и должно быть.Вот и вся теория.Транзисторный звук приближается к лампе по экспоненте.Вот-вот, чуть-чуть, уже почти, еще 10 тысяч ведер и Ключик наш.
Заметил, что почти все ламповики, собравшие Худа, говорили "да-да-да..., но нет...", и в конечном итоге оставались со своей любимой Лампой....
 

DIM

1 ранг
Регистрация
13 Дек 2019
Сообщения
2,863
Реакции
891
Репутация
61
Город
Санкт-Петербург
Только мне Ватт 25 надо, это уже сложновато. Обсудим, спасибо)
 
Регистрация
12 Ноя 2019
Сообщения
28,311
Реакции
13,622
Репутация
395
Да не, я на полном серьезе спросил, есть мысль реанимировать этот проект, нужно что то хорошее недорогое для мелкосерийного к вашим новым шедевральным мониторчикам. На лампе дороговато.
Гибридник взяли послушать друзья,приеду,спрошу впечатления.На колонках Роджерс LS 3/5 16 Ом гибрид отыграл безупречно.
 

DIM

1 ранг
Регистрация
13 Дек 2019
Сообщения
2,863
Реакции
891
Репутация
61
Город
Санкт-Петербург
Неплохие АС, соглашусь, но чертовски "тугие". Есть мысль в таком форм-факторе слелать более современную версию, индонезийские головки очень просятся туда.
Вообще LS3/5 переоценены, на мой ух. Я их в трех или четырех вариантах отслушивал, все-таки катастрофическое отсутствие нижнего регистра напрягает, имхо.
 

NEULO

1 ранг
Регистрация
14 Июл 2019
Сообщения
3,840
Реакции
1,953
Репутация
93
Возраст
52
Страна
Россия
Город
Одинцово
Предупреждений
4
Уже не помню где,читал подробный отчет одного конструктора по настройке и отслушке схемы Худа.Автор отчета очень хвалил схему.Но потом сказал,что включенный однотакт на 300в не оставил надежды транзистору , так и должно быть.Вот и вся теория.Транзисторный звук приближается к лампе по экспоненте.Вот-вот, чуть-чуть, уже почти, еще 10 тысяч ведер и Ключик наш.
Ежели включить соображалку. То ламповый звук от транзисторного усилителя ждать конечно смысла нет. В нём же нет ламп. С другой стороны- попробуйте из своих ламп получить транзисторный звук. Причём можно даже по замерам. ну там.. ИМД например на уровне -100дБ, хотя бы.
 
Регистрация
13 Окт 2019
Сообщения
5,505
Реакции
1,580
Репутация
107
Возраст
68
Страна
Россия
Город
Свердловкая обл.
Предупреждений
5
Мой Худ под кроватью, все равно слушаю СЕ на 6с4с, 45 триоде, и за компом однолампик на 6п15п.
 
Регистрация
12 Ноя 2019
Сообщения
28,311
Реакции
13,622
Репутация
395
Мой Худ под кроватью, все равно слушаю СЕ на 6с4с, 45 триоде, и за компом однолампик на 6п15п.
Вот соберу одноваттник на 605-х по схеме Худа, карманный транзисторный Ашник, альтернативу лампе.И сравню.Мощность по барабану, главное чтобы звук не доставал.
 

Nik

3 ранг
Регистрация
21 Дек 2022
Сообщения
277
Реакции
40
Репутация
10
Страна
Россия
Город
Пенза
Имя
Сергей
However, I will be investigating various possible options for solving the instability problems since I would really like to try the highly linear MJL3281A device. I have received feedback from one constructor, Tim Andrew, who has been trying alternative output transistors in his JLH 1996 version. The MJL3281A gave clearly audible oscillation.
Прошу перевести корректно 3 предложения про транзисторы MJL3281А из статьи JLH!
- а то мои познания в английском сильно "просели" с возрастом...
 
Регистрация
3 Мар 2023
Сообщения
1,045
Реакции
358
Репутация
31
Страна
Россия
Город
Ярославль
Имя
Олег
Прошу перевести корректно 3 предложения про транзисторы MJL3281А из статьи JLH!
- а то мои познания в английском сильно "просели" с возрастом...
Гугл-переводчик в помощь
 

Вложения

  • тр.png
    тр.png
    35.6 KB · Просмотры: 104

Nik

3 ранг
Регистрация
21 Дек 2022
Сообщения
277
Реакции
40
Репутация
10
Страна
Россия
Город
Пенза
Имя
Сергей
Спасибо, но кто-бы еще помог Гуглу " MJL3281A издавал отчетливо слышимые колебания..."
 
Регистрация
3 Мар 2023
Сообщения
1,045
Реакции
358
Репутация
31
Страна
Россия
Город
Ярославль
Имя
Олег
Спасибо, но кто-бы еще помог Гуглу " MJL3281A издавал отчетливо слышимые колебания..."
Это дословный перевод. Что "хотел сказать поэт в этих строках" непонятно, но не стоит относиться слишком серьёзно ко всему, что пишут на форумах, даже на англоязычных. И по-русски могут то же самое написать.
 

Никитич

1 ранг
Регистрация
28 Ноя 2019
Сообщения
796
Реакции
506
Репутация
49
Возраст
65
Страна
AL
Поэт не поэт но это писал сам JLH, про возбуд с высокочастотными транзисторами.
 

Вложения

  • Linsley Hood Class RU.pdf
    4.3 MB · Просмотры: 169
  • Linsley Hood Class.pdf
    4.2 MB · Просмотры: 137
Регистрация
3 Мар 2023
Сообщения
1,045
Реакции
358
Репутация
31
Страна
Россия
Город
Ярославль
Имя
Олег
Поэт не поэт но это писал сам JLH, про возбуд с высокочастотными транзисторами.
Это лечится частотной коррекцией. Между базой и коллектором Tr3 нужно включить конденсатор 47-300пФ. Едва ли кто-то слышал возбуд на магагерцах. Может, речь шла о тепловых искажениях?
" MJL3281A издавал отчетливо слышимые колебания..."
ЗЫ. Впрочем, возбуд на мегагерцах часто проявляется в виде шорохов и посвистываний, а так же странном, плохом звучании усилителя. Это в укор тем "специалистам", кто не пользуется осциллографом, а настраивает усилители на слух, да ещё и гордо заявляет об этом.
 
Последнее редактирование:
Регистрация
12 Ноя 2019
Сообщения
28,311
Реакции
13,622
Репутация
395
Это лечится частотной коррекцией. Между базой и коллектором Tr3 нужно включить конденсатор 47-300пФ. Едва ли кто-то слышал возбуд на магагерцах. Может, речь шла о тепловых искажениях?
В базы мощных высокочастотных транзисторов полезно врезать резисторы на единицы Ом.
Да и контроль осциллографа после замены рекомендуемых транзисторов на то. что в ум пришло, полезен начинающим худоведам
 

Динозавр

1 ранг
Регистрация
31 Янв 2023
Сообщения
2,949
Реакции
872
Репутация
52
Страна
Россия
Город
станица Пашковская
Имя
Александр
Предупреждений
3
Хороший кандидат на выход (с поправкой на ТО-220).
Первый транзистор работает в микротоковом режиме. Нужны хорошие параметры по шуму.
На итальянском форуме была группа "минималистов", которые годами меняли (подбирали) транзисторы:
"...нас всего 6 или 7 любителей, разбросанных по Италии, которые, сотрудничая, создают машины с достойным звучанием...Класс А - это вера, это нишевые усилители,...Иногда мы участвуем в DIY-встречах...
ampli_10.png
 
Последнее редактирование:

Никитич

1 ранг
Регистрация
28 Ноя 2019
Сообщения
796
Реакции
506
Репутация
49
Возраст
65
Страна
AL
Неплохая статья про тестирование усилителя JLH - 69 Китайского набора
 
Регистрация
3 Мар 2023
Сообщения
1,045
Реакции
358
Репутация
31
Страна
Россия
Город
Ярославль
Имя
Олег
Неплохая статья про тестирование усилителя JLH - 69 Китайского набора
При испытании прямоугольником наблюдается высокочастотный звон - явный признак плохого запаса по фазе. Для звука это плохо. Нужна частотная коррекция - между базой и коллектором драйверного транзистора поставить конденсатор 47-300пФ. Скорость нарастания уменьшится, но звон уйдёт.
 
Регистрация
12 Ноя 2019
Сообщения
28,311
Реакции
13,622
Репутация
395
При испытании прямоугольником наблюдается высокочастотный звон - явный признак плохого запаса по фазе. Для звука это плохо. Нужна частотная коррекция - между базой и коллектором драйверного транзистора поставить конденсатор 47-300пФ. Скорость нарастания уменьшится, но звон уйдёт.
Да, так. В варианте Худа на германии емкость драйверного П605а достаточна для коррекции без внешнего конденсатора. Меандр вырождается в треугольник в районе 500 кгц. На одном килогерце вообще идеально, на 50 кгц очень прилично. Выше 100кгц есть затяжка заднего фронта.

Хороший кандидат на выход (с поправкой на ТО-220).
Первый транзистор работает в микротоковом режиме. Нужны хорошие параметры по шуму.
На итальянском форуме была группа "минималистов", которые годами меняли (подбирали) транзисторы:
"...нас всего 6 или 7 любителей, разбросанных по Италии, которые, сотрудничая, создают машины с достойным звучанием...Класс А - это вера, это нишевые усилители,...Иногда мы участвуем в DIY-встречах...
Посмотреть вложение 74952
Делал подобную макаку для испытания транзисторов и установки режима выходного каскада и драйвера. ООС невелика, сигнал паршивый, выходное конское. В принципе. как-то работает. Не хватает предкаскада и заведенной в него ООС.
ПС. Увидел, что первый транзистор составной. Это чуток меняет дело, но не до конца.
 
Регистрация
3 Мар 2023
Сообщения
1,045
Реакции
358
Репутация
31
Страна
Россия
Город
Ярославль
Имя
Олег
Меандр вырождается в треугольник в районе 500 кгц.
Для транзисторного усилителя прилично. Синус амплитудой 12 вольт 200кГц - это скорость нарастания 15в/мкс. А потом начинается треугольник. Ещё не всякий операционник справляется.
 
Регистрация
12 Ноя 2019
Сообщения
28,311
Реакции
13,622
Репутация
395
Для транзисторного усилителя прилично. Синус амплитудой 12 вольт 200кГц - это скорость нарастания 15в/мкс. А потом начинается треугольник. Ещё не всякий операционник справляется.
Но первый вариант полностью германиевой схемы с МП10 на входе был никудышний из-за тормозного входного N германия. Схема была обвешана корректирующими емкостями, как елка в Новый Год. Сейчасная схема не содержит их вовсе, цобеля тоже нет.
При случае вернусь к варианту, где на входе пробовал ставить ГТ311, СВЧ , схема взгенерила, дальше не возился.

Вопрос папуаса. У лампы-пентода и у транзистора ВАХи пентодные. И для пентода очень важен режим, когда искажения наименьшие. А как выбирается нагрузка транзистора, если нагрузочный резистор чаще берется от балды практически, а то и вовсе заменяется на источник тока . Нет в этом противоречия здравому смыслу?
 
Последнее редактирование:
Регистрация
3 Мар 2023
Сообщения
1,045
Реакции
358
Репутация
31
Страна
Россия
Город
Ярославль
Имя
Олег
Вопрос папуаса. У лампы-пентода и у транзистора ВАХи пентодные. И для пентода очень важен режим, когда искажения наименьшие. А как выбирается нагрузка транзистора, если нагрузочный резистор чаще берется от балды практически, а то и вовсе заменяется на источник тока . Нет в этом противоречия здравому смыслу?
Да, но есть нюанс. Лампа управляется напряжением, и на выходных ВАХ-ах в качестве сигнала указано напряжение на сетке. А транзистор управляется током, и в качестве входного сигнала указан ток базы. А в целом, ВАХи очень похожи.
Если нагружать пентод на источник тока, получаем усиление в несколько тысяч раз (крутизна, помноженная на внутреннее сопротивление пентода), пол-питания на выходе хрен добьёшься без обратной связи по второй сетке. Та же история с транзистором - без ООС по постоянному току работать не будет.
По выбору резистора в нагрузке. Тенденция такая. Уменьшаем пентоду резистор нагрузки - уменьшается усиление, растёт вторая гармоника, третья уменьшается. Можно добиться спектра, похожего на триодный. Но там и усиление будет как у триода, проще просто в триодный режим перевести. Увеличиваем - растёт усиление, вторая гармоника уменьшается, растут гармоники высоких порядков.
 

Nik

3 ранг
Регистрация
21 Дек 2022
Сообщения
277
Реакции
40
Репутация
10
Страна
Россия
Город
Пенза
Имя
Сергей
При испытании прямоугольником наблюдается высокочастотный звон - явный признак плохого запаса по фазе. Для звука это плохо. Нужна частотная коррекция - между базой и коллектором драйверного транзистора поставить конденсатор 47-300пФ. Скорость нарастания уменьшится, но звон уйдёт.
Если я правильно перевел с англ. " на 100Гц задержка составила 0,19мс, что составляет 6,8 фазовых градуса..."
- это много...!?
 

vitamir

1 ранг
Регистрация
2 Янв 2021
Сообщения
2,115
Реакции
1,332
Репутация
71
Возраст
63
Страна
Україна
Город
Київ
Имя
Віталій
Запам'ятайте нарешті, придурки, біполярний транзистор керується напругою БЕ і ні чим іншим.
В епоху до історичного матеріалізму деякі недолугі схемотехніки намагались керувати біполярним транзистором за допомогою струма бази. Але, то якось працює лише в колах малого сигналу. На жаль, ті недолугі схемотехники про це не розповіли дизайнерові. Також, про це його не навчили на радіоfucky. Стережіться порад дизайнера. бо станете активним членом секти Свідків Білого Диму. _da
 
Регистрация
3 Мар 2023
Сообщения
1,045
Реакции
358
Репутация
31
Страна
Россия
Город
Ярославль
Имя
Олег
Если я правильно перевел с англ. " на 100Гц задержка составила 0,19мс, что составляет 6,8 фазовых градуса..."
- это много...!?
Речь вообще не об этом, а о частотном критерии Найквиста. Усилитель с ООС - это система автоматического регулирования. Есть много способов исследования САР на устойчивость. Самые известные критерии устойчивости - Гурвица и Найквиста. Частотный критерий Найквиста-Михайлова может быть представлен либо в виде годографа, либо (попроще) в виде логарифмических АЧХ и ФЧХ системы с разомнутой ООС. Последний вариант представлен ниже. Нормальным результатом считается, если фазовый сдвиг на частоте единичного усиления не более 150 градусов. Это запас по фазе 30 градусов (180-150). Если запас по фазе более 60 градусов, это прекрасный результат. На второй картинке смоделированы характеристики усилителя, над которым я сейчас работаю (если что, так это ламповый усилитель, а выходной трансформатор вынесен за пределы контура ООС). Запас по фазе на частоте единичного усиления (0дБ, 20МГц) почти 80. Это вообще офигительно.
Колебательный процесс на переходной характеристике появляется, когда запас по фазе сильно меньше 30 градусов и приближается к нулю. Тогда надо вводить частотную коррекцию.
Если запас по фазе отрицательный, будет возбуд на ВЧ. Это тоже лечится коррекцией. Или не лечится - тогда работаем над схемой.
 

Вложения

  • Найквист.png
    Найквист.png
    75.2 KB · Просмотры: 75
  • bode_t.png
    bode_t.png
    37.1 KB · Просмотры: 61
Последнее редактирование:

Динозавр

1 ранг
Регистрация
31 Янв 2023
Сообщения
2,949
Реакции
872
Репутация
52
Страна
Россия
Город
станица Пашковская
Имя
Александр
Предупреждений
3
Не хватает предкаскада и заведенной в него ООС.
Можно добавить. На 1 транзисторе, как в Аккорде, или на 2, как в РЦА1966. Режим транзистора будет лучше, чем в оригинальной схеме. Можно спереди включить опер. Сигнал можно подать и в эмиттер 1 транзистора Худа1969.
amplificador-40w-circuit bestfit.GIF

Однотактный с источником тока:
AnotherClassAfromWW.pngnouvelle electro.gif

Совсем не Худ (повторитель после ОУ). Ушник :
c7539120d96bc8456ecab366df412f5057c318aaeef26978464bfc4228f5e29a.png

На 1 транзисторе, как в Аккорде
jlh-pnp-02-b.gif

Лампохуд:
jlhhybrid.png

Худой дьявол:
Mod reloop.GIF

Ламповый:
US2777020-drawings-page-1.png

Лавка древностей (забытые схемы)))
Транзисторный с двухполярным питанием:
US3023368-drawings-page-1.png
 
Последнее редактирование модератором:
Регистрация
12 Ноя 2019
Сообщения
28,311
Реакции
13,622
Репутация
395
Можно добавить. На 1 транзисторе, как в Аккорде, или на 2, как в РЦА1966. Режим транзистора будет лучше, чем в оригинальной схеме. Можно спереди включить опер. Сигнал можно подать и в эмиттер 1 транзистора Худа1969.Посмотреть вложение 74996
Есть у меня похожая схема, операционник работает без перекоса по выходу, далее делитель, он же узел сдвига уровня. На делителе возникает завал на вч, легко убираемый небольшой емкостью.

Совсем не Худ (повторитель после ОУ). Ушник :
Посмотреть вложение 74999
В моей схемке ООС заводится на неинвертирующий вход, инвертирующий принимает входной сигнал.

Виден почерк JRB
 

Динозавр

1 ранг
Регистрация
31 Янв 2023
Сообщения
2,949
Реакции
872
Репутация
52
Страна
Россия
Город
станица Пашковская
Имя
Александр
Предупреждений
3
Делал подобную макаку для испытания транзисторов и установки режима выходного каскада и драйвера.
US3418590-drawings-page-1.png

Вот соберу одноваттник на 605-х по схеме Худа, карманный транзисторный Ашник
bE3Lm.png
 
Последнее редактирование модератором:

Vitavoice

2 ранг
Регистрация
12 Янв 2022
Сообщения
717
Реакции
210
Репутация
20
Возраст
62
Страна
Украина
Город
Odessa
Имя
Vitavoice
Для карманного ушника нужно из транзисторов вынимать кристаллы, чтобы он был как пачка сигарет. А то будет как у Семынина, два ПЭВ по 50 вт и вентилятор с трансформатором 100 Вт ... Какого размера нужен для него карман? С подтяжками от обрыва.

Посмотрите электро самокаты на литий ионных батареях, они все супер лёгкие. Электро погрузчики на кислотных аккумуляторах от танков умерли под тяжестью собственного веса, как динозавры.
 

Статистика форума

Темы
3,095
Сообщения
236,137
Пользователи
2,388
Новый пользователь
AlexxxV
Сверху Снизу