JLH - усилитель Джона Линсли-Худа (John Linsley-Hood)

Оцените схему по 5-ти баллам

  • 1

  • 2

  • 3

  • 4

  • 5


Результаты будут видны только после голосования.

АБС

3 ранг
Регистрация
27 Май 2022
Сообщения
30
Реакции
0
Репутация
13
Страна
РФ
Город
МО Реутов
Имя
Андрей
Про устойчивость и коррекцию все и так ясно.
А как быть с несимметричным усилением положительной и отрицательной полуволны?
Не это ли причина появления второй гармоники, что так благозвучна...
 

IDDQD

3 ранг
Регистрация
28 Янв 2023
Сообщения
231
Реакции
114
Репутация
15
Страна
Россия
Город
эНск
Имя
IDDQD
А как быть с несимметричным усилением положительной и отрицательной полуволны?
Никак не быть - ноль на выходе выставите (для этого в версии 2005 ГСТ вдувает ток в эмиттер первого транзистора).
 

АБС

3 ранг
Регистрация
27 Май 2022
Сообщения
30
Реакции
0
Репутация
13
Страна
РФ
Город
МО Реутов
Имя
Андрей
Ноль выставлен. Симметрию можно проверить и снимая сигнал через конденсатор - то же самое.
Разница довольно значительная. При сигнале на нагрузке около 12 вольт разница составляет около 300 мВ.
Ну проверьте же.
И?..
 

Динозавр

1 ранг
Регистрация
31 Янв 2023
Сообщения
2,949
Реакции
872
Репутация
52
Страна
Россия
Город
станица Пашковская
Имя
Александр
Предупреждений
3
Некто Haik Kokoriantz вертел Худа1969 и решил, что верхний транзистор нужен с большим h21e. Изменения были на китайской плате. Он пришёл к выводу, что ток покоя избыточен при равных h21e.
 

Вложения

  • Sublimed JLH 1969.JPG
    Sublimed JLH 1969.JPG
    117.1 KB · Просмотры: 215
Последнее редактирование:

IDDQD

3 ранг
Регистрация
28 Янв 2023
Сообщения
231
Реакции
114
Репутация
15
Страна
Россия
Город
эНск
Имя
IDDQD
При сигнале на нагрузке около 12 вольт разница составляет около 300 мВ.
Ну проверьте же.
Что проверять? Я не знаю какое у вас напряжение питания, какой ток покоя, какая нагрузка. Для 8 Ом нужен один ток покоя, для 4 совсем другой. На какой частоте вы делаете измерения?
 
Регистрация
12 Ноя 2019
Сообщения
28,311
Реакции
13,622
Репутация
395
Усиление верхнего плеча раз в 30 меньше нижнего, что и понятно, нижний этаж усилитель, верхний повторитель. асимметрия само собой дикая, до введения ОООС .
Усиление схемы невелико, выравнивание асимметрии выходного каскада неидеально. Отсюда спектр однотактный.
 

slami

1 ранг
Регистрация
15 Янв 2021
Сообщения
1,420
Реакции
1,124
Репутация
58
Возраст
53
Страна
Россия
Город
Иркутская обл.
Имя
Вячеслав
Ноль выставлен. Симметрию можно проверить и снимая сигнал через конденсатор - то же самое.
Разница довольно значительная. При сигнале на нагрузке около 12 вольт разница составляет около 300 мВ.
Ну проверьте же.
И?..
Если у Вас классическая схема, то это из-за выходной цепи. Верхний транзистор управляется только резисторами в базе (с вольтодобавкой), а нижний драйверным транзистором. Верхнему не хватает усиления для передачи тока, здесь надо уменьшать резистор расположенный между базой и вольтодобавочным конденсатором, изменяя верхний резистор (между конденсатором вольтодобавки и питанием) для сохранения тока покоя. Или вместо верхнего поставить полевик, как в одном из усилителей NAD (не Худ)
 

АБС

3 ранг
Регистрация
27 Май 2022
Сообщения
30
Реакции
0
Репутация
13
Страна
РФ
Город
МО Реутов
Имя
Андрей
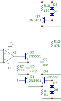
Поставил в верхнее плечо транзистор с усилением вдвое больше нижнего (в симуляторе ведь можно)
Все то же самое: на выходе + 12.9, - 12.8 вольт. Ток покоя 2.5 А, питание +/- 24 вольта, нагрузка 8 Ом. 1 килогерц.

Подшаманил. Все верно. Транзистор в верхнем плече должен иметь усиление хотя бы вдвое больше. Тогда - полная симметрия усиления. Спасибо slami
 

Святослав_

1 ранг
Регистрация
10 Июн 2021
Сообщения
7,386
Реакции
3,809
Репутация
167
Страна
Україна
Город
Бердянськ
Предупреждений
1
И какой спектр с такой полной симметрией?
Что покажет симулька, и реальное железо?
 
Регистрация
12 Ноя 2019
Сообщения
28,311
Реакции
13,622
Репутация
395
Если у Вас классическая схема, то это из-за выходной цепи. Верхний транзистор управляется только резисторами в базе (с вольтодобавкой), а нижний драйверным транзистором. Верхнему не хватает усиления для передачи тока, здесь надо уменьшать резистор расположенный между базой и вольтодобавочным конденсатором, изменяя верхний резистор (между конденсатором вольтодобавки и питанием) для сохранения тока покоя. Или вместо верхнего поставить полевик, как в одном из усилителей NAD (не Худ)
Кстати да, схема Худа с латералами на выходе заработала сразу без проблем, выдала роскошные параметры и звук и прижилась в домашке у друга, там даже ламповый однотакт отправлен на заслуженный отдых. Редкий случай, когда скромная простая схема удачно вписалась в систему без борьбы за тысячные процента искажений и прочие мелкие важности.
И кстати, пробовал перевести эту схему на комплементарную пару полевиков, она отказалась , заупрямилась. сигнал явно хуже, с полосой не так. Вернул все назад.
 
Регистрация
17 Июл 2022
Сообщения
3,250
Реакции
682
Репутация
59
Страна
Россия
Город
Санкт-Петербург
Предупреждений
1
Регистрация
12 Ноя 2019
Сообщения
28,311
Реакции
13,622
Репутация
395
Не понятно, это похвала или упрёк? И в чей адрес? В адрес "латерального Худа", который дал более "ламповый звук", чем ламповый натурал?
Худ на латералах хозяину системы понравился больше, чем однотакт на лампах.
Там м мощность выше и выходное ниже и бас лучше.

Было бы удивительно, если бы оказалось наоборот.
:)
Правильным путём идёт ваш товарищ.
До лампы еще доберемся, там есть простор для маневра. Уже проделал финт с 300В, результат выше ожиданий.
 

NEULO

1 ранг
Регистрация
14 Июл 2019
Сообщения
3,842
Реакции
1,959
Репутация
93
Возраст
52
Страна
Россия
Город
Одинцово
Предупреждений
4
У меня свое мнение, утоптанное за годы возни с лампой. И силы, брошенные на создание равного лампе по звуку транзисторника, большей частью возвращаются грустью.
Ну так правильно- транзисторникам приходится все характеристики убивать чтоб было "равное лампе", но к сожалению- они в такой работе не очень. Например безООСные усилки на транзисторах жрут ещё больше ламповых. А вызывают- только грусть. Грусть от своей бесполезности и дерьмового звука.

даже знаю приверженцев такой концепции. И знаю фразу одного известного в аудиокругах : Звук- г..но. Но есть концепция.
Вадик Могильный , автор "Натали" мне подобное говорил. я грит могу ошибки и несуразности в своих схемах исправить, но есть концепция))

На что это вы намекаете?!
:)
ЭА2012.jpg
Во. На это. ЭА2012 , для примера.) И дядька Бокарёв простоты хочет. Не видел он сложных помоек)) _preved

Вот здесь егонное творчество собрано. Думаю всё какое есть)
 
Регистрация
12 Ноя 2019
Сообщения
28,311
Реакции
13,622
Репутация
395
Долгое время считал самой совершенной схемой Минуэтик от Вадика и Блэк Мура. И сейчас меня устраивает на 120 проц этот усилитель, трудится он в измерительной микрофонной станции, не боится ничего. звучит достойно.
Но попытка навалить мощности в колонки невысокого чутья привела к срыву схемы в триггерный режим, хлопки и трески. Отключал вольтдобавку-летайку в питании опера- спокойно все, но мощности мало. Выход найден в отказе от общей ООС с выхода мощника, переходе на повторитель , качаемый лампой. Там в колонку наваливается такой могучий сигнал. что страшно за динамики. А звук при этом не страдает нисколько.
Главное- лампочку найти с ровным балансом не визгливую.
 

Григорий

3 ранг
Регистрация
9 Июн 2023
Сообщения
258
Реакции
49
Репутация
10
Страна
Россия
Город
Курган
Имя
Григорий
Долгое время считал самой совершенной схемой Минуэтик от Вадика и Блэк Мура. И сейчас меня устраивает на 120 проц этот усилитель, трудится он в измерительной микрофонной станции, не боится ничего. звучит достойно.
Но попытка навалить мощности в колонки невысокого чутья привела к срыву схемы в триггерный режим, хлопки и трески. Отключал вольтдобавку-летайку в питании опера- спокойно все, но мощности мало. Выход найден в отказе от общей ООС с выхода мощника, переходе на повторитель , качаемый лампой. Там в колонку наваливается такой могучий сигнал. что страшно за динамики. А звук при этом не страдает нисколько.
Главное- лампочку найти с ровным балансом не визгливую.
Вроде последний график объясняет это
 

Вложения

  • p0070.png
    p0070.png
    706.9 KB · Просмотры: 157
Регистрация
12 Ноя 2019
Сообщения
28,311
Реакции
13,622
Репутация
395
Вроде последний график объясняет это
Убедительно.

Вроде последний график объясняет это
Вроде бы напрашивается идея совместить операционник с выходным транзисторным каскадом, усиливающим напряжение в 2-3 раза. Чтобы уйти от летающего питания. Но каждый раз , измеряя его скоростные дела, расстраивался. И термостабилизация, сюда же, просится. С латералами проще все, но внутреннее у них конское, потери.
 

Григорий

3 ранг
Регистрация
9 Июн 2023
Сообщения
258
Реакции
49
Репутация
10
Страна
Россия
Город
Курган
Имя
Григорий
Вроде бы напрашивается идея совместить операционник с выходным транзисторным каскадом, усиливающим напряжение в 2-3 раза. Чтобы уйти от летающего питания. Но каждый раз , измеряя его скоростные дела, расстраивался. И термостабилизация, сюда же, просится. С латералами проще все, но внутреннее у них конское, потери.
" Но каждый раз , измеряя его скоростные дела, расстраивался" - ВЧ транзисторы даже в схеме ОЭ (например "Брагин второй"( не первый) доводят разницу c "Видерхольдами "и т.д на каскадах ОБ до желания слепого прослушивания.Всё уже придумано ЗА нас.
 

Vik

2 ранг
Регистрация
21 Авг 2020
Сообщения
751
Реакции
427
Репутация
36
Имя
Виктор
Вроде бы напрашивается идея совместить операционник с выходным транзисторным каскадом, усиливающим напряжение в 2-3 раза.
С выхода ОУ на повторитель, ОБ и ОБ. Полоса достаточная. Не нравится в нагрузке источник тока и повторитель - уберите.

1697868374153.png
 

Динозавр

1 ранг
Регистрация
31 Янв 2023
Сообщения
2,949
Реакции
872
Репутация
52
Страна
Россия
Город
станица Пашковская
Имя
Александр
Предупреждений
3
Концептуальная разница - работает ли ОУ райл-то-райл или на малом сигнале.
 

Григорий

3 ранг
Регистрация
9 Июн 2023
Сообщения
258
Реакции
49
Репутация
10
Страна
Россия
Город
Курган
Имя
Григорий
Регистрация
12 Ноя 2019
Сообщения
28,311
Реакции
13,622
Репутация
395
С выхода ОУ на повторитель, ОБ и ОБ. Полоса достаточная. Не нравится в нагрузке источник тока и повторитель - уберите.

Посмотреть вложение 77036
Схема мудрая, понятная и летает от питания до питания. Вся задача нагрузить ее, не нагружая особо. Высокоомный выход .
 

Vik

2 ранг
Регистрация
21 Авг 2020
Сообщения
751
Реакции
427
Репутация
36
Имя
Виктор
базу Q1-на выход ОУ
Это будет уже другой каскад, инвертирующий ОЭ, с худшими частотными свойствами. Я имел ввиду с выхода ОУ через корректирующую RC цепочку сразу в эмиттер Q1, если тока ОУ хватит. А Q2 убрать, он просто разгружает токовую нагрузку.

Вся задача нагрузить ее, не нагружая особо. Высокоомный выход .
Это да, сюда тройка просится оптимально. Еще для выравнивания полосы можно подгрузить коллекторы Q3, Q4 через 300~390ком на землю.
 
Регистрация
12 Ноя 2019
Сообщения
28,311
Реакции
13,622
Репутация
395
Это будет уже другой каскад, инвертирующий ОЭ, с худшими частотными свойствами. Я имел ввиду с выхода ОУ через корректирующую RC цепочку сразу в эмиттер Q1, если тока ОУ хватит. А Q2 убрать, он просто разгружает токовую нагрузку.


Это да, сюда тройка просится оптимально. Еще для выравнивания полосы можно подгрузить коллекторы Q3, Q4 через 300~390ком на землю.
Про схему с ОЭ первым делом подумал. Видерхольд изначально сочинил схему, в которой это включение не применяется .
А еще, в макете схемы УНЧ по Видерхольду измерил выходной сигнал с операционника. Там реальные 3 вольта переменного, а не 60 милливольт в ролике про тантры товарища Сухова. Все просто. Для того, чтобы вкачать ток 5 мА в эмиттер драйверного источника , тока , его нужно сперва взять в виде напряжения. И через резистор в 1 ком (R7) эти 5 мА побегут не от 60 милливольт, а от сильно выше.

Про Худа пока никто никуда не говорит. Это рывок мыслей в сторону.
Что касаемо Худа на опере, так оно год тому назад уже работало
 
Последнее редактирование:

Григорий

3 ранг
Регистрация
9 Июн 2023
Сообщения
258
Реакции
49
Репутация
10
Страна
Россия
Город
Курган
Имя
Григорий
Это будет уже другой каскад, инвертирующий ОЭ, с худшими частотными свойствами. Я имел ввиду с выхода ОУ через корректирующую RC цепочку сразу в эмиттер Q1, если тока ОУ хватит. А Q2 убрать, он просто разгружает токовую нагрузку.


Это да, сюда тройка просится оптимально. Еще для выравнивания полосы можно подгрузить коллекторы Q3, Q4 через 300~390ком на землю.
"с худшими частотными свойствами "- ничего он не ухудшит,коллектор "зажат" низким входным каскада с ОБ " миллера " нет ,скорее выходники срежут частотные свойства
 

Никитич

1 ранг
Регистрация
28 Ноя 2019
Сообщения
796
Реакции
507
Репутация
49
Возраст
65
Страна
AL
Это не примесь к Худу?
 

Вложения

  • amplificador-40w-circuit bestfit.gif
    amplificador-40w-circuit bestfit.gif
    10.5 KB · Просмотры: 175
  • NuDoZ.png
    NuDoZ.png
    6.8 KB · Просмотры: 142
Регистрация
12 Ноя 2019
Сообщения
28,311
Реакции
13,622
Репутация
395

Вложения

  • IMG_20231021_112350.jpg
    IMG_20231021_112350.jpg
    424.7 KB · Просмотры: 227

Григорий

3 ранг
Регистрация
9 Июн 2023
Сообщения
258
Реакции
49
Репутация
10
Страна
Россия
Город
Курган
Имя
Григорий
Это не примесь к Худу?
Принципиально-правильно, но ошибок много

Тупо и глупо,чисто идею проверить
Германиевые транзисторы в Худе - по моему "масло масленое".Снизить переключательные искажения ,которых нет
 

Никитич

1 ранг
Регистрация
28 Ноя 2019
Сообщения
796
Реакции
507
Репутация
49
Возраст
65
Страна
AL
 

Статистика форума

Темы
3,095
Сообщения
236,210
Пользователи
2,388
Новый пользователь
AlexxxV
Сверху Снизу