JLH - усилитель Джона Линсли-Худа (John Linsley-Hood)

Оцените схему по 5-ти баллам

  • 1

  • 2

  • 3

  • 4

  • 5


Результаты будут видны только после голосования.

Nik

3 ранг
Регистрация
21 Дек 2022
Сообщения
277
Реакции
40
Репутация
10
Страна
Россия
Город
Пенза
Имя
Сергей
Да, это все понятно ... :
- задача проверить нагрев радиаторов во времени и окр. температуре
 

apalych

1 ранг
Регистрация
7 Июн 2021
Сообщения
2,836
Реакции
2,784
Репутация
113
Страна
UA
Город
Кам'янець-Подільський
Имя
Андрій
Спасибо, буду выставлять режимы и наблюдать!
Оно-ж памятник (©)
Оно-ж А-класс, шо с нагрузо шо без (ну, почти).
Через полчасок меряйте.
И через суточки перепроверьте.
(подключать АС или R-подобное нет необходимости. А вот осциллоскопом (маловольтметром) по переменке – таки посматривайте. Возбуд, ёма-ё, контролирен)
 
Последнее редактирование:

Nik

3 ранг
Регистрация
21 Дек 2022
Сообщения
277
Реакции
40
Репутация
10
Страна
Россия
Город
Пенза
Имя
Сергей
Просто немного побаивался " немного подвозбуда" при открытом входе!?
 
Регистрация
12 Ноя 2019
Сообщения
28,311
Реакции
13,622
Репутация
395

Nik

3 ранг
Регистрация
21 Дек 2022
Сообщения
277
Реакции
40
Репутация
10
Страна
Россия
Город
Пенза
Имя
Сергей
Спасибо всем...
- разговор вот за это...
IMG_20231111_190557.jpgIMG_20231111_190535.jpg
- подстроечные резисторы тока покоя и половины Uпит. - однооборотные или многооборотные...!?
 

Динозавр

1 ранг
Регистрация
31 Янв 2023
Сообщения
2,949
Реакции
872
Репутация
52
Страна
Россия
Город
станица Пашковская
Имя
Александр
Предупреждений
3
может быть возбуд на длинных проводах. Вход лучше заземлить (на сигнальную землю).
многооборотные.
Регулировать окончательно после прогрева (вначале грубо). Контролировать потребляемый ток.
 

Nik

3 ранг
Регистрация
21 Дек 2022
Сообщения
277
Реакции
40
Репутация
10
Страна
Россия
Город
Пенза
Имя
Сергей
Вот, по состоянию на сегодня... :
- по звуку меня все устраивает...
IMG_20231111_191555.jpg
 

Dmitriy1977

3 ранг
Регистрация
11 Май 2020
Сообщения
85
Реакции
24
Репутация
17
Страна
россия
Здравствуйте! Нужен совет. Пару лет назад собрал JLH 1969 на кт908б (Uпит=30 Вольт, Iпокоя=1,5 А). Работает исправно, звук хороший, но заметил, что слушаю я его большую часть времени на громкости не более 1 Вт, а то и меньше, при этом греется он как печка. Поэтому решил собрать "облегченную" версию усилителя, благо все комплектующие имеются. Так вот, теперь думаю какой вариант собрать: на германиевых (есть ГТ806В и п 609) или на кремниевых (остались подобранные 2т809, 2т903, кт902, кт819)? Читал здесь, что на германиевых Худ хорошо работает хорошо даже при небольшом питании (схема А. Бокарева). Не уверен, будет ли он работать также хорошо на кремниевых при низком токе. Что скажете?
 
Регистрация
12 Ноя 2019
Сообщения
28,311
Реакции
13,622
Репутация
395
Здравствуйте! Нужен совет. Пару лет назад собрал JLH 1969 на кт908б (Uпит=30 Вольт, Iпокоя=1,5 А). Работает исправно, звук хороший, но заметил, что слушаю я его большую часть времени на громкости не более 1 Вт, а то и меньше, при этом греется он как печка. Поэтому решил собрать "облегченную" версию усилителя, благо все комплектующие имеются. Так вот, теперь думаю какой вариант собрать: на германиевых (есть ГТ806В и п 609) или на кремниевых (остались подобранные 2т809, 2т903, кт902, кт819)? Читал здесь, что на германиевых Худ хорошо работает хорошо даже при небольшом питании (схема А. Бокарева). Не уверен, будет ли он работать также хорошо на кремниевых при низком токе. Что скажете?
Я точно не подскажу по кремниевой схеме, ее вариантов без меня хватает .
Полно схем ,включая 605-е, но звук с ними заметно проигрывал схеме на 806, 813, 910 и 906-х.
Сережа Торопов (СЮТ) сделал Худ на германии , запитал от 12 вольт, полет нормальный.
Это я такой ненормальный, выжимаю с бедной схемы 10 ватт.
 

Dmitriy1977

3 ранг
Регистрация
11 Май 2020
Сообщения
85
Реакции
24
Репутация
17
Страна
россия
Я точно не подскажу по кремниевой схеме, ее вариантов без меня хватает .
Полно схем ,включая 605-е, но звук с ними заметно проигрывал схеме на 806, 813, 910 и 906-х.
Ясно. Наверное, тогда буду собирать по вашей схеме.
JLH на германии АБ.jpg

Ясно. Наверное, тогда буду собирать по вашей схеме.
Есть тор на 18 вольт переменки. Нормально будет для 8 Ом? Ток какой лучше сделать?
 
Последнее редактирование модератором:
Регистрация
12 Ноя 2019
Сообщения
28,311
Реакции
13,622
Репутация
395
Ясно. Наверное, тогда буду собирать по вашей схеме.
она недостаточно стабильна при нагреве. Есть другое решение. не так давно сочинил, перед самым НГ.Резистор в эмиттере нижнего 806-го, на 1 Ом 1 ватт , который греется, прижимается к термику в базе этого же транзистора. Термик на 47 Ом, шунтирован резистором на 82-90 ом. Ток устаканивается.

Есть тор на 18 вольт переменки. Нормально будет для 8 Ом? Ток какой лучше сделать?
18 переменки это 23 в постоянки. Нормально. Можно до ампера ток вывести. Но сразу капкан. Резистор нагрузки драйвера придется убавить, чтобы ток выжать, усиление рухнет.
Полезнее будет сделать доп выпрямитель на удвоенное питание, запитать драйверный транзистор повышенным напряжением, 30-35 вольт, увеличив сам резистор в коллекторе 605-го, и выкинув кондер вольтдобавки.
 

Dmitriy1977

3 ранг
Регистрация
11 Май 2020
Сообщения
85
Реакции
24
Репутация
17
Страна
россия
Так я ток небольшой сделаю. Мне мощность не нужна большая. 1 Вт вполне хватит. Поэтому думаю в разогрев не будет уходить.
 
Регистрация
12 Ноя 2019
Сообщения
28,311
Реакции
13,622
Репутация
395
Так я ток небольшой сделаю. Мне мощность не нужна большая. 1 Вт вполне хватит. Поэтому думаю в разогрев не будет уходить.
Это так.
Засада и капкан схемы в том, что с нагревом растет ток нижнего триода и напряжение на выходе схемы падает. схема возвращает напругу в средней точке, открывая вархний транзистор. Точка средняя восстанавливается, но уже на новом увеличенном токе вых каскада. И начинается необратимый процесс.
Убрать его получилось двумя решениями одновременно: балластная гасилка по питанию, 10-15 Ом, и термик в базе выходного нижнего транзистора. Теперь ток покоя успокоился наконец.
 
Последнее редактирование:

scamp

1 ранг
Регистрация
28 Окт 2021
Сообщения
1,725
Реакции
1,354
Репутация
68
Страна
Россия
Город
Ростов-на-Дону
Имя
Александр
Регистрация
12 Ноя 2019
Сообщения
28,311
Реакции
13,622
Репутация
395
Посмотреть вложение 83590
Облегчать не трудно... но уже класса А может и не быть
Ток покоя убавить, напряжение поднять. Но амперметр в питании станет метаться с сростом сигнала, то есть, из А перешли в АВ.

Будете смотреть по спектру. Какой спектр нужен такой ток и оставите.
Ток покоя напрямую завязан на нагрузку и мощность. Если на 10 Омах у нас чистейший А, то на 5 Омах уже ток покоя скачет с сигналом.
 

Dmitriy1977

3 ранг
Регистрация
11 Май 2020
Сообщения
85
Реакции
24
Репутация
17
Страна
россия
Посмотреть вложение 83590
Облегчать не трудно... но уже класса А может и не быть
Я понимаю, что не трудно.
Ток покоя убавить, напряжение поднять. Но амперметр в питании станет метаться с сростом сигнала, то есть, из А перешли в АВ.

Ток покоя напрямую завязан на нагрузку и мощность. Если на 10 Омах у нас чистейший А, то на 5 Омах уже ток покоя скачет с сигналом.
Но на небольшой громкости (уровне входного сигнала) будет работать в А классе? Только с ростом входного сигнала будет переходить в АВ, я правильно понимаю?
 
Регистрация
12 Ноя 2019
Сообщения
28,311
Реакции
13,622
Репутация
395
Я понимаю, что не трудно.



Но на небольшой громкости (уровне входного сигнала) будет работать в А классе? Только с ростом входного сигнала будет переходить в АВ, я правильно понимаю?
да, правильно понимаете.
Я вообще давно задумал сделать Ашник с большим напряжением питания и малым током, а грузить через согласующий трансик.
 

DIM

1 ранг
Регистрация
13 Дек 2019
Сообщения
2,863
Реакции
891
Репутация
61
Город
Санкт-Петербург
да, правильно понимаете.
Я вообще давно задумал сделать Ашник с большим напряжением питания и малым током, а грузить через согласующий трансик.
На СИТе? Однотакт? Трансику там тяжко придется при большом токе...
 
Регистрация
12 Ноя 2019
Сообщения
28,311
Реакции
13,622
Репутация
395
На СИТе? Однотакт? Трансику там тяжко придется при большом токе...
Нет, обычный Худ, по питание повыше. ток поменьше, чтобы печку остудить.

На СИТе? Однотакт? Трансику там тяжко придется при большом токе...
Лучше трансформатора с согласованием мало кто справится.
 

STTL

2 ранг
Регистрация
12 Дек 2022
Сообщения
930
Реакции
54
Репутация
16
Страна
Россия
Лучше трансформатора с согласованием мало кто справится.
Вообще никто.
Трф - идеальный согласователь.
Проблема в том,что нет идеальных трф )
Именно на работе согласующего трф, я понял почему в типовых схемах транзисторных УН, транзистор плохо закрывается, и это надо дорабатывать
 
Регистрация
12 Ноя 2019
Сообщения
28,311
Реакции
13,622
Репутация
395
Транс он такой, да. И напряжение подаст, какое нужно и импеданс болтающийся удавит железной рукой в силу квадратичного свойства согласования . А паразиты егойные по причине невысокого выходного сопротивления УНЧа не проявляют себя в полный рост.
 

STTL

2 ранг
Регистрация
12 Дек 2022
Сообщения
930
Реакции
54
Репутация
16
Страна
Россия
Транс он такой, да. И напряжение подаст, какое нужно и импеданс болтающийся удавит железной рукой в силу квадратичного свойства согласования . А паразиты егойные по причине невысокого выходного сопротивления УНЧа не проявляют себя в полный рост.
Конечно, применяя определенные схемотехнические решения, можно приблизить согласование к трф-ному, но это ж на сколько схема усложняется и увеличивается )
 

fvvn

1 ранг
Регистрация
4 Окт 2021
Сообщения
1,214
Реакции
1,226
Репутация
65
Страна
Россия
Имя
Вячеслав
Предупреждений
1

ginalex

1 ранг
Регистрация
2 Мар 2020
Сообщения
1,369
Реакции
638
Репутация
52
Нет, обычный Худ, по питание повыше. ток поменьше, чтобы печку остудить.


Лучше трансформатора с согласованием мало кто справится.
Есть ещё один путь, на мой взгляд лучше.Это изготовление и использование АС на 16 Ом.За основу идеи можно взять статью Голунчикова https://ldsound.info/3-x-polosnaya-...6-gromkogovoritel-s-povyshennym-kpd/?_page=19
Плюс в том,что можно использовать отечественные средненькие недорогие дины и высокая чуйка получается в результате.
 
Регистрация
12 Ноя 2019
Сообщения
28,311
Реакции
13,622
Репутация
395
Есть ещё один путь, на мой взгляд лучше.Это изготовление и использование АС на 16 Ом.За основу идеи можно взять статью Голунчикова https://ldsound.info/3-x-polosnaya-...6-gromkogovoritel-s-povyshennym-kpd/?_page=19
Плюс в том,что можно использовать отечественные средненькие недорогие дины и высокая чуйка получается в результате.
Одиозная колонка. Но для тех времен годится. Никто в колонках не шарил вообще, мели что хочешь, все сойдет, будут читать , раскрыв рот и носиться с новой легендой десятилетиями
 
Регистрация
12 Ноя 2019
Сообщения
28,311
Реакции
13,622
Репутация
395
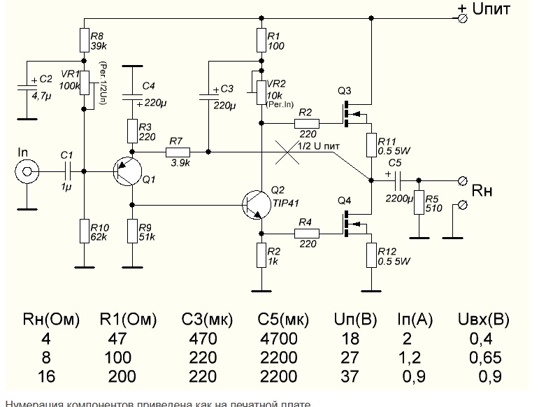
Вот эту схему я питаю 36 В и ток покоя 300 мА.. на малой громкости только и слушаю..Посмотреть вложение 83599
Емкости у выходных вертикалов огромные, их передернуть- схему нужно перепахивать. И режимы тоже. Ежли смещение нижнего полевика вольта три, а в сумме с эмиттерным резисторам все четыре, то что получается, драйверный TIP41 работает с током 4 ма? Ахренеть.....

Можно ШП 15гд12 он 16ом из звучит красиво.
И все побежали искать 15ГД12))))
 

DIM

1 ранг
Регистрация
13 Дек 2019
Сообщения
2,863
Реакции
891
Репутация
61
Город
Санкт-Петербург
16 омные динамики французы выпускают, PHL. Их хвалят, правда я слышал только раз и уже не помню.
 

ginalex

1 ранг
Регистрация
2 Мар 2020
Сообщения
1,369
Реакции
638
Репутация
52
16 омные динамики французы выпускают, PHL. Их хвалят, правда я слышал только раз и уже не помню.
Да хотя бы два последовательно 10ГД30Е-32,на альнико и уже не дорого и слушать можно.На СЧ - 2шт 1ГД-50 ,на Вч 10ГДВ-2-16.Вот как пример бюджетной но не плохой АС.
 

Статистика форума

Темы
3,096
Сообщения
236,249
Пользователи
2,388
Новый пользователь
AlexxxV
Сверху Снизу