Сергей Русаков
1 ранг
- Регистрация
- 11 Окт 2019
- Сообщения
- 1,220
- Реакции
- 1,129
- Репутация
- 65
- Страна
- Россия
- Предупреждений
- 1
а как патефон, радиоточку они коммутировать будут? Переключать на триггерах - делители на резисторах, управление ими (КМОП, ардуиноЗавр или щёлкалка), платы ...перейти в цифру по малосигналке,
Вся фишка в таком магнитном переключателе- форма магнита. По идее он должет выглядеть как узкий цилиндр с полюсами по концам, длиной чуть больше длины геркона .И нужно придумать, как экранировать соседние герконы. Скорее всего, стенками из мягкого железа по бокам магнита, сузить само поле. А может быть, магнитную систему сочинить с узким продольным полем. .Как раз сейчас в раздумьи как веселее коммутатор сделать, а тут такая идея прекрасная и без помех, спасибо!
В свое время делал входной коммутатор на 2 входа в усилителе на РПС32, переключателе без фиксации и батарейке, только вот не было индикации, зато ни помех ни фону.
Дык, 4066 и есть наша 561КТ3.В звуковой карте Скарлет менял ключи:
Святослав_, можете поделиться материалами проекта?Чем родий герконов хуже золота на воздухе?
У них гарантирован миллион замыканий. Шоб мы столько прожили, на это количество коммутаций.
Спроектировал, и делал аналоговый автоматический помехозащищенный коммутатор на два канала.
После прекращения сигнала одного канала, автоматически включается основной, второй.
При появлении сигнала на первом канале, подключается он. Коммутация на реле.
Без проблем можно добавить вторую кнопку, которая будет переключать входы в обратную сторону. Установил одну кнопку из соображений минимализма, дисплей для информативности.не не не делайте это кольцевое переключение! это уже проверено. только отдельные кнопки на входы и отдельные кнопки на выходы. иначе как делать слепое прослушивание?
IgorE, подскажите, если буду использовать РЭС47, можно одним реле коммутировать сразу оба канала, или лучше спарить контакты и использовать отдельное реле для каждого канала? Еще думаю насчет РЭС55А, у меня их достаточное количество, ну тут только по одному на канал, зато есть вывод под экран.Все это важно для автоматики, но не аудио.
А "искажения" это спорно.
Было бы так все замечательно с м/с, мультиплексоры давно бы вытеснили реле. И работать с м/с удобнее, и плата проще, габариты не сравнимы. Но пока...применяют и реле и м/с.
Дисплей для помехУстановил одну кнопку из соображений минимализма, дисплей для информативности.

Они бывают очень разные как по напряжению, так и по материалу контактов. смотрите паспорт на реле.Еще думаю насчет РЭС55А, у меня их достаточное количество, ну тут только по одному на канал.
Думаете будет шуметь? Сама Ардуина на 16 МГц работает.Дисплей для помех![]()
Спасибо, вечером перепроверю. Купил плату с этими реле когда-то на барахолке за условные деньги, кто его знает от чего она.Они бывают очень разные как по напряжению, так и по материалу контактов. смотрите паспорт на реле.
приёмник КВ, СВ включите и туда его, в ящик головой.Думаете будет шуметь?
Именно о серии HFD4 / HFD5 и упомянул выше.На удивление приличные реле https://aliexpress.ru/item/10050079...l.0.0.a5334aa61J65PQ&sku_id=12000042995485995
Нюанс: они полярные.
сигнальные релюшки IM03 / HFD4 / HFD5 с управлением непосредственно с ног МК без доп.ключей. Учитывайте, что эти реляхи есть поляризованые/неполяризованые/бистабильные
И про компАс "направления проводов"Не забывайте про холодные контакты!
Именно об этом.В принципе можно и светодиодами отделаться, но тогда и Ардуина не нужна, можно тем же PIC управлять, чтоб не забивать гвозди микроскопом так сказать)))
Те же характеристики.Посмотри на ключики ADG1611BRUZ или подобные, может что и подойдет.
Андрей, да мне прошивку для МК сделать не проблема, тем более у меня их хватает всяко разных. Тут вопрос имеено в самой идее коммутации. Понимаю, что лучше всего провод от источника к приемнику без всяких приблуд, но когда приходится периодически перетыкать туды-сюды, можно и разъемы повредить на устройствах. Да и не удобно, приходится двигать аппаратуру.Именно об этом.
Галетник на два направления: одно – коммутация релюх, второе – на led-блымалку. Всё просто.
+ нормирующий пред, по Неуло
*) Утопал с темы, но единоразово вернулся...
Ув.Иван, да и мне проще накодить (Андрей, да мне прошивку для МК сделать не проблема, тем более у меня их хватает всяко разных. Тут вопрос имеено в самой идее коммутации. Понимаю, что лучше всего провод от источника к приемнику без всяких приблуд, но когда приходится периодически перетыкать туды-сюды, можно и разъемы повредить на устройствах.
), но галетник на клацалку удобнее.Ну может оно и так. Но насчет китайских галетников я не уверен до конца, имел и ними дело, не вызывают они у меня доверия. Есть пару штучек советских, с какой-то техники, вот там видно качественное изделие.Ув.Иван, да и мне проще накодить (нашкодить в МК), но галетник на клацалку удобнее.
Но... Ваше дело-забавка.
В принципе у нас на Чипе есть, 6 убитых енотов. Ею можно сразу с МК рулить?ADG1611BRUZ
Иван, я же говорю поищите...В принципе у нас на Чипе есть, 6 убитых енотов. Ею можно сразу с МК рулить?
ADG1611BRUZ вполне годная и доступная, пишут даже что Малайзия, хотя Чип иногда торгует откровенной китайщиной со своей накруткой.Иван, я же говорю поищите...
Вот навскидку
В том же ЧИПе и цена 31рубль!!!!! Ну, параметры малость похуже, но опять же как применять. Там нормируется на 600 Ом. Поищите!TS5A3159DCKR, Аналоговый переключатель, SPDT, 1.1Ом [SC-70-6] – купить оптом и в розницу
TS5A3159DCKR, Аналоговый переключатель, SPDT, 1.1Ом [SC-70-6] – купить в магазине «ЧИП и ДИП» оптом или в розницу. Быстрая доставка по России и странам СНГ. ⚡ Акции и скидки.www.chipdip.ru
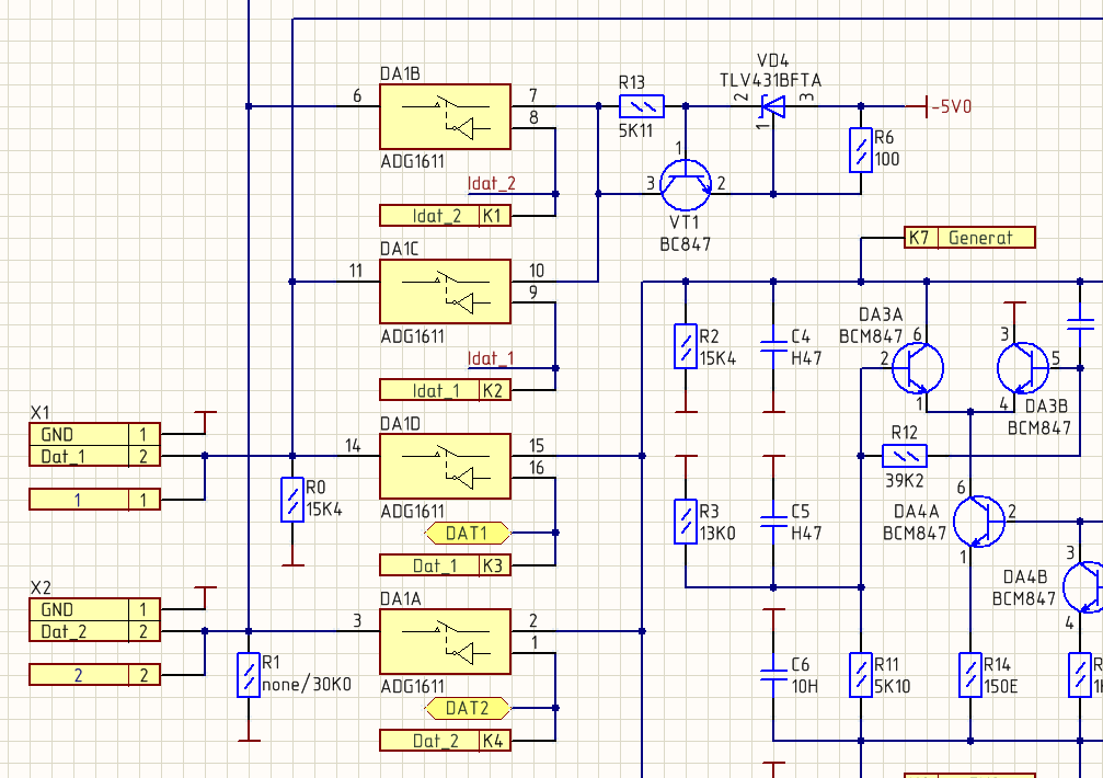
К Analog Devices есть доступ? Или через сами знаете, что... Гляньте, может референс дизайн есть, какие-то отладочные платы или еще что... А какие там в принципе могут быть особенности? Это уж самому надо смотреть, как удобнее сделать. Много чего можно придумать. Если уж вы от МК управляете, можно, например "Mute" подавать на усилитель, чтобы щелчков не было. На землю ключом коротить, чтобы лучше развязывать, и т. д. Если у вас конденсатор разделительный используется, не грех к земле подвязать, чтобы щелчков от его перезаряда не было ну и... все на ваш вкус.Вот посмотреть бы на типовую разводку плат с такими микросхемами, наверняка есть особенности.
Никаких особенностей. Вот вариант коммутации двух индуктивных датчиков на вход одного генератора (частота 1,1 МГц) и коммутация источника тока (10 мА) в датчики (для измерения/контроля ухода сопротивления датчиков от температуры и дальнейшей компенсации изменения амплитуды генератора).Вот посмотреть бы на типовую разводку плат с такими микросхемами, наверняка есть особенности.
Если вы делаете коммутатор для звуковых сигналов, то помните. что практически у всех звуковых сигналов, что записаны с виниловых пластинок или их цифровых копиях, уже в самом звуке есть нелинейные искажения примерно 3-5-10% на СЧ и ВЧ. а на НЧ порядка 0,2-0,3%. Так, что искажения которые вносит мультиплексор ( даже на максимальных по уровню сигналах - порядка 0,01-0,003%) вы никогда ушами не услышите. А при питании 15 В и не на всякой звуковой карте увидите.Я читаю и меня холодный пот прошибает от советов.
Да, я сам советовал переключение на аналоговых ключах. Да, я продолжаю настаивать, что этот способ лучший по сравнению с остальными. Со всех точек зрения, в том числе и по помехоустойчивости. Уже писал, и не буду повторяться.
Но... Советы советам рознь! Ну не надо советовать применение К561KT3, К561КП1, К561КП2 и подобных, в том числе зарубежных прототипов!!! Ну не для качественного звука они. Действительно в древние лохматые годы кто-то пытался их использовать. Ну просто других не было. Читайте даташиты! Вот смотрите:
Посмотреть вложение 152101Посмотреть вложение 152102
Это зависимости сопротивление канала от входного напряжения. При 5В нелинейность жуткая. И только при 15В где-то как-то что-то. Можно вписаться в рамки HiFi. Но спрашивается...зачем??? Зачем, когда вот:
Те же характеристики.
Посмотреть вложение 152103
Чувствуете разницу? Вы поймите, что этот элемент последовательно включен с входным сопротивлением вашего усилителя, которое исчисляется десятками кОм. И что такое изменение в доли ом по сравнению с вх. сопротивлением.
Смотрим далее...
Посмотреть вложение 152104
Обратите внимание, это при входном сопротивлении 110 Ом!!!!!!!!! А вы то имеете гораздо бОльшее сопротивление. И какие будут искажения? Да не будет их вовсе!!!!!!!
Кстати, подобных ключей масса. Мне просто лень искать. Посмотрите у Техаса и у Аналоговых девиц. Найдете много.
Я просто недоумеваю... Ну вроде все разжеванно, все преимущество налицо, доказанных аргументов против нету. А люди просто молча проходят мимо, не обращая внимания, исписывя кучу страниц своим положительным опытом использования каких-то хитрых реле с родиевыми контактами и прочая прочая. Ну просто зомби, ей богу!

Открыл тему.Святослав_, можете поделиться материалами проекта?
ldsound.club
Важным преимуществом мультиплексоров является компактность устройства и соответственно высокая помехозащищенность. Плату для большого числа коммутируемых цепей можно сделать маленькой, её не надо будет экранировать как коммутатор на реле. Я, например, делал на мультиплексоре переключатель АЧХ в корректоре ( между двумя ОУ) для проигрывателя виниловых пластинок - 9 разных АЧХ можно оперативно было выбрать под любой стандарт записи или АЧХ магнитной головки. Искажения порядка 0,01-0,003% - практически такие же как у зв. карты на Реалтеке.Чем этот вариант коммутации лучше, чем использование качественных советских реле?
Здасссьте, приехали! Тут пол-форума, а то и больше волосы на ж... рвут в поисках усилителей с малыми искажениями, а оказывается вон оно что, 10% искажений это и не искажения вовсе. Для многих это будет откровение. Правда за такие откровения и побить могут...помните. что практически у всех звуковых сигналов, что записаны с виниловых пластинок или их цифровых копиях, уже в самом звуке есть нелинейные искажения примерно 3-5-10% на СЧ и ВЧ.


Герметичные реле надежны и просты.от реле никак отказаться не могут..., хоть ты тресни
Если очень хочется, то могу посоветовать будить контроллер по прерыванию от кнопки, крутить шаговиком галетник и снова засыпать, у меня имеется релейный регулятор громкости, питается от батареек, но в нем поляризованные реле приличного качества. потому, как обычные требуют постоянного питания, тоже вполне себе вариант. Сам пока на переключателе сделаю, земли в кучу соберу и коммутировать их не стану.да мне прошивку для МК сделать не проблема, тем более у меня их хватает всяко разных. Тут вопрос имеено в самой идее коммутации.
Идея несложная. Многовходовый инвертирующий сумматор, входной резистор разбит на две части, средняя точка замыкается на землю контактом реле. В покое сигналы не проходят ни по одному входу. Контакт разомкнут- сигнал пошел, вмешательства в звук нет. Контактных дел тоже нет. Эта схема есть в Вестнике АРА.Тут это... катушки те (герконо-гекконовые) только от батарейки питать можно. Иначе микровольты нас накажут. Надо бы поляризованные гекконы применять
Комбики только на лампах. Даже любители играют только на ламп. УНЧ.бы иначе, забыли бы давно про ламповые Маршаллы и Пивеи.
Очень с Вами согласен!)))Автору темы надо уже остановиться на конкретном варианте, а иначе можно до конца жизни дальше разъемов не двинуться.
Была такая мысль, но проще уже крутить галетники руками, хотя устройство получилось бы интересным.будить контроллер по прерыванию от кнопки, крутить шаговиком галетник и снова засыпать
Применив м/контроллер можно сделать много интересного даром.Была такая мысль, но проще уже крутить галетники руками, хотя устройство получилось бы интересным.
Игорь, РЭС55А есть несколько десятков, но б/у. Читал пару веток на Веге, очень их там ругали, хотя никто толком так и не обосновал за что.Ставьте герконовые реле.
fvvn ставит их между МС трансформатором и осн. платой фонокорректора с отличным результатом. А там требования, не дай Бог каждому.
Пиндеть не колеса мазать. Пи@дотеоретики.Игорь, РЭС55А есть несколько десятков, но б/у. Читал пару веток на Веге, очень их там ругали, хотя никто толком так и не обосновал за что.