TDA2030

NEULO

1 ранг
Регистрация
14 Июл 2019
Сообщения
3,842
Реакции
1,959
Репутация
93
Возраст
52
Страна
Россия
Город
Одинцово
Предупреждений
4
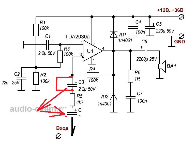
Как эту обвязку применить к моей ТДА2030? Здесь на схеме питание двухполярное, у меня однополярное. Я не понимаю. По понятному можно объяснить?
питание это ещё не всё. у тебя по ДШ - неинверт, а тут- инверт. Чуешь разницу? Это значит что.
Это значит что инв цепь надо будет оторвать от земли и подать на неё сигнал. А неинв выход- зашунтировать электролитом на землю.
 

Tehnar

3 ранг
Регистрация
17 Янв 2024
Сообщения
207
Реакции
9
Репутация
6
Страна
Беларусь
Город
Могилев
Имя
Александр
питание это ещё не всё. у тебя по ДШ - неинверт, а тут- инверт. Чуешь разницу? Это значит что.
Это значит что инв цепь надо будет оторвать от земли и подать на неё сигнал. А неинв выход- зашунтировать электролитом на землю.
Понял, сапсибо. Но схемка у меня на печатке собрана, я так понимаю выпаивать микру нужно, перебрасывать ножки? Проблемка, скорее ножки поотваливаются, наверно лучше не трогать.
 

NEULO

1 ранг
Регистрация
14 Июл 2019
Сообщения
3,842
Реакции
1,959
Репутация
93
Возраст
52
Страна
Россия
Город
Одинцово
Предупреждений
4
Понял, сапсибо. Но схемка у меня на печатке собрана, я так понимаю выпаивать микру нужно, перебрасывать ножки? Проблемка, скорее ножки поотваливаются, наверно лучше не трогать.
Нет.
1708772750939.png

Ничего не надо перекидывать у микросхемы.
 

Tehnar

3 ранг
Регистрация
17 Янв 2024
Сообщения
207
Реакции
9
Репутация
6
Страна
Беларусь
Город
Могилев
Имя
Александр

Динозавр

1 ранг
Регистрация
31 Янв 2023
Сообщения
2,949
Реакции
872
Репутация
52
Страна
Россия
Город
станица Пашковская
Имя
Александр
Предупреждений
3
ТДАшка показывает максимум своих возможностей, но по сравнению с родным УМ Монакора, она проигрывает ВЧИСТУЮ!
Кроме 2030 существуют 1875, попадаются оригинальные 2050.
 

Tehnar

3 ранг
Регистрация
17 Янв 2024
Сообщения
207
Реакции
9
Репутация
6
Страна
Беларусь
Город
Могилев
Имя
Александр
Кроме 2030 существуют 1875, попадаются оригинальные 2050.
нет у меня этих микросхем, а покупать подделку, не хочется. Есть в наличии ТДА2030 - 3 штуки, вот с ними и пытаюсь колдовать.
 

jpatay

2 ранг
Регистрация
7 Янв 2024
Сообщения
464
Реакции
412
Репутация
21
Страна
Україна
Город
Нововолинськ
Нашёл у себя плату УНЧ на TDA2040. Выдернул давным-давно из ТВ Grundig. Думал, что эл.литы на 2200,0 мкФ стоят на выходе, а нет... питание однополярное, а эл.литы включены последовательно по питанию и их средняя точка идёт на "землю". Надо бы её проверить...
 

Вложения

  • TDA2040.jpg
    TDA2040.jpg
    142.2 KB · Просмотры: 133

Tehnar

3 ранг
Регистрация
17 Янв 2024
Сообщения
207
Реакции
9
Репутация
6
Страна
Беларусь
Город
Могилев
Имя
Александр
Нашёл у себя плату УНЧ на TDA2040. Выдернул давным-давно из ТВ Grundig. Думал, что эл.литы на 2200,0 мкФ стоят на выходе, а нет... питание однополярное, а эл.литы включены последовательно по питанию и их средняя точка идёт на "землю". Надо бы её проверить...
Микрухи скорее всего оригинальные, скорее рабочие будут, можно применить куда нибудь.
 

jpatay

2 ранг
Регистрация
7 Янв 2024
Сообщения
464
Реакции
412
Репутация
21
Страна
Україна
Город
Нововолинськ
Микрухи скорее всего оригинальные, скорее рабочие будут, можно применить куда нибудь.
Можно, только лень. Есть у меня ИИП на 30 В от принтера, может попробую, а вдруг заиграет, тогда придётся посмотреть меандром, что там на выходе получается. ;)
 

Derzky

3 ранг
Регистрация
21 Янв 2023
Сообщения
62
Реакции
20
Репутация
6
Город
Москва
Имя
Александр
Всем привет, только начинаю погружаться в тему, прошу прояснить некоторые вопросы. Есть собранный двухполярный БП на трансформаторе +-18 и 1А, lm317 и 337.
Схема БП.png
Выход установил на 15В, питает усилитель собранный по этой схеме
Схема усилителя.png
При подключении резисторов 4 ома в нагрузку и подаче синуса 1кгц до искажений на выходе выдает ~5.4-5.6В, что соответствует примерно 7,5 Ваттам синусоидальной мощности. Как приблизиться к цифрам из даташита? Где может быть загвоздка? Пока не замерял на ПК с помощью программ (не дошел), но обычно цифры по даташиту приводятся с 1% искажений. Но навскидку, даже если прибавить напряжение до видимых искажений, то явно 14 ватт у меня не получится.
 

Динозавр

1 ранг
Регистрация
31 Янв 2023
Сообщения
2,949
Реакции
872
Репутация
52
Страна
Россия
Город
станица Пашковская
Имя
Александр
Предупреждений
3

KSV

1 ранг
Регистрация
10 Июн 2020
Сообщения
7,000
Реакции
7,239
Репутация
257
Страна
Россия
Город
Москва
Имя
Сергей
Нашёл у себя плату УНЧ на TDA2040. Выдернул давным-давно из ТВ Grundig. Думал, что эл.литы на 2200,0 мкФ стоят на выходе, а нет... питание однополярное, а эл.литы включены последовательно по питанию и их средняя точка идёт на "землю". Надо бы её проверить...
_scare Электролиты ROE - это Hi-End !!! Повезло!_preved

Тогда и TDA2040 гарантированно настоящие. Плату лучше оставить как есть и питать её не всякой ИИП ДРЯНЬЮ от принтера, а хорошим блоком питания.
 

Динозавр

1 ранг
Регистрация
31 Янв 2023
Сообщения
2,949
Реакции
872
Репутация
52
Страна
Россия
Город
станица Пашковская
Имя
Александр
Предупреждений
3

KSV

1 ранг
Регистрация
10 Июн 2020
Сообщения
7,000
Реакции
7,239
Репутация
257
Страна
Россия
Город
Москва
Имя
Сергей
Как будто она в телевизоре питалась не от ИИП:)
Да неважно что там было в ТВ - там экономия, бузинес.
Раз нормальные детали (не только эти конденсаторы) и неподдельные микросхемы, не надо питать от чего попало.
Кстати, мои попытки схитрить и запитать JLHood1969 от ноутбучного БП потерпели неудачу. Нет, всё работало и фона не было, но звук мёртвый.
 

Диммон

2 ранг
Регистрация
18 Фев 2023
Сообщения
468
Реакции
66
Репутация
13
Возраст
55
Страна
Россия
Город
Ростов-на-Дону
Предупреждений
1
... а что значит не оригинальная микросхема, кто еé производит и на чëм,не мифы ли это? 🤔
 

Дмитрий Б.

1 ранг
Регистрация
18 Янв 2022
Сообщения
2,877
Реакции
2,158
Репутация
96
Страна
РФ
Город
Москва
Имя
Дмитрий
Предупреждений
1
Последнее редактирование:

MacSys

1 ранг
Регистрация
24 Мар 2022
Сообщения
2,604
Реакции
2,366
Репутация
96
Возраст
38
Страна
Украина
Город
Кривой Рог
Имя
Станислав
У меня целый "ящик" этих фейковых TDA2030A, они по всем параметрам хуже оригинала, у них раньше перегруз по мощности, ниже максимальная рабочая частота, и они кипят как утюги.
Ну а в целом, для (как говорит Бокарёв) приконтуперной акустической системы вполне достаточно

P.S. опускаю замеры КНИ, не тот уровень аппаратуры что бы заморачиватся!
 

NEULO

1 ранг
Регистрация
14 Июл 2019
Сообщения
3,842
Реакции
1,959
Репутация
93
Возраст
52
Страна
Россия
Город
Одинцово
Предупреждений
4
У меня целый "ящик" этих фейковых TDA2030A, они по всем параметрам хуже оригинала, у них раньше перегруз по мощности, ниже максимальная рабочая частота, и они кипят как утюги.
Ну а в целом, для (как говорит Бокарёв) приконтуперной акустической системы вполне достаточно

P.S. опускаю замеры КНИ, не тот уровень аппаратуры что бы заморачиватся!
Это вот большая ошибка. Даже в обычных комповых колонках при замене ТДА2030 китайской на ТТ- сразу заметно на слух что звук стал прозрачнее.
 

KSV

1 ранг
Регистрация
10 Июн 2020
Сообщения
7,000
Реакции
7,239
Репутация
257
Страна
Россия
Город
Москва
Имя
Сергей
У меня целый "ящик" этих фейковых TDA2030A, они по всем параметрам хуже оригинала, у них раньше перегруз по мощности, ниже максимальная рабочая частота, и они кипят как утюги.

P.S. опускаю замеры КНИ, не тот уровень аппаратуры что бы заморачиватся!
А жаль. Это самое интересное. На СКОЛЬКО подделки хуже того что написано в справочном листке - на 5% или на 50% по параметрам которые нетрудно измерить.
Тот же КНИ - при какой мощности он приемлемый (пусть 1%). Так мы узнаем критерии подлинности поскольку определять это по внешнему виду - занятие так себе. Внешний вид меняется а методички из интернета перепечатываются десятки лет.
 

Дмитрий Б.

1 ранг
Регистрация
18 Янв 2022
Сообщения
2,877
Реакции
2,158
Репутация
96
Страна
РФ
Город
Москва
Имя
Дмитрий
Предупреждений
1
А жаль. Это самое интересное. На СКОЛЬКО подделки хуже того что написано в справочном листке - на 5% или на 50% по параметрам которые нетрудно измерить.
Тот же КНИ - при какой мощности он приемлемый (пусть 1%). Так мы узнаем критерии подлинности поскольку определять это по внешнему виду - занятие так себе. Внешний вид меняется а методички из интернета перепечатываются десятки лет.
Поржал немного.
«Внешний вид меняется» у того что давно не выпускается. Эррозия видимо.
 

MacSys

1 ранг
Регистрация
24 Мар 2022
Сообщения
2,604
Реакции
2,366
Репутация
96
Возраст
38
Страна
Украина
Город
Кривой Рог
Имя
Станислав
Это вот большая ошибка.
Так ответ же сразу же есть.
при замене ТДА2030 китайской на ТТ- сразу заметно на слух что звук стал прозрачнее.
Ну и зачем эти все потуги с замерами КНИ если и так слышно разницу.

Мне нужен был мощный ОУ, коим должна была послужить 2030, которая пыталась раскачает выходные транзисторы на частоте 100кГц. Задачи сугубо технические, про музыкальные сопособности и речи не шло. Но на частоте 40+кГц эти таблетки от запора стреляли как клопы. Ну а так как их N-ое количество осталось, куда то же их деть нужно, ну вот и пошли они для озвучивания офисной суеты.
 

NEULO

1 ранг
Регистрация
14 Июл 2019
Сообщения
3,842
Реакции
1,959
Репутация
93
Возраст
52
Страна
Россия
Город
Одинцово
Предупреждений
4
Ну и зачем эти все потуги с замерами КНИ если и так слышно разницу.
Я таки замерял.))
1739387989803.jpeg
Подделка при 6 вольтах наверное РМС.
1739388033990.jpeg
она же , на ЦАПе уровень поднят лишь на ступеньку. Сработала защита.
У оригинальных микрух защита срабатывает около клипа. Но до сработки- спектры почти неотличимы.
 

Диммон

2 ранг
Регистрация
18 Фев 2023
Сообщения
468
Реакции
66
Репутация
13
Возраст
55
Страна
Россия
Город
Ростов-на-Дону
Предупреждений
1
а что значит обычные комповые колонки?
 

NEULO

1 ранг
Регистрация
14 Июл 2019
Сообщения
3,842
Реакции
1,959
Репутация
93
Возраст
52
Страна
Россия
Город
Одинцово
Предупреждений
4
а что значит обычные комповые колонки?
Это значит те что стоят на столе возле компа и сделанные из дерева, а не из пластика. Пластиковым боюсь замена усилка не сильно поможет.)
Хотя.. У меня корпуса колонок вообще из картона сделаны. Но такое... Там свои хитрости.
 

MacSys

1 ранг
Регистрация
24 Мар 2022
Сообщения
2,604
Реакции
2,366
Репутация
96
Возраст
38
Страна
Украина
Город
Кривой Рог
Имя
Станислав
а что значит обычные комповые колонки?
Ну такие которые хрипят в унисон с вентилятором охлаждения.

Но до сработки- спектры почти неотличимы
Собственно зачем мне излагать очевидыне вещи, а тем более пытатся повторить то что и так известно. Работает и ладно, за свою цену 0.15 доллара, народ ссытся кипятком от наличия какого то звука окромя скрипа офисного кресла
 

Диммон

2 ранг
Регистрация
18 Фев 2023
Сообщения
468
Реакции
66
Репутация
13
Возраст
55
Страна
Россия
Город
Ростов-на-Дону
Предупреждений
1
то есть например edifier или sven работают на палëных компонентах!
 

MacSys

1 ранг
Регистрация
24 Мар 2022
Сообщения
2,604
Реакции
2,366
Репутация
96
Возраст
38
Страна
Украина
Город
Кривой Рог
Имя
Станислав
А если про бытовые задачи, то 2030 ну такое себе! Даже оригинал! Всё таки человечество изобрело TDA2050 или же LM1875, там хоть какой то запас есть по мощности.
 
Последнее редактирование модератором:

Динозавр

1 ранг
Регистрация
31 Янв 2023
Сообщения
2,949
Реакции
872
Репутация
52
Страна
Россия
Город
станица Пашковская
Имя
Александр
Предупреждений
3
Так мы узнаем критерии подлинности
В ЧиД продают UTC (Тайвань)-если не перемаркировка, можно взять за точку отсчёта.
Китайские м.б. от разных производителей, разного качества. Бывают приличные, но без защит.

для производства нужны, компоненты, технология и оборудование
Китай крупно вложился, приобрёл оборудование, получил компетенции, производит необходимые материалы.
ИМС могут быть не лицензионными, а функциональными аналогами (дженериками).
 

KSV

1 ранг
Регистрация
10 Июн 2020
Сообщения
7,000
Реакции
7,239
Репутация
257
Страна
Россия
Город
Москва
Имя
Сергей
Ну и зачем эти все потуги с замерами КНИ если и так слышно разницу.
А в чём потуга? Переделывать ничего не надо. Просто измерить и сравнить.
Мне нужен был мощный ОУ, коим должна была послужить 2030, которая пыталась раскачает выходные транзисторы на частоте 100кГц.
Есть такая партия. До 300 кГц легко выдает несколько Вт. На 350 кГц начинается спад.
Задачи сугубо технические, про музыкальные сопособности и речи не шло. Но на частоте 40+кГц эти таблетки от запора стреляли как клопы.
И правильно делали. Никто не обещал что они будут использованы не по назначению.
Ну а так как их N-ое количество осталось, куда то же их деть нужно, ну вот и пошли они для озвучивания офисной суеты.
Значит планктон по вашему - не люди?
Не факт, это как лоттерея, кому машина, а кому пиздюли от жены за купленный билет.
Не надо нам таких жён!
А если про бытовые задачи, то 2030 ну такое себе! Даже оригинал! Всё таки человечество изобрело TDA2050 или же LM1875, там хоть какой то запас есть по мощности.
Не в мощности дело. Кстати, 100 раз писал. LM1875 (может и другие, не пробовал), явно лучше звучат в композите с ОУ, классом выше.
ИМС могут быть не лицензионными, а функциональными аналогами (дженериками).
Не путайте. Дженерики - это точно те же действующие вещества, просто не прошедшие бюрократическую процедуру и не заплатившие за получение бумажки миллионы долларов. Это не функциональный аналог, а то же самое (ну справочники поют, что они чище и только).
А среди микросхем все ОУ - функциональные аналоги. А внутри обычно разные.
Вот китайцы продают свои 358 ОУ как функциональный аналог любому ОУ. Вот только быстродействие у них, как у улитки, а вместо меандра - трапеции со ступеньками.
Вот только мы не можем увидеть что за схема собрана в кристалле, а те кто могут - тем это неинтересно.
И вдобавок когда читаешь счастливые отзывы благодарных покупателей которые по дешёвке приобрели 358 в корпусах от сверхбыстродействующих ОУ, не знаешь - смеяться или плакать.
То что не могут настоящие микросхемы продаваться в 100 раз дешевле оригинала, слышать они не хотят.
 

R2DQL

3 ранг
Регистрация
23 Ноя 2023
Сообщения
179
Реакции
123
Репутация
11
Возраст
48
Страна
rf
Город
msk
Имя
Павел
tda2030 давно не попадались от наших друзей из поднебесной. Когда были в ходу, это либо бу ориг или конченая реплика. Сейчас от них приходят только с индексом А (tda2030a).
 

Статистика форума

Темы
3,095
Сообщения
236,205
Пользователи
2,388
Новый пользователь
AlexxxV
Сверху Снизу