ВВС-2011. УМ начального уровня.

лучшими моего - сильно вряд ли.
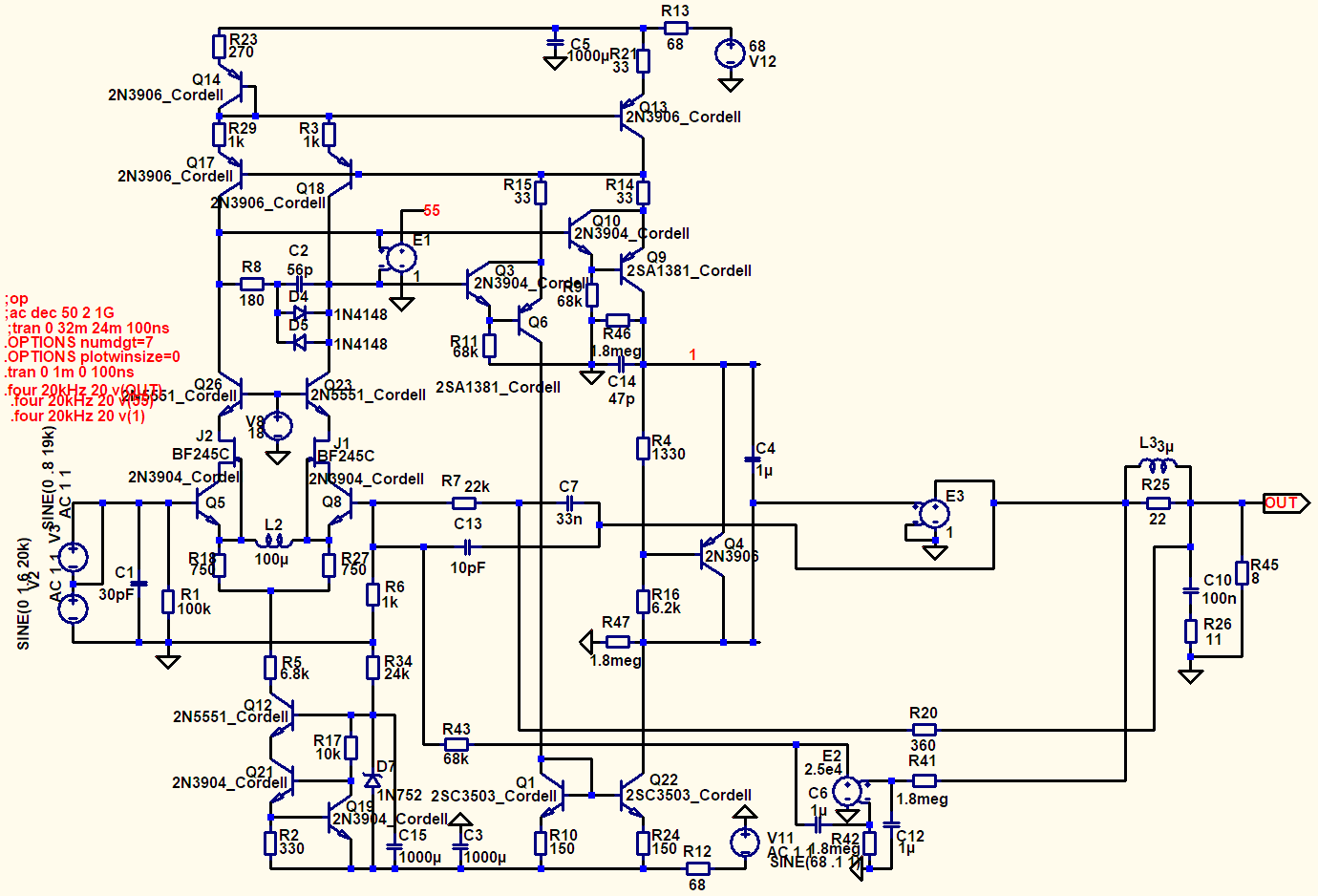
544уд2а - наше ВСЕ! А главное - по дешману и ждать не надо передачку. )
Ну, то, для подачи в УМ и ППКашку накрутить (чтоб не пукнула, как у Сухова с конскими емкостями в фильтрах, на входе) - по мне, буфера от Солнцева достаточно (ВАСО - так же перемудрил, не много)

Ты какого вероисповедания придерживаешься?
На входе УМ, на пп, дырки для подачи от крутилки, где исполнение на «реплика Альпс» (пульт а-Ля «Эпл», там и кнопка «Вкл.» есть, для меня - ленивого).
По буферу - каждый выбирает сам, где «петлевое» - спорт у схемотехников. Я, не схемотехник, даже ЛТПовер не освоил.
Мне на 2sk170 - достаточно, там лишь ТЗ «педпереть» для девиации по постоянному току и режимы по даташит (питание с 0,001 Ом - «Назара», где 10мкФ набрать из смд). Тут все на единой пп и «кассету» с Альпс на входе уся пропаять (клеммы и болты Финн32 оставить, мы штучный делаем, для себэ)

Ты какого вероисповедания придерживаешься?
На входе УМ, на пп, дырки для подачи от крутилки, где исполнение на «реплика Альпс» (пульт а-Ля «Эпл», там и кнопка «Вкл.» есть, для меня - ленивого).
По буферу - каждый выбирает сам, где «петлевое» - спорт у схемотехников. Я, не схемотехник, даже ЛТПовер не освоил.
Мне на 2sk170 - достаточно, там лишь ТЗ «педпереть» для девиации по постоянному току и режимы по даташит (питание с 0,001 Ом - «Назара», где 10мкФ набрать из смд). Тут все на единой пп и «кассету» с Альпс на входе уся пропаять (клем и болты Финн32 оставить, мы штучный делаем, для себэ)

Выхлоп ЦАП уже много напаяли (не я, я лишь заказчик), от Селфа схема (Кривоид или Лин), как ни о чем (в двух студиях был ЦАП - посредственность),.. почему? ГлубокоОСник, они все играют, примерно, одинаково. Но, то, такое Дело - слышать (слушать) надо.
 
как работает усилитель на частотах захода фазы ООС в 180 градусов и более. Но особенно - 180.
Ты до сих пор думаешь, что он будится. А если я тебе покажу, что - нет, ты охудивишься же.
Ну, пободайся с Бодє, если хочешь. Или с -1+j0 у Найквиста. Или конкретнее - чем ты будешь отличаться от приаттаченого рис.13.5.в _preved
ЗЫ. В десятый раз тебя прошу - верни прежний смершовый аватар
 

Вложения

  • ИДостал-Операционные усилители_430.jpg
    ИДостал-Операционные усилители_430.jpg
    262.1 KB · Просмотры: 89
Последнее редактирование:
Ну, пободайся с Бодє, если хочешь. Или с -1+j0 у Найквиста. Или конкретнее - чем ты будешь отличаться от приаттаченого рис.13.5.в _preved
Извини, я с коррекцией по приаттаченому рис 13.5в собрал уже усилителей штук семь. И что и что? Все работают. Мало того их уже и повторяли не в единичном количестве и тоже работают. Что я делаю не так?
А я тебе скажу, неустойчивость при переходе фазы через 180 градусов возникает только в зоне где амплитуда переходит через ноль. А на 13.5в она не переходит, там где ты неустойчивость якобы видишь.
 
Последнее редактирование:
Ну, пободайся с Бодє
Угу. Вызов принят.

В определении возбуда мало развернуть фазу на 180 градусов. А ты и не понял. Просветим тебя нащот второй части определения. Тут не Патреон, потому - даром, донатов не надо:

1759656420104.png

Действующие элементы:
Два сигнала: В5 - входной, сигнал белый,
В6 - выходной. ООС, сигнал зелёный,
и каскад сравнения Е1, жёлтый сигнал.

Смотрим фазировку сигналов, выхода каскада сравнения, и запоминаем её:

1759656545646.png

Случай низких частот, все сигналы синфазны.

1759656651604.png

Случай сдвига фазы по петле ООС на 12 мкс. Это 90 градусов 20к, типичный пример работы ОУ, у которых такие сдвиги - заположняк.

Обращаем внимание: входной и выходной сигналы всё равно синфазны. ООС работает. У тебя как, ОУ всегда работают? - вот, именно поэтому.

Слева из-за сдвига фазы ООС влез кусок петровского бусра: ничего страшного, это просто гигагерц гармоник в форме резкого, неожиданного начала периода.

1759656901759.png


Смотри внимательно: фаза зелёной ООС сдвинута на 180 градусов задержкой на 25 мкс. Сигналы входа и выхода синфазны. ООС работает.

Просто ты забыл, что, для возбуда, кроме фазы ООС 180 градусов, должно соблюдаться условие величин амплитуд. А амплитуда сигнала ООС всегда ниже амплитуды входного.

i
 

Вложения

Последнее редактирование:
У Путзейса тоже все работают.
Ну, вот и изучай, как оно работает, а то нельсона песа скоро догонишь.

Баланс фаз.
Баланс амплитуд. Вот он и не выполняется в хорошо скорректированном усилителе. Потому, собственно, сверхлинейники и возможны.

ты будешь отличаться
1759659100640.png

А чо нам терять? Не буду отличаться от Боде:

23 24 31-77R68.PNG
Спектр.png
 
Слева из-за сдвига фазы ООС влез кусок петровского бусра: ничего страшного, это просто гигагерц гармоник в форме резкого, неожиданного начала периода.
Виктор,как-то выборочно получается.В данном случае бурст не страшно,а у Петрова караул.
 
Виктор,как-то выборочно получается.В данном случае бурст не страшно,а у Петрова караул.
Ложной смысловой нагрузки, как у Петрова:

- Подаём на вход сверхлинейника 1 ГГц гармоник, и смотрите: искажения, вон какая разница в форме сигнала полосой 1 ГГц меж входом и выходом, ая-яй! - а исходный синус был чистым!

показ таких огрызков синуса не несёт. Тут он получился просто в силу сдвига фазы для наглядности. Смотри непогрызенные синусы: ООС работает со сдвигами фаз в петле 180 градусов, как Боде и хотел, как оно, по физике и выходит.
 
А ты и не понял. Просветим тебя нащот второй части определения.

Витя, я б не советовал никому, в первую очередь неулу, но в том числе и тебе, инсинуировать нащот того, что я понял и что не понял. Ибо про аттач я знал еще в 1985м, когда рихтовал Видерхольда. И отметь, это было не только до финика с нерусем и вакх-анальца, но задолго и до тебя с ВВСами, и даже на 15 лет раньше агеевского СЛА. И вот прикинь, прилепил бы я ускоряющий кондёр в УНе ВВ-89, если б чтото не понимал в петлевом на 20 кГцах. Но я также очень хорошо разбираюсь в том, что и как напридумал Путзейс со своими петлевыми. Ты похоже тоже, поэтому не буду отнимать на это время.
 
Последнее редактирование модератором:
прилепил бы я ускоряющий кондёр в УНе ВВ-89, если б чтото не понимал в петлевом на 20 кГцах.
Сплошь и рядом такие ситуации. Я спроектировал много хороших усилителей с устойчивостью по Найквисту, а досконально понял работу ООС с заходом за 180 грд только сейчас. Ты собрал ВВ-89 на компонентной погани, на которой, если бы ты понимал в глубинах ООС на 20к, не собирал бы никогда: Скб КТ503 = 50 пФ, КТ940 = 3...5 пФ. Ну, и что?
Но я также очень хорошо разбираюсь в том, что и как напридумал Путзейс со своими петлевыми.
Судя по твоему творчеству, я отбросил такую вероятность. Если бы ты понимал в этом, ты стал бы мной и не спорил.
инсинуировать нащот того, что я понял и что не понял
Нету технического разговора. Это всё чушь, весь пост: на понтах, как на шарнирах.
Значит, не понял, графикам не поверил, самому критерию возбуда:
1. Баланс фаз.
2. Баланс амплитуд
не доверяешь.

Ба. Да ты и работу моей схемы не проверил.
 
Ты платишь 1000 долларов за нахрен не нужный айфон,
Опять инсинуация. У меня отродясь не было айфона. Я юзаю ОППО А53.
Кстати, в патреоне процентов 60 материала - в бесплатном доступе.
 
Последнее редактирование модератором:
Система с положительной обратной связью будет колебаться. Если в системе с отрицательной обратной связью на какой-то частоте возникает дополнительное запаздывание по фазе на 180 градусов, то теперь кажется, что у неё положительная обратная связь. Если на этой частоте коэффициент усиления в контуре равен 1, то схема будет колебаться. (с)

А если Ку=1, благодаря коррекции, на частоте опрокидывания фазы не набирается:

1759656901759-png.153991

то усилитель с Ку=0,9, например, останется устойчив.
Белый: входной сигнал,
Зелёный - ООС с опрокинутой на 180 грд фазой,
Жёлтый - выход узла сравнения, синфазный входному сигналу.
 
Последнее редактирование:
измерить коэффициент усиления контура и фазовый сдвиг в реальных условиях эксплуатации или с помощью точного моделирования.
Моделировать нужно и нагрузку (эквивалентную схему).
 
Ты собрал ВВ-89 на компонентной погани, на которой, если бы ты понимал в глубинах ООС на 20к, не собирал бы никогда: Скб КТ503 = 50 пФ, КТ940 = 3...5 пФ. Ну, и что?
1. Я собирал ВВ-89 в 1985м, когда даже 818/19 были только у меня на военке, а все остальные клепали квазикомлементары на КТ805.
2. КТ940 появился в 90х [ http://www.155la3.ru/images2/kt940_1.jpg ], а в 80х его не было (его предшественник КТ604), да и у КТ940 не было pnp пары. Кроме того, вот цитата с хобота "
Транзисторы КТ940 пришли на смену устаревшим транзисторам КТ604. Так вот, надёжность этих КТ604 была значительно выше.
Возможно диверсия или саботаж разработчиков документации на КТ940 - эти транзисторы в подавляющем количестве шли в советские телевизоры, 7 штук в каждом УСЦТ, немного в осциллографы и усилители. Дохли массово с одним и тем же дефектом - внутренний обрыв эмиттера. " урла цитаты [ https://forum.ixbt.com/topic.cgi?id=77:15333-161 ]
3. Сегодня моя элементная база это ThermalTrak+TTA\TTC004+Muses05+OPA828+OPA192 [ https://www.*******.com/posts/spice-modeli-i-v-58962178 ] , у кого лучше ? _ne_fludi

ЗЫ. Кстати, элементная база фонокора [ https://youtu.be/WEqqLyAaHWk ] тоже опережает время = JFE2140+OPA2192+BCP53/56, нука у кого лучше ? smile_27
 
Последнее редактирование:
Ты собрал ВВ-89 на компонентной погани, на которой, если бы ты понимал в глубинах ООС на 20к, не собирал бы никогда: Скб КТ503 = 50 пФ, КТ940 = 3...5 пФ. Ну, и что?
Если бы это сказали в 89г. вот это да!
 
1. Я собирал ВВ-89 в 1985м, когда даже 818/19 были только у меня на военке, а все остальные клепали квазикомлементары на КТ805.
Я знаю. Потому я заступался за тебя перед твоим другом нерусем-200. Реально, на той элементной базе ВВ-89 имел наилучшую коррекцию из возможных, где-то на 95%, оставляя 5% на возбуды. Тогда как Видерхолд собирал усь на ВЧ-транзисторах, а коррекцию 553УД1 (мА709) взял из статьи, готовую, и подошла она в сложный усилитель, скорее, цепью совпадений и чудом Господним, нежели инженерным расчётом

Улучшить параметры схемотипа ВВ можно только через использование прогрессивной ЭБ.

Кстати, Агеев тебя гнусно обдурил, что собрал СЛА на СЧ-транзисторах. КТ818/819 в выхлопе можно использовать, только если все остальные транзисторы - ВЧ. Вообще в выхлопе фт транзистора не имеет значения. Это также обнаружилось во время работы над перетасовкой типов транзисторов в модели ВВ-89.
Пусть Хуану Пабло станет по-испански стыдно за проделки Сергея Игоревича.
ThermalTrak+TTA\TTC004+Muses05+OPA828+OPA192
Не нуждаюсь в пантовитости. Хоть на КТ315 можно сверхлинейник сделать.

1759675279058.png


Формально вы правы, Николай, что при снижении нелинейных искажений ВК допустим в два раза и общие искажения УНЧ должны снижаться при всех прочих условиях.
Ни формально, ни по сути правоты тут нету. В давние-давние времена оценивал принципиальный эффект супер-А, ААА, ЭА, ИА-режимов сравнительно с простой глубокой ООС. Сравнивался мелкоООСник с МАСТЕРОМ:

Идеальный ВК.png

Вот так заменялся ВК в МАСТЕРЕ и мелкоООСнике.

И правда в том, что искажения МАСТЕРА в 0,000.006%, на пороге разрешения симулятора, от такой замены уменьшились на одну миллионую процента, а вот мелкоООСник выиграл хорошо.

Но суть та, что одна общая ООС гораздо проще довольно геморной в наладке системы ЭА с местной ООСью, вложенной в петлю общей ООС. Выражается это в том, что МАСТЕР встал на плату ровно по модели, без никаких танцев с бубном:

Отзыв.jpg

А вот схема с ЭА бомбила усилитель нещадно:

1759678190373.png

1590521385325.png


Лучший вариант для перевода ВК в искусственный А-режим - ИМС 5022 от JVC:

1759678162082.png
VC5022 дискрет.JPG


Кстати, элементная база фонокора [ https://youtu.be/WEqqLyAaHWk ] тоже опережает время = JFE2140+OPA2192+BCP53/56, нука у кого лучше ?
Ай, не расчёсывай мне нервы. 192-я там сильно лишняя. Моделируй петлевое, поймёшь.

1759678976383.png

1759679078593.png

Вот этот срез с 700 Гц вниз - результат применения интегратора. Интегратор образует параллельную главной цепь ООС и к НЧ начинает доминировать в усилителе.

Собственно, для того он нами и предназначен. Ибо главнейшая петля ООС в корректоре - именно интеграторная, а наивысшее усиление в этой петле - с его входа.

Практически это выражается в отказе АЧХ следовать велениям РИАА на НЧ.
Интегратор - штука сильно ядовитая, видишь интегратор - сразу думай: усилитель проектировал не Жуковский и не Агеев, стало быть, с интегратором 146% что-то накосячено в стиле падения петлевого на НЧ.
 
Последнее редактирование:
У Путзейса тоже все работают. Токо недолго, пока не сгорят _scare, а потом его начинают 3.14ть.
А с этого места поподробнее... Где там у Путцейса все сгорает? Пруфами бы подкрепить не мешало, дабы уверить общественность в истинности утверждения.
Ибо про аттач я знал еще в 1985м, когда рихтовал Видерхольда. И отметь, это было не только до финика с нерусем и вакх-анальца, но задолго и до тебя с ВВСами, и даже на 15 лет раньше агеевского СЛА.
Знать о чем-то это одно, уметь применять и - другое. Раз до сих пор как лукавый от ладана шарахаетесь smile_15
По любому, моя 8я тантра, которую упорото непонимает неул, не менее важна, чем петлевое.
А в чем ваша тантра заключается? Можно сформулировать точно?
и я не верю, что у достойных аудиосхемотехников не хватает денег на патреон, который стоит как бокал пива
Довольно простецкая разводка, не находите?
Так, особливо зверніть увагу на кінцівку абазцу "WHAT IS SO BAD ABOUT CONDITIONALLY STABLE SYSTEMS?" , останні 4 речення.
Ничего страшного там не написано. Делайте нормально - будет нормально.
 
У Путзейса тоже все работают. Токо недолго, пока не сгорят _scare, а потом его начинают 3.14ть.
И в УКУ "Корвет УП-078С", и в УМ "Корвет 200УМ-088С" практически все усилительные молули (кроме регулятора тембра) показывают эпюры петлевого усиления "с заходом", однако все эти аппараты, выпускавшиеся тысячными партиями, прекрасно работают вот уже 38 (тридцать восемь, 2025-1987=38) лет. Даже в УНЧ "Корвет 100У-068С(М)" использовалась такая же коррекция.
Вероятно и в более ранних моделях "Корветов" сделано так же.

В разработках 1980-х годов уже применялся
да и у КТ940 не было pnp пары
Тоже неправда, КТ9115 применялся ещё в "Корвет 100У-068СМ".

Вот этот срез с 700 Гц вниз - результат применения интегратора. Интегратор образует параллельную главной цепь ООС и к НЧ начинает доминировать в усилителе.
...
Интегратор - штука сильно ядовитая, видишь интегратор - сразу думай: усилитель проектировал не Жуковский и не Агеев, стало быть, с интегратором 146% что-то накосячено в стиле падения петлевого на НЧ.
Не наблюдаю никакого спада петлевого усиления из-за DC-Servo в блоке А1-ФГ1/ФГ2 усилителя "Корвет 200УМ-088С", наоборот, там есть даже рост (под +250dB) на миллигерцах.
 
Не наблюдаю никакого спада петлевого усиления из-за DC-Servo в блоке А1-ФГ1/ФГ2 усилителя "Корвет 200УМ-088С", наоборот, там есть даже рост (под +250dB) на миллигерцах.
Точка съёма петлевого должна быть правее точки подключения интегратора. То есть, петля интегратора должна входить в усилитель при вычислении петлевого. Если объединить его ООС с общей ООСью, ничего не заметишь, просто одна ООС заменяет к НЧ другую. Но тогда смотри эффекты интегратора в АС-анализе по величине тока в петле общей ООС.
 
Хммммм....

По схеме А1-ФГ1/ФГ2 получается, что и DC-Servo, и делитель ООС подключены параллельно, - к выходу усилителя.
Или речь о том, где находятся тиановские пробники Vi и Ii, - между выходом УНЧ и входами делителя и DC-Servo?
Сейчас вижу это:
1759691816200.png

Попробую вход DC-Servo оставить на выходе УНЧ, а пробники поместить перед делителем ООС.
BRB...

PS
Перенёс пробники, ерунда получается:
1759692128932.png

Дело в том, что в этом аппарате DC-Servo не только за нулём на выходе следит, оно ещё и питание входного ОУ в такт с сигналом смещает (следящее питание обеспечивает), устраняя синфазные напряжения на входах.

PPS
О! Теперь - вижу, о чём речь:
1759692577255.png
Это резистору на входе интегратора добавил в номинал свойство AC=9T.
Забавно. Учту.
:)

PPPS
Это я оставил AC=9T, но вернул пробники к самому выходу, так, что и делитель, и вход DC-Servo отделены от выхода УНЧ пробниками:
1759692823682.png

И какая же из четырёх картинок правильная? :)
 
Последнее редактирование:
Это - девять тераом, но только во время работы директивы .ac, по постоянному току (для директивы .tran и прочих - не малосигнальных) сопротивление резистора (или ёмкости конденсатора, индуктивность катушки) остаются прежними.

R18:
1759695449322.png

Дык, с картинками-то что?

Вторая - точно врёт. Какая достоверна, - первая, третья или четвёртая?
 
Последнее редактирование:
К первой эпюре П.У. (R18 == 9,1Meg, DC-Servo и ООС (R7+С12||R19) оба за пробниками относительно выхода УНЧ):
1759748791668.png

Ко второй (R18 == 9,1Meg подключен к выходу УНЧ, а ООС за пробниками):
1759748963692.png

К третьей (R18 == 9,1Meg AC=9T подключен к выходу УНЧ, а ООС за пробниками):
1759749035614.png

К четвёртой (R18 == 9,1Meg AC=9T, DC-Servo и ООС оба за пробниками):
1759749109944.png

Я склонен верить первой.
 
Последнее редактирование:
Дык, как ты, на АС изменив ТАУ в 10 раз, что-то хочешь увидеть?
Я тоже за вторую.
 
Дык, как ты, на АС изменив ТАУ в 10 раз, что-то хочешь увидеть?
С помощью AC=9T, как я понимаю, DC-Servo исключается из анализа.
Я тоже за вторую.
За какую?! Я-то - за первую, ибо она снята при пробниках, подающих воздействие в обе системы, - и в ООС, и в DC-Servo. Следующий мой выбор - третья эпюра.
Вторая исключается АБСОЛЮТНО, так как при ней должен быть спад на НЧ, который не наблюдается с замкнутой петлёй ООС.

Кстати, если сдвинуть постоянные времени DC-Servo так, чтобы излом ЛАХ П.У. попал на измеримые с помощью генератора частоты, - можно выяснить, какая эпюра реализуется на самом деле. Приедут печатные платы, - попробую при наладке "ультимативно" доработанной схемы А1-ФГ1/ФГ2.
 
Тогда вставь его меж выходом интегратора и УМ: .степ лист: 1 Ом - 10Т.
Нельзя там ничего на выходе интегратора делать, - он, повторяю, не только поддержанием нуля на выходе управляет. Он обеспечивает следящее - "летающее" - питание входного ОУ.

PS
Обязательность ущерба для П.У. со стороны DC-Servo мне совсем не очевидна.
 
Последнее редактирование:

Статистика форума

Темы
3,334
Сообщения
268,219
Пользователи
2,564
Новый пользователь
HOlg
Назад
Сверху Снизу