Звуковая схемотехника 2024

Алекс2

2 ранг
Регистрация
3 Авг 2024
Сообщения
406
Реакции
45
Репутация
8
Предупреждений
5
Резюме-в капе плохой магнитопровод.
Все остальное на хорошо.
Лтспайс-ни одного плюса, магнитопровод я не использую.

Клевета. Пара кликов. Copy-paste в закладку Models.
в папке LIBRARY лежит nom.lib в нем список библиотек - раз в жизни можно и руками поправить, я лишнее коментил - ; точка с запятой, нужное добавил

вот вотю в капе даже резисторы какими то катушками выглядят.
Кроме того, известно что ЛТС лучшеина возбулы реагирует. КАП запросто возбуд пропускает.
примеры можно?
там есть возможность менять параметры моделирования. а мин степ вообще маст хев выставить
 

Vik

2 ранг
Регистрация
21 Авг 2020
Сообщения
751
Реакции
427
Репутация
36
Имя
Виктор
в папке LIBRARY лежит nom.lib в нем список библиотек.
Я в курсе, как подключаются библиотеки. А для пары транзисторов вполне достаточно закладки models.

но вот лично вы...я бы не хотел что бы вы прикасались к этой схеме
Если вы заметили, ваши экзерсисы здесь я уже давно завязал комментировать.
 

NEULO

1 ранг
Регистрация
14 Июл 2019
Сообщения
3,813
Реакции
1,938
Репутация
93
Возраст
52
Страна
Россия
Город
Одинцово
Предупреждений
4
Эту коррекцию я взял от Шушурина.
не помню чтоб Шушурин ставил 30000мкФ в то место. :unsure: но вообще ход довольно очевидный.
Я тренировался в железе, а вы в симе.
А теперь ходите и учите всех, как правильно жить.
Смищно...
от сказанной дурости ты вряд ли умнее станешь. Чего ты там в железе тренировался? Может и замерчики какие есть? Нету? А у меня почему то есть, странно выходит, я в железе не тренировался а замеры с железа- есть, а ты тренировался- а у тебя нет нихрена. Как же так вышло? _hm_
Но ты всегда вырываешь из контекста самый слабый момент и манкируешь этим.
разумеется. если самый слабый момент снижает усиление на 30дБ то наверное имеет смысл его "починить" в этом и есть суть "искусства схемотехники" видеть самые слабые места, и извлекать из них выгоду.
Когда ты решил применить спецназ в виде дифкаскада- я могу этот ход только одобрить. Осталось дифкаскаду продумать эмиттерные ГСТ. И коррекцию допилить, впрочем коррекцию я где то уже допилил, это несложно, научишься петлевое глядеть- тоже и тебе будет несложно.
 

Хуан Пабло

2 ранг
Регистрация
20 Янв 2024
Сообщения
345
Реакции
950
Репутация
34
есть еще simеtrix- удобная и меандр, которые в капе не сходятся легко отрабатывает
А тина про может символьную формулу RC цепи почти любой сложности выписать, что в купе с maple ом позволяет дикие коррекции рассчитывать.
Символьные формулы хороши с теоретической точки зрения, когда нужно диссертацию написать или что-то вывести. Для реальных схем они не особенно нужны. Все равно коррекцию настраивать по месту нужно: сначала в симуляторе, потом в железе.
Дикие коррекции понятие растяжимое. Многим дикими кажется все, что сложнее миллеровской коррекции, но на них конечно ориентироваться не стоит.
Как получить петлевое и фазу для такой схемы, имеется в виду для оос, которые образуют два плеча?
1723303761260.png

Вход заземли, вставь пробник петлевого в разрыв цепи, помеченной желтой меткой и смотри. Почему вдруг сложность возникла?
 

NEULO

1 ранг
Регистрация
14 Июл 2019
Сообщения
3,813
Реакции
1,938
Репутация
93
Возраст
52
Страна
Россия
Город
Одинцово
Предупреждений
4
По правде

да как-то слишком хорошие параметры получаются
транзиент включи посмотри токи.

ну, доля правды есть - все симулировали годами tda2030 и lm1875, композиты ваяли, а никто не обратил внимание, что в тех моделях фаза совершенно не соответсствовала даташиту - в модели 100 а в даташите 180 - такого порядка расхождение, то есть совершенно.
Так что я незнаю, что они симулировали в итоге.
Ну, то есть десятилетиями эти схемы симулировали и паяли.
Это вот то что там не совпадает. Я слышу уже давно. Что можно ответить на такие слова? Сдуру можно и *** сломать.
Наверное симулятор не в состоянии просчитать криворукость паяльщика, неисправные элементы или разброс транзисторов, например.
Просто надо уметь работать с моделями и с железом. А не трындеть "не совпадает" или вот "надо сравнить". Это всё бесполезная трата времени.
У меня чёт всё совпало. И усилитель на который Василич бедный так усирался я слушаю прямо сейчас. Совпало, странно? 92дБ усиляжа петлевого. Навесом. И работает. ЧЯДН?
IMG_20240810_190659.jpg
вот он на полочке в стальном корпусе с решеткой.

все симулировали годами tda2030 и lm1875
Не знаю. дурацкий "Лимит" вон работает. Правда финик говорит что 2030 туда лучше не сувать, но не потому что не совпадает, а потому что современные 2030 полный шлак.
 

NEULO

1 ранг
Регистрация
14 Июл 2019
Сообщения
3,813
Реакции
1,938
Репутация
93
Возраст
52
Страна
Россия
Город
Одинцово
Предупреждений
4
я просто забыл поставить букву u, позже исправил ошибку
33нФ там слишком дохрена, поставь 1000пФ, она же 1нФ она же 0.001мкФ. В Шушурине оно стоит из за того что транзисторы НЧ в УН. У тебя то нормальные ВЧ.
К симу теперь доберусь только понедельник вечером, попробую сам поглядеть петлевое, по твоей ссылке.
если что пеши- помогу. Хотя я там всё расписал прям.. Мне бы кто так расписал в своё время.)
вместо резистора на 3,9 ком что на схеме.
это я для упрощения тыкнул, особо ни на что не влияет. Мне кажется и ГСТ мало что даст. А вот коррекцию настрой как я там кидал модель то.. вчерась вроде.
Ну глянь внимательно. Кое что я выкинул, кое что изменил, кое что добавил. И будет у тебя если и не сверх, то линейник- точно.
 

СМЕРШ

2 ранг
Регистрация
30 Янв 2024
Сообщения
1,514
Реакции
1,441
Репутация
56
Страна
Poland
Город
Stargard
Предупреждений
13
1723315384842.png

Nein!
1723315429055.png

Хир!

да как-то слишком хорошие параметры получаются
МАСТЕР.jpg

А Платошкин, который первый собирал и мерил МАСТЕР, писал мне, что модель проигрывает железу: в железе цифры круче, чем в модели.
Кому из вас верить: тебе, который сверхлинейников не собирал, или Платошкину с его умением мерить запороговые уровни искажений?
 

Алекс2

2 ранг
Регистрация
3 Авг 2024
Сообщения
406
Реакции
45
Репутация
8
Предупреждений
5
Посмотреть вложение 106911
А Платошкин, который первый собирал и мерил МАСТЕР, писал мне, что модель проигрывает железу: в железе цифры круче, чем в модели.
Кому из вас верить: тебе, который сверхлинейников не собирал, или Платошкину с его умением мерить запороговые уровни искажений?
там 0.005% у выходной тройки

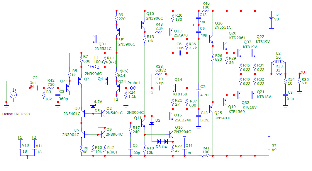
1723325051388.png

А такой прием из селфа, практически кто-то использовал?
схема просто для демонстрации идеи - ВЧ канал только на мегагерца АЧХ выравнивает

1723325696206.png

выходной каскад кенвуда 70-х
транзисторы не запираются в шиклаи

1723325922001.png

антизапирающая тарнзисторы схема техникс

схема
kenwood-jpg.106889

вот подбором резисторов при токе 100ма 0.005% искажений можно получить
 

СМЕРШ

2 ранг
Регистрация
30 Янв 2024
Сообщения
1,514
Реакции
1,441
Репутация
56
Страна
Poland
Город
Stargard
Предупреждений
13

СМЕРШ

2 ранг
Регистрация
30 Янв 2024
Сообщения
1,514
Реакции
1,441
Репутация
56
Страна
Poland
Город
Stargard
Предупреждений
13
подбором резисторов при токе 100ма 0.005% искажений можно получить
Вот тройка Локанти:

1723326210527.png


Без подбора чего-либо получается от 0,01%.

Чем она хороша?
Не содержит узкополосных каскадов с ОЭ, увязанных петлёй ООС и неустойчивых в этой петле без особой коррекции:

1723326976579.png
1723326990574.png


Из-за неустранимого возбуда (что видно по отсутствию коррекции в ВК) такого, модного в то время, Шиклаи-ВК хороший человек Лихницкий был вынужден установить выводящий ВК из петли общей ООС конденсатор коррекции С5 с совершенно убойной ёмкостью 3300 пФ:

1723327205742.png
 

Алексей1

2 ранг
Регистрация
20 Дек 2022
Сообщения
964
Реакции
713
Репутация
40
Предупреждений
12

СМЕРШ

2 ранг
Регистрация
30 Янв 2024
Сообщения
1,514
Реакции
1,441
Репутация
56
Страна
Poland
Город
Stargard
Предупреждений
13

СМЕРШ

2 ранг
Регистрация
30 Янв 2024
Сообщения
1,514
Реакции
1,441
Репутация
56
Страна
Poland
Город
Stargard
Предупреждений
13

Динозавр

1 ранг
Регистрация
31 Янв 2023
Сообщения
2,949
Реакции
872
Репутация
52
Страна
Россия
Город
станица Пашковская
Имя
Александр
Предупреждений
3
Последнее редактирование:

СМЕРШ

2 ранг
Регистрация
30 Янв 2024
Сообщения
1,514
Реакции
1,441
Репутация
56
Страна
Poland
Город
Stargard
Предупреждений
13
А такой прием из селфа, практически кто-то использовал?
Чтобы правильно пользоваться наработками Селфа, надо всего лишь знать, что это - схемотехнический болван. Тогда так: берём из него сырьё - как работают каскады, которых он так и не сумел соединить во что-то путное. Схемотехнических решений не трогаем: как обычно, Селф линеаризует самый линейный каскад в УМ, потому, что линеаризовать в сотни раз более искажающие УН ему не по зубам.

У меня была гауссовка в "S.T.A.L.K.E.R.". Лупила - будь здоров.
 

СМЕРШ

2 ранг
Регистрация
30 Янв 2024
Сообщения
1,514
Реакции
1,441
Репутация
56
Страна
Poland
Город
Stargard
Предупреждений
13
линеаризируй выходной каскад для мнимально допустимых бета.
Никак не пойму: нелинейность БТ проявляется в нелинейном приращении выходного тока прибора при линейном - входного напряжения.
Для БТ выглядит это так: на каждые 25 мВ изменения входного напряжения ток меняется в до 10 раз.

Понимаешь? Безразмерные относительные разы в ответ на конкретные абсолютные милливольты.

Например, чтобы ток изменился в 1000 раз - а это режим работы транзистора в ВК - входное Убэ надо изменить на 75 мВ. Ну, плюс-минус, там - зависимость посложнее.

Пожалуйста, покажи мне, где ты тут видишь влияние беты?
Оч.интересно.
Вот прямо пальцем ткни: да вот же она, бета!
+++

Конечно же, искажения УМ от беты транзисторов ВК меняются.
Только механизм их не настолько прямолинейный, как можно подумать.

Что происходит с токами УН, если бета ВК упадёт до 1?
УН придётся выдать выходной ток самому.
Это означает изменение его тока от типичных нескольких миллиампер до нескольких ампер.

Несколько ампер делить на несколько миллиампер равно 1000 раз. Для изменения тока в 1000 раз надо изменить Убэ транзистора УН на 75 мВ.
И вот эти-то входные милливольты и являются причиной искажений.

Но не ВК, там местная ООС 100%, а безООСного УН.

Шкритек-1.png
 

СМЕРШ

2 ранг
Регистрация
30 Янв 2024
Сообщения
1,514
Реакции
1,441
Репутация
56
Страна
Poland
Город
Stargard
Предупреждений
13
возрастут искажения драйвера и упадет усиление
Усилени я бывает два: по току и по напряжению. По току мы уже уменьшили, знач, упало-то усиление по напряжению? А что его обеспечивало? - каскад УН.

Так и бывает, когда ты транзисторам буферного каскада присваиваешь бету 1. А я тебе что говорил? Не ВК искажает.

Глубина ООС - функция усиления по напряжению, а оно обеспечивается УН, не ВК.
глубина оос у тебя упала
Специально проверил: стоит торчком.
 

СМЕРШ

2 ранг
Регистрация
30 Янв 2024
Сообщения
1,514
Реакции
1,441
Репутация
56
Страна
Poland
Город
Stargard
Предупреждений
13

СМЕРШ

2 ранг
Регистрация
30 Янв 2024
Сообщения
1,514
Реакции
1,441
Репутация
56
Страна
Poland
Город
Stargard
Предупреждений
13
Смотри-я ставлю в симуляторе минимальные беты, и искажения у локанти при выходном сопротивлении УН 10к стают порядка 0.1-0.2% в зависимости от моделей транзисторов.
Это потому, что ты меряешь неправильно.
 

STTL

2 ранг
Регистрация
12 Дек 2022
Сообщения
911
Реакции
56
Репутация
16
Страна
Россия
Но не ВК, там местная ООС 100%,
Мне думается,местная оос (эмиттерные резисторы), не убирает искажения каскада, но лишь стабилизирует ток покоя и немного линеаризует его.
Эффективно убирает искажения только та ООС, где исходный сигнал (вход) сравнивается с ООСным, то есть -чистый инвертор. Обязательно нужен исходный эталон,и точка сравнения. Только тогда, оос будет работать корректно.
Ну...это только мое понимание.
 
Последнее редактирование:

Алекс2

2 ранг
Регистрация
3 Авг 2024
Сообщения
406
Реакции
45
Репутация
8
Предупреждений
5
Я заявляю только то, что вижу в модели,
а параметры модели хуже параметров железного УМ:

Посмотреть вложение 107003
Модель проигрывает железяке - это и значит, что параметры железяки выше смоделированных.

Впрочем, ты можешь считать модели на бомажке, тогда параметры железяки точно будут худшими расчётных, и ты станешь прав.
у тебя принципиальный недостаток-ты берешь оптимальный случай, и на основе этого все проектируешь.
А это неправильно, надо брать худший случай, и проектировать так, чтобы в этом случае параметры соответствовали.
 

СМЕРШ

2 ранг
Регистрация
30 Янв 2024
Сообщения
1,514
Реакции
1,441
Репутация
56
Страна
Poland
Город
Stargard
Предупреждений
13
местная оос (эмиттерные резисторы)
Нет. Местная ООС там - не на резисторах 0,1...0,47 Ом, а на динамике - 4 Ома и более.

надо брать худший случай
Да, бери худший. Я проектирую так, чтобы все худшие случаи достались другим: Селфу, Корделлу и тебе.
 

vostok

3 ранг
Регистрация
24 Фев 2023
Сообщения
184
Реакции
148
Репутация
15
Страна
Россия
Город
Хабаровск
Имя
Андрей
Предупреждений
1
у тебя принципиальный недостаток-ты берешь оптимальный случай, и на основе этого все проектируешь.
А это неправильно, надо брать худший случай, и проектировать так, чтобы в этом случае параметры соответствовали.
Это в случае выпуска массовой техники, а нам это зачем, отобрать транзисторы по параметрам
 

NEULO

1 ранг
Регистрация
14 Июл 2019
Сообщения
3,813
Реакции
1,938
Репутация
93
Возраст
52
Страна
Россия
Город
Одинцово
Предупреждений
4
нет у меня понятия и вкуса красоты графики.
причём тут красота? Это же по женски ты говорил тут вчерась? Так вот, по женски не по женски, с хорошо начерченной моделью работать- удобно, а с начерченной через задницу- нет.
Что за модель?....не увидел пока что...
может и не смотрел?
 

Вложения

  • Гачык_N.asc
    13.6 KB · Просмотры: 44

СМЕРШ

2 ранг
Регистрация
30 Янв 2024
Сообщения
1,514
Реакции
1,441
Репутация
56
Страна
Poland
Город
Stargard
Предупреждений
13
Это в случае выпуска массовой техники, а нам это зачем, отобрать транзисторы по параметрам
Вообще, хватает самых основных величин и соотношений:
входит ли бета в диапазон допустимых значений для данного типа транзисторов?
Не пробит ли транзистор: каково его UкэR?
Можно проверить Скб, входит ли и оно в пределы допустимых значений.

Остальное не действует трагически на воплощение расчётов.
 

NEULO

1 ранг
Регистрация
14 Июл 2019
Сообщения
3,813
Реакции
1,938
Репутация
93
Возраст
52
Страна
Россия
Город
Одинцово
Предупреждений
4
Я слышал рассуждения, что проблема с глубокой оос в том. что артефакты сигнала с нагрузки могут проникать в тракт сигнала и для этого надо усилители проверять методом подачи сигнала на выход.
кто нибудь что-то слышал о подобном?
обсуждали некоторое время назад. правда оказалось кое что занятное.
эти артифаки не могут обладать большим размахом, индуктивность динамиков не особо велика. затем им нужно: преодолеть выходное сопротивление усилителя которое их шунтирует, доли ома , затем чтобы попасть на вход " поделиться" на делителе оос. то что доедет на вход измерениям не поддаётся. единственное место где эти архифаки могут выделиться- провода от усилка к ас. стало быть надо компенсатор ставить.
 

Статистика форума

Темы
3,095
Сообщения
236,008
Пользователи
2,387
Новый пользователь
Тула
Сверху Снизу