Схемотехника усилителей 2021

STTL

2 ранг
Регистрация
12 Дек 2022
Сообщения
913
Реакции
56
Репутация
16
Страна
Россия
Слухати будемо "плечі" чи "зшитий" звук ?
Як Ви плануєте забезпечити однаковість підсилення в "плечах" ?
Вы просто не понимаете работу усилителя, отсюда и такие вопросы.
Это всё прекрасно работает, и отстраивается
Отстраивать конечно несколько дольше, ибо придется каждое плечо, а не только ток покоя и ноль, но оно того стоит.
Усилитель - это машина, то бишь, техническое устройство для преобразования одного типа энергии в другой. Каким образом вы трактуете появление в машине некого Бога в виде прекрасного звука, если учесть, что машина эта, мягко говоря, нимерседес?
Я не говорю что в безООСнике божественный звук, просто он максимально открытый по динамике, его ничто не сдерживает, никакие ООС, и это просто слышно
Но в нём конечно прилично "наждака" / шершавости.
Поэтому надо искать компромисс, между максимальной изначальной динамикой и гладкостью звука присущую хорошим ООСникам
 

Святослав_

1 ранг
Регистрация
10 Июн 2021
Сообщения
7,386
Реакции
3,809
Репутация
167
Страна
Україна
Город
Бердянськ
Предупреждений
1
К недостаткам следует отнести: отсутствие статистической обработки ВАХ транзисторов. По одному конкретному транзистору делаты выводы о всём типе триодов не феншуй. Не указано расхождение аппроксимации с реальной ВАХ. Сколько оно: 0,1; 1; 5%? На сколько можно доверять результатам графиков в последнем случае?
Пусть даже по одному, исследование в первом приближении, но четко видна тенденция.
Поэтому всеми руками и ногами за тщательный индивидуальный подбор транзисторов, особенно в ВК.
В своем время, давно, не поленился перемерять зависимость беты от тока коллектора у нескольких десятков КТ903Б. Которые привлекли своими высокими частотными свойствами, и пригодностью в качестве выходных для среднемощных усилителей. Так находил там как исключительно линиейные, так и достаточно нелинейные. С горбами беты на разных токах. С очень ранним, и очень поздним обвалом зависимости беты от тока. С разным наклоном этого обвала. Подобрались и отличнейшие пары. В то время были в ходу схемы усилителей на них.
Ныне это не менее актуально. Неизвестно, что за транзистор - нормальный, или китайская халтура. В какой степени халтура. Да и партия от партии, производитель от производителя, кто там знает, что в реальности.
Токи покоя получились большие в вариантах с параллельными триодами.
Хоть у них и три вывода, но усе же в статье описаны одни типичные "пентоды". Из относительно доступных "триодов", которые можно ставить на выход усилителя без согласующего трансформатора, остались разве что КП802.
 
Последнее редактирование:
Регистрация
3 Мар 2023
Сообщения
1,045
Реакции
358
Репутация
31
Страна
Россия
Город
Ярославль
Имя
Олег
В соседней ветке выложена схема Ультралинейный УНЧ повышенной мощности Sokol-3P.
Проверим на каком основании автор назвал его «ультралинейным».
Некорректно делаете проверку. В этой схеме входной буфер и ИТУН на ОУ находятся вне контура ООС. Для проверки надо выкинуть всё что левее конденсатора С5 вместе с самим конденсатором, входной сигнал подавать прямо в базы транзисторов Q5, Q6 не от источника ЭДС, а от источника тока амплитудой 1 мА.
 

СМЕРШ

2 ранг
Регистрация
30 Янв 2024
Сообщения
1,514
Реакции
1,441
Репутация
56
Страна
Poland
Город
Stargard
Предупреждений
13
Як Ви плануєте забезпечити однаковість підсилення в "плечах" ?
С вашего безусловного одобрения мы проиллюстрируем ваше, безусловно, истинное мнение:

1706614488261.png

Вот у нас есть Апекс. Выходной каскад - двухтактный, с параллельником, тоись - со сшивкой, неодинаковым усилением плеч и тагдалие. Люди изощрялись, как могли и более того.

И сравним его с всеми любимой и уважаемой однотактной версией:

1706615473874.png


Тут плохое р-п-р-плечо заменено генератором тока 10 А, что больше 8 А, потребляемых нагрузкой в максимуме.

1 вариант.gif


Сняв спектры интермодов с выхода (ниже) и со входа ВК (выше) первого, двухтактного, варианта, мы видим, как поганенькая слабенькая ООС справляется с искажениями навороченного ВК и понимаем, что авторы уся о симуляторах представление имели самое первобытное.


2 вариант.gif


И тут вот спектр хорошего, однотактного, варианта ВК как-то где-то слабовато согласуется с рассуждениями про сшивки. Он же работает в линейном классе А, но искажений вносит больше, чем АВ. Чего оно так?

2.PNG


Из сравнения искажений АВ-ВК: 1к на уровне -40 дБ, и


4.PNG



А-ВК, 1к интермода на уровне -30 дБ,

мы можем сделать вывод, что все сторонники А-ВК докладывают уважаемому форумскому сообществу сведения, на реальное положение дел нисколько не опирающиеся.

То есть, самозабвенно врут, точнее, как сказал бы витамир - пiдло брешуть.
 

СМЕРШ

2 ранг
Регистрация
30 Янв 2024
Сообщения
1,514
Реакции
1,441
Репутация
56
Страна
Poland
Город
Stargard
Предупреждений
13

АВК

2 ранг
Регистрация
13 Ноя 2023
Сообщения
827
Реакции
63
Репутация
11
Возраст
67
Город
культурная столица Поволжья
Имя
дядя АЛЕКС
Какое отношение имеет этот график вот к такой схеме?
Посмотреть вложение 85050
Второе плечо - зеркально идентично.
а динамик ПРИрисован НЕПРАВИЛЬНО.
Зачем так калечить хороший замысел.
Вот есть вход ''двуплечный'' и выход ДОЛЖЕН быть тоже 2х плечным.
Ну зачем динамик на массу ?
Меж собой его надо!!! С эмитерных повторителей
 

СМЕРШ

2 ранг
Регистрация
30 Янв 2024
Сообщения
1,514
Реакции
1,441
Репутация
56
Страна
Poland
Город
Stargard
Предупреждений
13
надо искать компромисс, между максимальной изначальной динамикой и гладкостью звука
Хорошо. Это конструктивно. Как его искать? Куды бечь, что делать?
 

СМЕРШ

2 ранг
Регистрация
30 Янв 2024
Сообщения
1,514
Реакции
1,441
Репутация
56
Страна
Poland
Город
Stargard
Предупреждений
13
Однотакты могут звучать лучше потому, что у них принципиально нет перегибов амплитудной характеристики вблизи нуля.
Прекрасно понимаете суть явлений. С вашей точки зрения, какие перегибы привели к вот таким результатам работы ВК в классе А: https://ldsound.club/threads/sxemotexnika-usilitelej-2021.730/post-259760 ?
 

Petr-51

2 ранг
Регистрация
29 Дек 2023
Сообщения
625
Реакции
-66
Репутация
11
Страна
Беларусь
Город
Могилев
Имя
Александр
Предупреждений
1
Для большей наглядности я взял сигнал с 2 раза большей скоростью нарастания (900 мВ за 4,5 мкс) т. е. 0,2 В/мкс.

Как показал тест от добавленных коротких фрагментов сигнала на выходе Ультралинейного усилителя Sokol-3 не осталось и следа.

Именно это я и имею в виду когда говорю о потере микродинамики усилителями с большим временем прохождения сигнала со входа усилителя до нагрузки. А за это отвечает такой параметр как ГВЗ.

Например ГВЗ 100 нс соответствует полоса пропускания 1,6 МГц. И неважно что усилитель не способен усиливать сигнал такой частоты в «полный рост» также как и 20 кГц вплоть до клипирования. Важно чтобы сигнал этой частоты амплитудой хотя бы 0,1 от максимальной усиливался с Ку мало отличающимся от Ку в звуковом диапазоне.

В качестве примера посмотрим работу усилителя Батя (гитарного усилителя как здесь его назвали) на частоте 1 МГц. Как видим он четко реагирует на сигнал такой частоты и выдает его на выходе с тем же коэффициентом усиления что и сигналы звуковой частоты. Такой усилитель без труда передаст и мелкие детали микродинамики.
 

Вложения

  • R1972-06M_1MHz.png
    R1972-06M_1MHz.png
    71.9 KB · Просмотры: 91
  • бурст 10 кГц_SR-начало бурста.png
    бурст 10 кГц_SR-начало бурста.png
    79 KB · Просмотры: 79

СМЕРШ

2 ранг
Регистрация
30 Янв 2024
Сообщения
1,514
Реакции
1,441
Репутация
56
Страна
Poland
Город
Stargard
Предупреждений
13
Значит, так и запишем - говносхемы в классе А не работают.
Это было бы просто, потому - неправильно. Правильнее было бы понять принцип, из-за которого они абсолютно никак, нигде и никогда не могут конкурировать с ВК в АВ, кроме как в сфере отопления жилья на Крайнем Севере.

Нужно жёсткое понимание принципа, дальше оно наладится.
 

СМЕРШ

2 ранг
Регистрация
30 Янв 2024
Сообщения
1,514
Реакции
1,441
Репутация
56
Страна
Poland
Город
Stargard
Предупреждений
13
Важно чтобы сигнал этой частоты амплитудой хотя бы 0,1 от максимальной усиливался с Ку мало отличающимся от Ку в звуковом диапазоне.
А зачем вам слушать 1,6 МГц? Что вы там хотите выслушать, а мы не можем? Я бы вот тоже хотел послушать то, что и вы, но ограничен несовершенством органов слуха...
 

Petr-51

2 ранг
Регистрация
29 Дек 2023
Сообщения
625
Реакции
-66
Репутация
11
Страна
Беларусь
Город
Могилев
Имя
Александр
Предупреждений
1
Некорректно делаете проверку. В этой схеме входной буфер и ИТУН на ОУ находятся вне контура ООС. Для проверки надо выкинуть всё что левее конденсатора С5 вместе с самим конденсатором, входной сигнал подавать прямо в базы транзисторов Q5, Q6 не от источника ЭДС, а от источника тока амплитудой 1 мА.
и слушать так будете как предлагаете измерять? т.е. купите у автора усилитель и покоцаете его чтобы он звучал...
 

СМЕРШ

2 ранг
Регистрация
30 Янв 2024
Сообщения
1,514
Реакции
1,441
Репутация
56
Страна
Poland
Город
Stargard
Предупреждений
13

Святослав_

1 ранг
Регистрация
10 Июн 2021
Сообщения
7,386
Реакции
3,809
Репутация
167
Страна
Україна
Город
Бердянськ
Предупреждений
1
Ведомо ли вам, что модель и реальность это совсем разные вещи?
 

Святослав_

1 ранг
Регистрация
10 Июн 2021
Сообщения
7,386
Реакции
3,809
Репутация
167
Страна
Україна
Город
Бердянськ
Предупреждений
1
То есть: чтобы сделать безООСный однотактник, надо перелопатить гору транзисторов.
Не обязательно гору. Для того, чтобы отобрать три четверки для безоосного двухтактника, пришлось перемерять 17 транзисторов. Это свежий пример.
 

СМЕРШ

2 ранг
Регистрация
30 Янв 2024
Сообщения
1,514
Реакции
1,441
Репутация
56
Страна
Poland
Город
Stargard
Предупреждений
13
Картинки будете слушать вместо циферок нулей? Один эрзац вместо другого?
Позвольте, но вот эти все маршрутки, легковушки, даже эропланы, на которых вы летаете, когда-то были кучкой циферок на бомажке, ну, или ячейках памяти компов. Чем этот цифровой исток мешает вам кататься и летать на изготовленных по расчётам машинах? Чем нерасчётность телеги помогла бы вам ощутить радость путешествия по нерасчётным раздолбанным дорогам? Вы сами-то идёте в маркет, рассчитывая маршрут на минимизацию времени, или идёте в обратную сторону от магазина, надеясь на авось и шарообразность планеты?
 
Последнее редактирование:

СМЕРШ

2 ранг
Регистрация
30 Янв 2024
Сообщения
1,514
Реакции
1,441
Репутация
56
Страна
Poland
Город
Stargard
Предупреждений
13
Для того, чтобы отобрать три четверки для безоосного двухтактника, пришлось перемерять 17 транзисторов.
И за это вы получили кучу искажений. Зачем так сложно их достигать? Есть более простые методы. Вот, граммофон, например.
 
Регистрация
3 Мар 2023
Сообщения
1,045
Реакции
358
Репутация
31
Страна
Россия
Город
Ярославль
Имя
Олег
и слушать так будете как предлагаете измерять? т.е. купите у автора усилитель и покоцаете его чтобы он звучал...
Слушать надо всё в сборе. А измерения проводите неправильно, соответственно и выводы неверные.
 

СМЕРШ

2 ранг
Регистрация
30 Янв 2024
Сообщения
1,514
Реакции
1,441
Репутация
56
Страна
Poland
Город
Stargard
Предупреждений
13
Ведомо ли вам, что модель и реальность это совсем разные вещи?
Если вы обратите внутрь себя свой взор, вы обнаружите просто бездну моделей окружающей реальност, населяющих её существ, ваших действий, а также то, что живёте по этим моделям всю сознательную жизнь. И что?
 

СМЕРШ

2 ранг
Регистрация
30 Янв 2024
Сообщения
1,514
Реакции
1,441
Репутация
56
Страна
Poland
Город
Stargard
Предупреждений
13
Такой усилитель без труда передаст и мелкие детали микродинамики.
Далеко не факт. Из того простого заключения, что этот древний усилитель вносит кучу интермод, следует не менее примитивный и очень удобопонимаемый вывод, что интермоды эти, имея уровень много выше шумового, заглушат любую полезную микродинамику, которая и ползает по шумовой полке. Эту микродинамику не спасёт даже то, что её задавят интермодами очень скоро, с очень малой задержкой искажённого сигнал. Скорость появления на выходе сигнала с перемолотой интермодами микродинамикой, увы, будет уже всем индифферентна.
 
Регистрация
17 Июл 2022
Сообщения
3,250
Реакции
682
Репутация
59
Страна
Россия
Город
Санкт-Петербург
Предупреждений
1
железный логический вывод - модели транзисторов, которые используются в симульках, можете выбросить в мусорку.
В реальности параметры усилителя могут очень сильно отличаться от модели.
Поэтому и параллелят транзисторы выходного каскада, - по ~4~9 штук применяют.
Это не только распределяет между ними рассеиваемую мощность, это ещё и усредняет разброс параметров.
 

СМЕРШ

2 ранг
Регистрация
30 Янв 2024
Сообщения
1,514
Реакции
1,441
Репутация
56
Страна
Poland
Город
Stargard
Предупреждений
13
посмотрим работу усилителя Батя
Посмотрим, чо уж там.

1706620548911.png


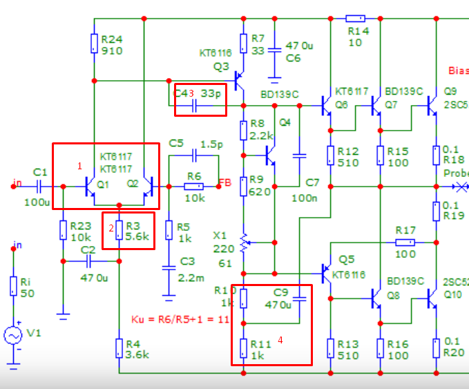
Вот смотри, Петров. Сейчас у нас конец первой четверти двадцать, ять, первого, ять, века.

Вроде, так. Понимаешь, уже звездолёты должны штурмовать просторы Большого Магелланова Облака, а што я вижу у тебя как пример для моего тебе подражания?

Зана 1: а дай-ка мне сюда сравнение интермод на выходе уся при условии нулевого выходного сопротивления уся, и Rвых=10 кОм. Заранее премного благодарен, и дважды - за пояснение, чегой-то во втором случае они выше.

2: А чо бы не поставить ГСТ? На скорости это не отразится, а вот синфазную составляющую тока в размере 2...3 В входного напряжения делить на 5.6 к равно 0,4...0,5 ничем не скомпенсированных миллиампер ГСТ убрал бы. Ты зачем синфазный ток оставил? Человечеству пакостишь?

3. С4 33 пФ вместе с усилением по напряжению каскада с ОЭ образует ёмкостную нагрузку входного дифа
Свх.дин = 33 пФ * 10.000 раз = 330 нанофарад, или 0,33 мкФ.
Зачем, зачем ты рвёшь мне сердце, Петров? Ты ток С4 видел, нагрузочный для входного дифа? Посмотри, пусть тебе будет так же плохо, как мне, и мы квиты.

5. Вот это что ты с вольтодобавкой налепил? Давай представим, как один оч.линейный конденсатор и один оч.линейный резистор влияют на исходную линейность усилителя. Примем, немножко утрируя, что сигнал нижней полуволны искажён на выходе: его, тупо, нет.
Тогда для сигнала положительной полуволны сопротивление нагрузки ОЭ Кю3 R10R11 высоко, а для сигнала волны отрицательной - 2 килоома. Оттого и усиление Кю3 будет модулировано такой разницей сопротивлений нагрузки. Она будет при любых искажениях формы сигнала на выходе.
То есть, искажения ВК провоцируют искажения ОЭ УН.
Тебе на этом месте должно быть стыдно, Петров. Я не прошу у тебя звездолётов, но ГСТ ты мог поставить? - тем паче, на задержку он не повлияет.

Идём дальше, Петров. Зона сверхкатегорийная, пятая: ВК, нижнее плечо.
Когда силовики нижнего плеча запираются, входное сопротивление его составит:
Rвх = Н21э Кю5 * R17 * Rн 4 Ома
вместо примерно двухтысячекратно большего
Rвх = Н21э Кю5 * R17 * Н21э Кю8 * Н21э Кю10 * Rн 4 Ома
Низкое входное сопротивление нижнего плеча просадит усиление ОЭ Кю3, так как второе определяется первым:
Ку = Rвх ВК / (R7+rэКю3)
Это - принципиальный недостаток квазисимметричного ВК, никак не устранимый. Всегда есть область выходных напряжений, при которых отключаются нижние силовики, резко уменьшается усиление по току нижнего плеча, и падает усиление ОЭ, модулируемое входным сопротивлением ВК, и, по этой причине, растут искажения.
 
Последнее редактирование модератором:
Регистрация
17 Июл 2022
Сообщения
3,250
Реакции
682
Репутация
59
Страна
Россия
Город
Санкт-Петербург
Предупреждений
1
Ну а чего не по 120 штук?
Счетовод-экономист не разрешит.
В теме про "Корвет 200УМ-088С" есть отрывочные цитаты документа "ЛУ2.272.319 ПЗ Усилитель мощности Корвет 150УМ088С Пояснительная записка 1987 г.", там даны исчерпывающие объяснения, почему девяти штук достаточно (в тех условиях).
 

NEULO

1 ранг
Регистрация
14 Июл 2019
Сообщения
3,815
Реакции
1,940
Репутация
93
Возраст
52
Страна
Россия
Город
Одинцово
Предупреждений
4
Посмотрим, чо уж там.

Посмотреть вложение 85090

Вот смотри, Петров. Сейчас у нас конец первой четверти двадцать, ять, первого, ять, века.

Вроде, так. Понимаешь, уже звездолёты должны штурмовать просторы Большого Магелланова Облака, а што я вижу у тебя как пример для моего тебе подражания?

Зана 1: а дай-ка мне сюда сравнение интермод на выходе уся при условии нулевого выходного сопротивления уся, и Rвых=10 кОм. Заранее премного благодарен, и дважды - за пояснение, чегой-то во втором случае они выше.

2: А чо бы не поставить ГСТ? На скорости это не отразится, а вот синфазную составляющую тока в размере 2...3 В входного напряжения делить на 5.6 к равно 0,4...0,5 ничем не скомпенсированных миллиампер ГСТ убрал бы. Ты зачем синфазный ток оставил? Человечеству пакостишь?

3. С4 33 пФ вместе с усилением по напряжению каскада с ОЭ образует ёмкостную нагрузку входного дифа
Свх.дин = 33 пФ * 10.000 раз = 330 нанофарад, или 0,33 мкФ.
Зачем, зачем ты рвёшь мне сердце, Петров? Ты ток С4 видел? Посмотри, пусть тебе будет так же плохо, как мне, и мы квиты.

5. Вот это что ты с вольтодобавкой налепил? Давай представим, как один оч.линейный конденсатор и один оч.линейный резистор влияют на исходную линейность усилителя. Примем, немножко утрируя, что сигнал нижней полуволны искажён на выходе: его, тупо, нет.
Тогда для сигнала положительной полуволны сопротивление нагрузки ОЭ Кю3 R10R11 высоко, а для сигнала волны отрицательной - 2 килоома. Оттого и усиление Кю3 будет модулировано такой разницей сопротивлений нагрузки. Она будет при любых искажениях формы сигнала на выходе.
То есть, искажения ВК провоцируют искажения ОЭ УН.
Тебе на этом месте должно быть стыдно, Петров. Я не прошу у тебя звездолётов, но ГСТ ты мог поставить? - тем паче, на задержку он не повлияет.

Идём дальше, Петров. Зона сверхкатегорийная, пятая: ВК, нижнее плечо.
Когда силовики нижнего плеча запираются, входное сопротивление его составит:
Rвх = Н21э Кю5 * R17 * Rн 4 Ома.
Низкое входное сопротивление нижнего плеча просадит усиление ОЭ Кю3, так второе определяется первым:
Ку = Rвх ВК / (R7+rэКю3)
Это - принципиальный недостаток квазисимметричного ВК, никак не устранимый. Всегда есть область выходных напряжений, при которых отключаются нижние силовики, резко уменьшается усиление по току нижнего плеча, и падает усиление ОЭ, модулируемое входным сопротивлением ВК, и, по этой причине, растут искажения.
На самом деле , всё верно ты пишешь, но там самое главное- не в этом. Конденсатор С5 вишь уменьшен? ГВЗ упало. Понял? Всё. Искажуха тоже упала сразу.(нет)
На днях я таки разобрался как регулировать это ГВЗ в некоторых схемах, однако его влияние на искажения- мне раскрыть для себя не удалось. ну нету.
А это потому что физические рассчёты показывают задержку распространения ЭМ-волны в пределах платы усилителя примерно в 10-100пС. А то что мы рассчитываем симулятором- это лишь фазовые сдвиги.
А дяденька Петров пытается утверждать что может управлять скоростью света в различных средах с помощью ёмкости в ООС.

Счетовод-экономист не разрешит.
В теме про "Корвет 200УМ-088С" есть отрывочные цитаты документа "ЛУ2.272.319 ПЗ Усилитель мощности Корвет 150УМ088С Пояснительная записка 1987 г.", там даны исчерпывающие объяснения, почему девяти штук достаточно (в тех условиях).
Ну всё. Терь буду усилко паять по твоим рекомендациям.
photo_2024-01-28_17-09-50.jpg

У меня и транзисторы есть.
 
Последнее редактирование модератором:
Регистрация
17 Июл 2022
Сообщения
3,250
Реакции
682
Репутация
59
Страна
Россия
Город
Санкт-Петербург
Предупреждений
1

Святослав_

1 ранг
Регистрация
10 Июн 2021
Сообщения
7,386
Реакции
3,809
Репутация
167
Страна
Україна
Город
Бердянськ
Предупреждений
1
Поэтому и параллелят транзисторы выходного каскада, - по ~4~9 штук применяют.
Это не только распределяет между ними рассеиваемую мощность, это ещё и усредняет разброс параметров.
Параллелят, скорее всего, по другой причине. В первую очередь, чтобы импульсный суммарный ток на выходе не проскакивал за горб беты каждого индивидуального транзистора.
К примеру, горб беты выходных транзисторов p-n-p плеча в среднем находится на 1,5 А. Тогда, при восьми транзисторах в плече, коэффициент передачи не будет уменьшаться до тока 12 А.

Представим себе двукратный разброс параметров транзисторов, по пути прохождения синала, хотя часто он больше. Просуммируйте это в схеме усилителя, где их четыре десятка, в случае минимального и максимального каждого из показателей. То как насчет результата, и точности модели?
 
Последнее редактирование:

vitamir

1 ранг
Регистрация
2 Янв 2021
Сообщения
2,115
Реакции
1,332
Репутация
71
Возраст
63
Страна
Україна
Город
Київ
Имя
Віталій
Якщо транзистор працює на виході, він підсилює струм. Серед його параметрів присутня так звана fT, частота, на якій коефіцієнт підсилення струму транзистором сягає одиниці. Вище за частотою транзистор може працювати лише ослаблювачем струму. Це критерій, за яким обмежують фактичний робочий струм окремо взятого транзистору і паралелять їх, якщо в навантаження потрібен струм більший критичного.
А бета то героїня іншої олбанської казочки про транзистори
 

Святослав_

1 ранг
Регистрация
10 Июн 2021
Сообщения
7,386
Реакции
3,809
Репутация
167
Страна
Україна
Город
Бердянськ
Предупреждений
1
Якщо транзистор працює на виході, він підсилює струм. Серед його параметрів присутня так звана fT, частота, на якій коефіцієнт підсилення струму транзистором сягає одиниці. Вище за частотою транзистор може працювати лише ослаблювачем струму. Це критерій, за яким обмежують фактичний робочий струм окремо взятого транзистору і паралелять їх, якщо в навантаження потрібен струм більший критичного.
А бета то героїня іншої олбанської казочки про транзистори
Ви хоч сотню транзисторів запаралельте. Але так і не проскочите ту саму ft індивідуального транзистора з цього набору.
Так можна було б з десятка запаралеленних П217 збудувати радіочастотний підсилювач. Спробуйте, зробіть дослідження.
 

slami

1 ранг
Регистрация
15 Янв 2021
Сообщения
1,420
Реакции
1,123
Репутация
58
Возраст
53
Страна
Россия
Город
Иркутская обл.
Имя
Вячеслав
А клипа график есть? Хотя бы на 1кГц.
1 кГц
изображение_viber_2024-01-30_22-25-45-604.jpg
20 кГц
изображение_viber_2024-01-30_22-25-45-162.jpg
100 кГц
изображение_viber_2024-01-30_22-25-45-048.jpg
К сожалению змейку на прямоугольнике 20 кГц победить не смог, ни конденсаторы дополнительные, ни резистор последовательно с корректирующим конденсатором не помогли, резистор при увеличении при определенном сопротивлении убивает коррекцию и начинается возбуд на верхней полке
 

vitamir

1 ранг
Регистрация
2 Янв 2021
Сообщения
2,115
Реакции
1,332
Репутация
71
Возраст
63
Страна
Україна
Город
Київ
Имя
Віталій
Ви знову не зрозуміли. З точки зору полоси потужності, нам байдуже на бета і її дисперсію. Нам важливіше позбутись чинників нестабільності. Бета вплине лише на підсилення в петлі. Ну, парою децибел більше, чи менше. Зворотній зв'язок виправить. Якщо з полосою потужності все буде гаразд.
 

Статистика форума

Темы
3,095
Сообщения
236,014
Пользователи
2,387
Новый пользователь
Тула
Сверху Снизу