Усилители и 2024

Регистрация
11 Мар 2024
Сообщения
56
Реакции
10
Репутация
7
Страна
Россия
Город
Скотск
Предупреждений
1
Ну не прям киты составлять но чтоб перед глазами была плата и схема с соответствием елементов и под конкретный вариант проработана. Чтобы можно было в спринтлайте качнуть, лут вытравить и работать от автора. Самому не всегда можно понять что и как там по заменам и в целом по разводке. А тут пришел в тему и красота и все понятно. Это вот приятно. И измерения если возможность есть на той же плате какая представлена для повторения от автора.
 

Хуан Пабло

2 ранг
Регистрация
20 Янв 2024
Сообщения
346
Реакции
955
Репутация
34
Оочень интересно!
...было бы, если бы не содержало ошибок. Начиная от неверного толкования работы ООС, заканчивая обманчивыми графиками переходного процесса, когда сигнал на выходе под самую крышку и, если будут на фронтах всплески перерегулирования, то они непременно срежутся и вы не получите информацию о реальном состоянии дел, думая, что у вас апериодический или близкий к нему процесс.
1710868807813.png

И при этом человек рассуждает о провале фазы и еще каких-то вещах.
1710869086089.png

Так что любителям это видео смотреть вредно, а профессионалам нафиг не упало.
 

Хуан Пабло

2 ранг
Регистрация
20 Янв 2024
Сообщения
346
Реакции
955
Репутация
34
Для наглядности был собран идеализированный усилитель и в него внедрена коррекция с участком спада 40дБ/дек. График петлевого усиления:
1710880285141.png

Для наглядности приведу графики входного и выходного сигналов и дельту между ними с учетом масштабирования:
1710880468142.png

Как можно видеть, никакого сдвига фазы на угол более 180 градусов на частоте 50кГц нет, не стоит поддаваться умозрительным заключениям. А так выглядит ПХ данной модели. Запас по фазе около 40 градусов был введен намеренно, чтобы показать условия, близкие к описанным автором Сокола.
1710880908192.png

В данном примере выброс не маскируется ограничением по питанию, поскольку модель упрощенная. Мы видим перерегулирование, но нет длительного колебательного процесса. Не во всех случаях допустимо перерегулирование по условиям работы, но в нашем случае оно вполне уместно и ничего страшного в этом нет.
Проиллюстрируем что мы увидим, если снизить фазовый запас ниже 30 градусов:
1710881373136.png

Очевидно, что имеется затухающий колебательный процесс и подобный вид ПХ не во всех случаях приемлем. К тому же, в железе неучтенные факторы могут еще сильнее уменьшить фазовый запас, что делает запас в 30 градусов минимально рекомендуемым. Я считаю целесообразным закладывать 35-40 градусов, с некоторым запасом.
 
Регистрация
31 Янв 2024
Сообщения
96
Реакции
-2
Репутация
3
Страна
Россия
Город
Москва
Имя
Tracking Trend
Предупреждений
3
Для наглядности был собран идеализированный усилитель и в него внедрена коррекция с участком спада 40дБ/дек. График петлевого усиления:
Эта дедушкина лажа засвистит:) при размыкании цепи общей ООС, вот правильная ЛАХа.
PA Zita (Z) SP графики_007.png
 
Последнее редактирование:

NEULO

1 ранг
Регистрация
14 Июл 2019
Сообщения
3,842
Реакции
1,959
Репутация
93
Возраст
52
Страна
Россия
Город
Одинцово
Предупреждений
4

Хуан Пабло

2 ранг
Регистрация
20 Янв 2024
Сообщения
346
Реакции
955
Репутация
34
Эта дедушкина лажа засвистит:) при размыкании цепи общей ООС, вот правильная ЛАХа.
Если ты вдруг читать разучился, то это даже не схема, а набросок поблочный. А поблочный он потому, чтобы не содержал нелинейных элементов, и эксперименты можно было ставить в идеальных условиях. С чего ей вдруг будиться только тебе, поцелованному боженькой, известно.
А ты, конечно, большой молодец - освоил коррекцию доминантным полюсом. Не останавливайся на достигнутом.
 

Lyuber

2 ранг
Регистрация
15 Ноя 2023
Сообщения
1,200
Реакции
80
Репутация
18
Страна
РФ
Город
Люберцы
Предупреждений
8
Регистрация
11 Мар 2024
Сообщения
56
Реакции
10
Репутация
7
Страна
Россия
Город
Скотск
Предупреждений
1
Квод уже сбирал как-то. Хороший простой. Но счас не интересно.
 
Регистрация
31 Янв 2024
Сообщения
96
Реакции
-2
Репутация
3
Страна
Россия
Город
Москва
Имя
Tracking Trend
Предупреждений
3
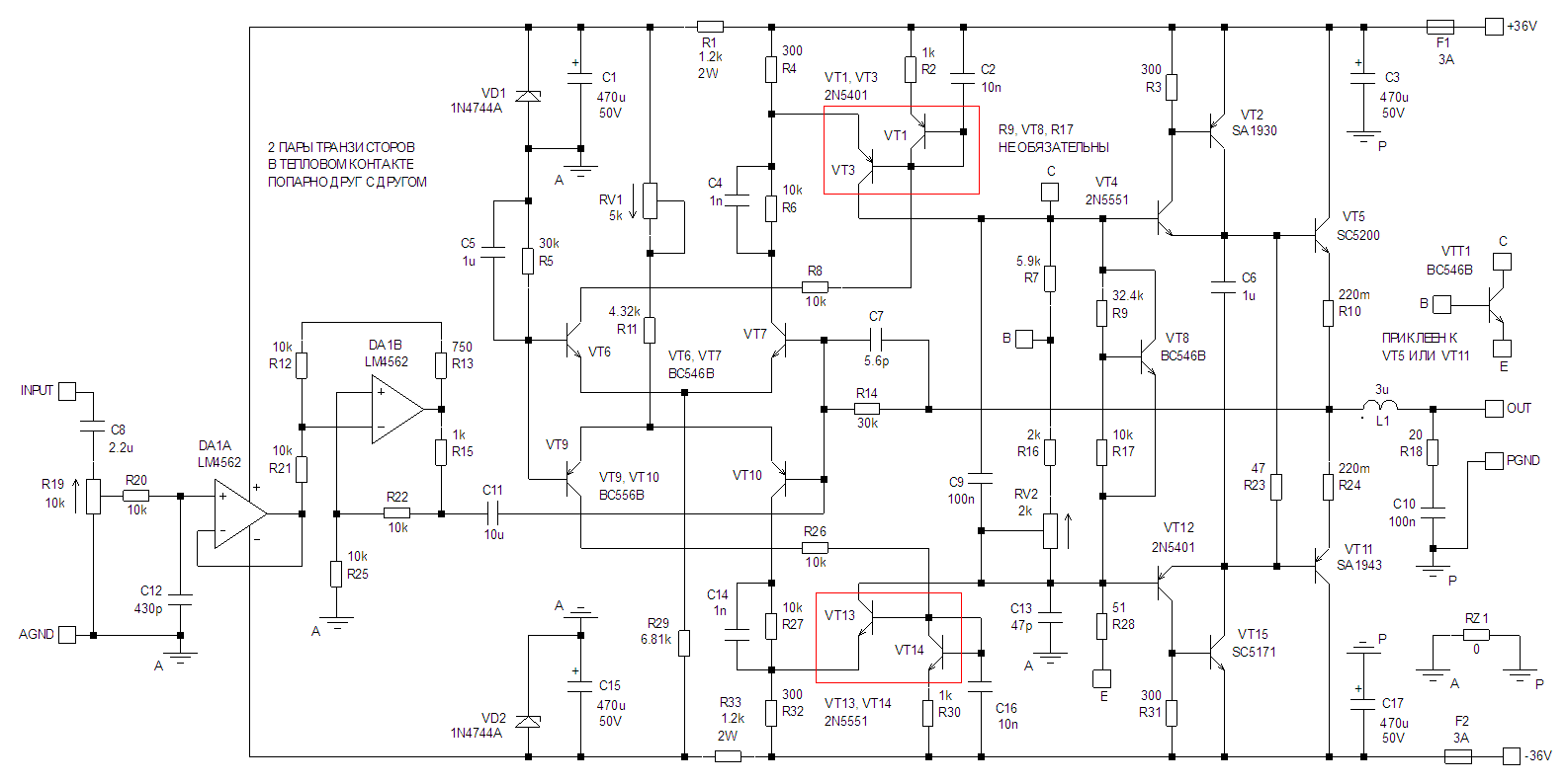
Каскад DA1B не является ИТУН, 'это инвертирующий усилитель с комбинированной общей ООС по напряжению и току, где R15 (1 кОм) является резистором нижнего плеча делителя цепи общей ООС (R14, R15) УМЗЧ. :) Выходной импеданс DA1B будет примерно равен R15 (1 кОм).
Sokol-3P.png
 
Последнее редактирование:

Sergei_S

2 ранг
Регистрация
4 Мар 2024
Сообщения
278
Реакции
116
Репутация
11
Страна
Россия
Город
г.Клин
У меня чёт-то так получилось.
Rout.png
 

NEULO

1 ранг
Регистрация
14 Июл 2019
Сообщения
3,842
Реакции
1,959
Репутация
93
Возраст
52
Страна
Россия
Город
Одинцово
Предупреждений
4
Каскад DA1B не является ИТУН, 'это инвертирующий усилитель с комбинированной общей ООС по напряжению и току, где R15 (1 кОм) является резистором нижнего плеча делителя цепи общей ООС (R14, R15) УМЗЧ. :) Выходной импеданс DA1B будет примерно равен R15 (1 кОм).
Посмотреть вложение 92239
Это всё таки генератор тока, вопрос другой у меня очень интересный.
DA1A повышает входное сопротивление этого генератора тока с 10кОм до 10кОм.
Вообще всю эту хрень можно заменить резистором, что я и делал при моделировании. С резистором- даже лучше работает.
 
Регистрация
3 Мар 2023
Сообщения
1,045
Реакции
358
Репутация
31
Страна
Россия
Город
Ярославль
Имя
Олег
Каскад DA1B не является ИТУН, 'это инвертирующий усилитель с комбинированной общей ООС по напряжению и току, где R15 (1 кОм) является резистором нижнего плеча делителя цепи общей ООС (R14, R15) УМЗЧ. :) Выходной импеданс DA1B будет примерно равен R15 (1 кОм).
Посмотреть вложение 92239
При указанных номиналах выходное сопротивление каскада около 80кОм. Ниже показано изменение выходного сопротивления при изменении R6 от 750 до 950 ом с шагом 50 ом.
 

Вложения

  • CS.png
    CS.png
    53.7 KB · Просмотры: 95

NEULO

1 ранг
Регистрация
14 Июл 2019
Сообщения
3,842
Реакции
1,959
Репутация
93
Возраст
52
Страна
Россия
Город
Одинцово
Предупреждений
4
Регистрация
31 Янв 2024
Сообщения
96
Реакции
-2
Репутация
3
Страна
Россия
Город
Москва
Имя
Tracking Trend
Предупреждений
3
При указанных номиналах выходное сопротивление каскада около 80кОм. Ниже показано изменение выходного сопротивления при изменении R6 от 750 до 950 ом с шагом 50 ом.
Теперь только осталось посчитать K(u) инвертирующего УМЗЧ с вашим значением сопротивления резистора (выходного сопротивления каскада) в нижнем плече делителя общей ООС УМЗЧ, сопротивление резистора верхнего плеча равно 30 кОм (R14).:)
Sokol-3P (1).png
 

slami

1 ранг
Регистрация
15 Янв 2021
Сообщения
1,420
Реакции
1,124
Репутация
58
Возраст
53
Страна
Россия
Город
Иркутская обл.
Имя
Вячеслав
Резистор R6 компенсирует сопротивление R2 и R3 подключенное параллельно нагрузке, но это работает когда сопротивление нагрузки постоянно и его можно просчитать и скомпенсировать, на переменном токе нелинейность сопротивления развязывающего конденсатора + сопротивление дифкаскада непостоянно, поэтому чтобы исключить R6 и сделать линейную схему источника тока нужно применить буфер отключающий R2 и R3 от цепи нагрузки, в следствии чего компенсирующий R6 не нужен.
Генератор тока 2.GIF
 
Последнее редактирование:
Регистрация
3 Мар 2023
Сообщения
1,045
Реакции
358
Репутация
31
Страна
Россия
Город
Ярославль
Имя
Олег
Источник тока Хауленда описан у Хилла с Хоровицем. А так же здесь
Но тут немного другое.

Теперь только осталось посчитать K(u) инвертирующего УМЗЧ с вашим значением сопротивления резистора (выходного сопротивления каскада) в нижнем плече делителя общей ООС УМЗЧ, сопротивление резистора верхнего плеча равно 30 кОм (R14).
Примерно 32

Не вижу особого смысла в этом ИТУН. С лучшим результатом можно было сделать так
 

Вложения

  • cs2.png
    cs2.png
    55.5 KB · Просмотры: 109
  • 100.png
    100.png
    4.5 KB · Просмотры: 105

NEULO

1 ранг
Регистрация
14 Июл 2019
Сообщения
3,842
Реакции
1,959
Репутация
93
Возраст
52
Страна
Россия
Город
Одинцово
Предупреждений
4

slami

1 ранг
Регистрация
15 Янв 2021
Сообщения
1,420
Реакции
1,124
Репутация
58
Возраст
53
Страна
Россия
Город
Иркутская обл.
Имя
Вячеслав
Но тут немного другое.
С дополнительным резистором, это как раз упрощенная схема, в промышленности её применяют если используется в качестве нагрузки, например, микроамперметр или шунт (образцовый резистор) АЦП. В измерительной аппаратуре, например, цифровые омметры или калибраторы тока, то есть там где неизвестно сопротивление нагрузки применяют расширенную с дополнительным ОУ.
Попробуйте в симуляторе ту и другую, с ОУ искажений меньше при разной нагрузке, особенно если она реактивная
 
Регистрация
11 Мар 2024
Сообщения
56
Реакции
10
Репутация
7
Страна
Россия
Город
Скотск
Предупреждений
1
То што так активно хаят надо непремено повторить.
Только какую схему Сокола выбрать со сложным итуном у автора в лекции или с простым итуном в архиве.
 

NEULO

1 ранг
Регистрация
14 Июл 2019
Сообщения
3,842
Реакции
1,959
Репутация
93
Возраст
52
Страна
Россия
Город
Одинцово
Предупреждений
4
Регистрация
11 Мар 2024
Сообщения
56
Реакции
10
Репутация
7
Страна
Россия
Город
Скотск
Предупреждений
1
Поэтому попробую 4ТД. Турба дизель, хехе.
 
Регистрация
31 Янв 2024
Сообщения
96
Реакции
-2
Репутация
3
Страна
Россия
Город
Москва
Имя
Tracking Trend
Предупреждений
3
Batlle
Как станешь стареньким, ещё не такой "бред сивой кобылы" будешь нести.
Схема с общим эмиттером из видео :) , дальше не смотрел, и так всё ясно с этим персонажем.
2024-03-28_201012.png
 

Владимир

1 ранг
Регистрация
16 Авг 2019
Сообщения
940
Реакции
677
Репутация
49
Возраст
68
Предупреждений
1
Сколько глупость не повторяй, сути своей она не поменяет.
так не говори глупости , думай прежде
Да и закон такой был только в головах идеологов социализма.
вот опять глупость написал , этот закон обосновал Гегель , Энгельс всего лишь сформулировал
Чем все это закончилось сам видишь.
опять глупость , кто тебе сказал что закончилось? , всё только начинается
в интересное время живем

а есть такой параметр как динамика\ микро\макро\шмакро и пр. или такого нету по большей части зависит от слушателя и запросов которые ЧЕЛ может или не может потянуть "мозгами" =)
Услышать и понять почему и с чем связано =)
поэтому и считаю тему полезной , она заставляет слушать внимательно и анализировать услышанное , то есть думать , а результат будет от такого процесса
 

Никитич

1 ранг
Регистрация
28 Ноя 2019
Сообщения
796
Реакции
506
Репутация
49
Возраст
65
Страна
AL
Лучшей микродинамикой обладает акустика в оформлении ОЯ. Всё.
 
Регистрация
12 Ноя 2019
Сообщения
28,311
Реакции
13,622
Репутация
395
Лучшей микродинамикой обладает акустика в оформлении ОЯ. Всё.
тут согласен. Недавно чинил магнитолку Панасоник 430-й, "батон", пока панель с динамиками лежала рядом, звучало роскошно. На ходу соединил крышку с корпусом- звук резко поплохел, забубонило, шарм пропал. Потом слух привык, вроде ничего.
Поглотитель нужно попробовать внутрь.
 

Andy_PL

1 ранг
Регистрация
12 Апр 2020
Сообщения
1,670
Реакции
614
Репутация
54
Страна
UA
Лучшей микродинамикой обладает акустика в оформлении ОЯ. Всё.
Именно. И если это широкополосник. Отсутствие приличных басов, недостаток ВЧ, зато выпячена серединка в районе максимальной чувствительности слуха - вот тебе и микродинамика. Обычно любители такой микродинамики слушают джаз, одиночный вокал или лёгкую инструменталку через ламповые уси, а когда ставишь что-то поэнергичнее и оно превращается в кашу, возмущаются:"Что ты принёс? Это вообще не музыка!" :)
 

Динозавр

1 ранг
Регистрация
31 Янв 2023
Сообщения
2,949
Реакции
872
Репутация
52
Страна
Россия
Город
станица Пашковская
Имя
Александр
Предупреждений
3
Мариинский, Мариинский-2, Концертный зал (Мариинского), Капелла, Филармония Шостаковича...-никаких колонок.
Вчера давали "Реквием" Верди-обошлись без колонок, хотя было очень громко (местами)))
 

Владимир

1 ранг
Регистрация
16 Авг 2019
Сообщения
940
Реакции
677
Репутация
49
Возраст
68
Предупреждений
1
Именно. И если это широкополосник. Отсутствие приличных басов, недостаток ВЧ, зато выпячена серединка в районе максимальной чувствительности слуха - вот тебе и микродинамика. Обычно любители такой микродинамики слушают джаз, одиночный вокал или лёгкую инструменталку через ламповые уси, а когда ставишь что-то поэнергичнее и оно превращается в кашу, возмущаются:"Что ты принёс? Это вообще не музыка!" :)
-like некорректно сравнивать шп с многополосными системами, специализированный динамик всегда будет выигрывать в качестве воспроизведения у шп в той части диапазона для которой предназначен . У шп свои достоинства и недостатки и задачи перед ним другие , у многополосных свои , сравнивать нужно однотипные , к примеру Диатон 1000 , Ямаху1000 , S-90 , или визатон БГ-20 и SEAS1597
 

Статистика форума

Темы
3,095
Сообщения
236,205
Пользователи
2,388
Новый пользователь
AlexxxV
Сверху Снизу