О живом и мертвом звуке.

  • Автор темы Автор темы Zandy
  • Дата начала Дата начала
ну не преуменьшай, там ещё ТД теперь транзисторный. а вот квази выход на комплементарный поменять и от миллера в ун избавиться сил уже не хватило.
Старался парень, думал. Я вот у него мимезисы посмотрел. Вот ведь гигант мысли. Схемотехнический каркас - Holton. Коррекция - миллером во втором каскаде. И как ягодка на тортик отключение ООС на ВЧ у выходного повторителя конденсаторами обхода. И при таком бредовом подходе учит пальцем в носу ковырять.
И вдобавок - видимо ума не хватило правильно коррекцию сделать, так старательно от петлевого усиления избавлялся, JFET на входе. Конские резисторы в эмиттерах второго каскада.
 
Последнее редактирование:
Старался парень, думал. Я вот у него мимезисы посмотрел. Вот ведь гигант мысли. Основа - Holton. Коррекция - миллером во втором каскаде. И как ягодка на тортик отключение ООС на ВЧ у выходного повторителя конденсаторами обхода. И при таком бредовом подходе учит пальцем в носу ковырять.
просто человек устарел на всю башню но никак не хочет в это верить. замшелые рассказы матти оталы и всяких карверов и кирилохаммеров тому явный признак.
 
логика - что вижу, то и пою
проясняю: вы можете обставить всю комнату АС и усилителями, включать многополосно и широкополосно , просто туда везде идет моноканал
так ферштейн ?
С логикой все норм, просто у вас с эпохой проживания промашка вышла.
патефон.jpg

Судя по всему формат многоканального звука 7.1 прошел мимо вас и вы так и не познали эффекта полного погружения...
Алаверды: так ферштейн?
 
С логикой все норм, просто у вас с эпохой проживания промашка вышла.
Судя по всему формат многоканального звука 7.1 прошел мимо вас и вы так и не познали эффекта полного погружения...
Алаверды: так ферштейн?
Ну да, счас 7.1, потом будем 8.2,потом 9.3, и так далее, а мы все уже помрем к этому времени
Не обидно ?...
 
Ну да, счас 7.1, потом будем 8.2,потом 9.3, и так далее, а мы все уже помрем к этому времени
Не обидно ?...
Нет, просто выходя на улицу для меня все звуки вокруг в доступе.
А вы можете заткнуть одно ухо и наслаждаться монофонией на все 100% (второй ух будет про запас).

P.S.
Но в одном вы безусловно правы: собирая один канал вы экономите: и время, и пространство, и деньги.
 
Нет, просто выходя на улицу все звуки вокруг в доступе.
А вы можете заткнуть одно ухо и наслаждаться монофонией на все 100% (второй ух будет про запас).
Нет никакой монофонии или стереофонии
Есть моно канал, стерео канал, трио, квадро и так далее
Если у вас стоит даже одна колонка в комнате,вы уже имеете пространственное звучание
Не путайте многоканальные эффекты, с пространственным/объемным звучанием
P.S.
Но в одном вы безусловно правы: собирая один канал вы экономите: и время, и пространство, и деньги.
Ну, как минимум,все равно нужно собрать два канала, что бы сделать мостовую схему
И ничего я не экономлю, я 10 лет собирал усилки, много и разных, мне это просто нравится и интересно
Правда был очень большой перерыв, но вот сейчас снова интерес проснулся немного.
 
Нет никакой монофонии или стереофонии
Есть моно канал, стерео канал, трио, квадро и так далее
уууу... как все запущено, простите, не осознал всю глубину вашего вовлечения в эту тему "о живом и мертвом звуке".
Вы ярый апологет последнего.
Если у вас стоит даже одна колонка в комнате,вы уже имеете пространственное звучание
Закройте второе ухо и ваше пространственное звучание прикажет долго жить.
 
простой ``Singleton`` гибридный усилитель для наушников, идея которого пришла мне от гениального Pусского конструктора Крылова, где я попытался использовать сигнальный триод вместо входного J-FET-транзистора, схема была в дальнейшем развита и усовершенствована г-ном Петровым (Pетр-51).
 

Вложения

  • b.1976-04.061.jpg
    b.1976-04.061.jpg
    764.3 KB · Просмотры: 69
  • Singleton hybrid by Banat.jpg
    Singleton hybrid by Banat.jpg
    254.1 KB · Просмотры: 66
  • SINGLETON_tstab_10kHz-spectr.png
    SINGLETON_tstab_10kHz-spectr.png
    67.9 KB · Просмотры: 60
  • SINGLETON_Baxandall-pair_10kHz-FCD.png
    SINGLETON_Baxandall-pair_10kHz-FCD.png
    77.9 KB · Просмотры: 50
  • SINGLETON_Baxandall-pair_Bode.png
    SINGLETON_Baxandall-pair_Bode.png
    75.8 KB · Просмотры: 48
  • SINGLETON_Baxandall-pair_Loop-Gain.png
    SINGLETON_Baxandall-pair_Loop-Gain.png
    85.1 KB · Просмотры: 48
  • SINGLETON_v1_10kHz-spectr.png
    SINGLETON_v1_10kHz-spectr.png
    66.1 KB · Просмотры: 59
просто человек устарел на всю башню но никак не хочет в это верить. замшелые рассказы матти оталы и всяких карверов и кирилохаммеров тому явный признак.
в который раз рекомендую изучать теорию по книге Раковского, там все расписано еще 70 лет назад. И то что с Кг и ИМИ качество звука не коррелирует. Если бы коррелировало то никто бы не напрягался изобретать новые методы тестирования. Что ты, что тебе подобные (в том числе и Перепелкин) тупо верите в Кг. С тех пор ничего в звуке не изменилось, а вы застряли в своих наивных представлениях. Не те искажения смотрите. Рыть надо во временной области, а если смотреть спектры то на первом периоде, а не на 1000-м и далее... Так делал Грэм Мэйнард и был прав! Достаточно посмотреть спектр первого периода, остальные характеристики можно не смотреть.
 
музыка без сцены скучно
Ну возьмите дилей,фазовращатели всякие там, накрутите в другую колонку что угодно
Будьте сами творцом 👾🙂
каких только сумашедших тут не ходит. безумие на любой вкус, психиатры наверное скоро толпами сюда повалят.
Пиригруженный сервак...это я ..это я виноват 😛🙃
Закройте второе ухо и ваше пространственное звучание прикажет долго жить.
Да что вы привязались ко второму уху...прямо больная точка какая то
И не у вас одного смотрю
Очень странная логика ...мда ....
 
всю глубину вашего вовлечения в эту тему "о живом и мертвом звуке".
Вы ярый апологет последнего.
Это вы верите в живой и мертвый звук
У меня с этим много проще - " устраивает - не устраивает"
Я уже даже не говорю- " нравится - не нравится", я уже упал ещё ниже 😆
Вы люди веры, я человек интереса
Вы опираетесь на свою веру, я ни на что не опираюсь, болтаюсь как гомно в проруби, пока не найду какой нибудь интерес.
Тогда начинаю движение
Закройте второе ухо и ваше пространственное звучание прикажет долго жить.
Закрывал, немного тише звучит
Остальное ничего не поменялось, музыка идёт, звук тот же
 
в который раз рекомендую изучать теорию по книге Раковского, там все расписано еще 70 лет назад. И то что с Кг и ИМИ качество звука не коррелирует. Если бы коррелировало то никто бы не напрягался изобретать новые методы тестирования. Что ты, что тебе подобные (в том числе и Перепелкин) тупо верите в Кг. С тех пор ничего в звуке не изменилось, а вы застряли в своих наивных представлениях. Не те искажения смотрите. Рыть надо во временной области, а если смотреть спектры то на первом периоде, а не на 1000-м и далее... Так делал Грэм Мэйнард и был прав! Достаточно посмотреть спектр первого периода, остальные характеристики можно не смотреть.
Знову маніпуляція.
Ані "Кг"(С). ані "ИМИ"(С) не є мірою якості звуку. Вони є двома різними мірами кількості спотворень, що їх додає підсилювач до підсилюваного сигналу. І використовуються освіченими схемотехніками лише для оцінки лінійності передавальної характеристики підсилювача, зокрема. Або перетворювача електричного сигналу на градієнт тиску повітря.
 
Последнее редактирование:
Старался парень, думал. Я вот у него мимезисы посмотрел. Вот ведь гигант мысли. Схемотехнический каркас - Holton. Коррекция - миллером во втором каскаде. И как ягодка на тортик отключение ООС на ВЧ у выходного повторителя конденсаторами обхода. И при таком бредовом подходе учит пальцем в носу ковырять.
И вдобавок - видимо ума не хватило правильно коррекцию сделать, так старательно от петлевого усиления избавлялся, JFET на входе. Конские резисторы в эмиттерах второго каскада.
Если я правильно понял Петрова то он участвовал в разработке этого Мимесиса , хотелось бы верить что это не мифические корейцы заплатившие ему мифическую премию и гуляющие в ресторане средь рабочего дня .Попросим Петрова рассказать о процессе его личного участия в разработке мимесиса !
 
.Попросим Петрова рассказать о процессе его личного участия в разработке мимесиса !
это не моя разработка, я всего лишь показал на что надо ориентироваться чтобы не получались вот такие результаты. И пример когда делают правильно
Вот это и есть реально вносимые искажения!
 

Вложения

  • HeadAMP_NEULO_20kHz-FCD.png
    HeadAMP_NEULO_20kHz-FCD.png
    86.2 KB · Просмотры: 62
  • WASP_decoder_20kHz-FCD.png
    WASP_decoder_20kHz-FCD.png
    72.9 KB · Просмотры: 55
  • SINGLETON_Baxandall-pair_20kHz-FCD.png
    SINGLETON_Baxandall-pair_20kHz-FCD.png
    72.8 KB · Просмотры: 60
Последнее редактирование:
в который раз рекомендую изучать теорию по книге Раковского, там все расписано еще 70 лет назад. И то что с Кг и ИМИ качество звука не коррелирует. Если бы коррелировало то никто бы не напрягался изобретать новые методы тестирования. Что ты, что тебе подобные (в том числе и Перепелкин) тупо верите в Кг. С тех пор ничего в звуке не изменилось, а вы застряли в своих наивных представлениях. Не те искажения смотрите. Рыть надо во временной области, а если смотреть спектры то на первом периоде, а не на 1000-м и далее... Так делал Грэм Мэйнард и был прав! Достаточно посмотреть спектр первого периода, остальные характеристики можно не смотреть.
Я читал книжку Раковского. И там нет ни слова про то как качество звука не "коллелилует" с имд или кг. там вообще нет оценочных мнений. Разбираются различные способы измерений вплоть до шумовых сигналов.
Однако. 70 лет назад нормальных источников ни у кого не было, СД ещё не изобрели, цифрового звука тоже ещё не было. Были пластинки и то невысокого качества. Так что с чем там что могло коллелиловать у меня есть большие вопросы. Невозможно при искажениях источника в -36..40дБ и шумах -45дБ услышать некую корреляцию или не корреляцию.
И да , мне плевать на твоего дружбана греммейнарда как и на кириллахаммера с карвером, у меня своя башка на плечах есть.
 
это не моя разработка, я всего лишь показал на что надо ориентироваться чтобы не получались вот такие результаты. И пример когда делают правильно
Я тоже могу показать на что ориентироваться . Твои симуляции в микрокапе подозрительно от нескольких раз и почти до десятка различаются с информацией Жуковского . Хуан Пабло попросил тебя дать модельки а ты отказал и как тебе верить если постоянно ты попадаешься на обмане и подтасовках . Спектр бусра ты уже года полтора стесняешься показать не смотря на постоянные просьбы .
 
Я тоже могу показать на что ориентироваться . Твои симуляции в микрокапе подозрительно от нескольких раз и почти до десятка различаются с информацией Жуковского . Хуан Пабло попросил тебя дать модельки а ты отказал и как тебе верить если постоянно ты попадаешься на обмане и подтасовках . Спектр бусра ты уже года полтора стесняешься показать не смотря на постоянные просьбы .
сплошной обман это у СМЕРШа, а может просто от непонимания всякую чушь лепит. Я не обманываю и нигде ничего не подтасовываю, все выкладываю как есть. Любой может проверить. Модели в основном Корделовсие, другие за редким исключением, в основном из штатной библиотеки. В публикациях даю ссылки на первоисточники, не верите мне берите первоисточники.
Я смотрю вы ни Алдошиной не верите, ни Хафлеру, ни разработчикам полностью отказавшихся от ОООС. Ну что ж, продолжайте в таком же духе.
А то что не дал модель Хуан Пабло, так это не обман и не подтасовка (ты путаешь понятия), если ему это интересно - может и сам набрать, чтобы набрать модель тоже потрудиться надо, а вам бы все на халяву.
p.s.
когда то я тоже попросил модель у Хуан Пабло - он мне отказал, почему я обязан давать?
 
Последнее редактирование:
все выкладываю как есть. Любой может проверить.
Так вы модельки к рисункам прикладывайте, пожалуйста, и людЯм легче будет посмотреть.
А не по скрин_картинкам набивать.
 
сплошной обман это у СМЕРШа, а может просто от непонимания всякую чушь лепит. Я не обманываю и нигде ничего не подтасовываю, все выкладываю как есть. Любой может проверить. Модели в основном Корделовсие, другие за редким исключением, в основном из штатной библиотеки. В публикациях даю ссылки на первоисточники, не верите мне берите первоисточники.
Я смотрю вы ни Алдошиной не верите, ни Хафлеру, ни разработчикам полностью отказавшихся от ОООС. Ну что ж, продолжайте в таком же духе.
А то что не дал модель Хуан Пабло, так это не обман и не подтасовка (ты путаешь понятия), если ему это интересно - может и сам набрать, чтобы набрать модель тоже потрудиться надо, а вам бы все на халяву.
Если я выкладываю схему то и модельку рядом даю а твоё упорство выглядит как попытка обмануть . Если хочешь что то доказать то давай полную инфу что б люди видели что ты честный человек а ты в ответ как всегда создаешь дымовую завесу с картинками которые можно как угодно нарисовать !
 
музыка без сцены скучно
Не смешите "сценой". Толку мне как слушателю с того что слушая стерео я могу точнее определить где чмокает один из музыкантов, или же определять кто шуршал своей басовой секцией по стулу?
Судя по всему формат многоканального звука 7.1 прошел мимо вас и вы так и не познали эффекта полного погружения...
Музыки где реально задействованы квадро и больше - единицы записей, которые можно пересчитать на пальцах слесаря.
Из всей многоканальной музыки что я переслушал была только одна запись от фильма Пиранья 3Д, где было слышно как гитарист выдавал эпические рифы посреди оркестра, подобно музыкальной колеснице из Безумный Макс. И ТО! Даунмикс в стерео показал что из того что потерялось это гитарист всего один раз вокруг на месте повернулся. И ТО! это мог быть цифровой эффект а не реальная запись с квадро микрофонами.

Более того, ну куда вы собираетесь тулить 5.1 тем кто не может позволить себе даже нормальное стерео? А что скажете тем кто слушает блютус колонки которые в подавляющем количестве дают моно звук?! А наушники?

Для каждой категории слушателей есть определенные рамки в плане звукового тракта.
 
Последнее редактирование:
Для каждой категории слушателей есть определенные рамки в плане звукового тракта.
Так что ты тогда делаешь в этом разделе если кроме блюпуп-колонки не можешь себе позволить ничего ?
 
Не знаю но я на своей системе получаю удовольствие от прослушивания музыки.
 
Достаточно посмотреть спектр первого периода
Если я правильно понимаю,при замере на первом периоде необходимо знать когда переходной процесс завершается.Иначе некорректно будет.
 
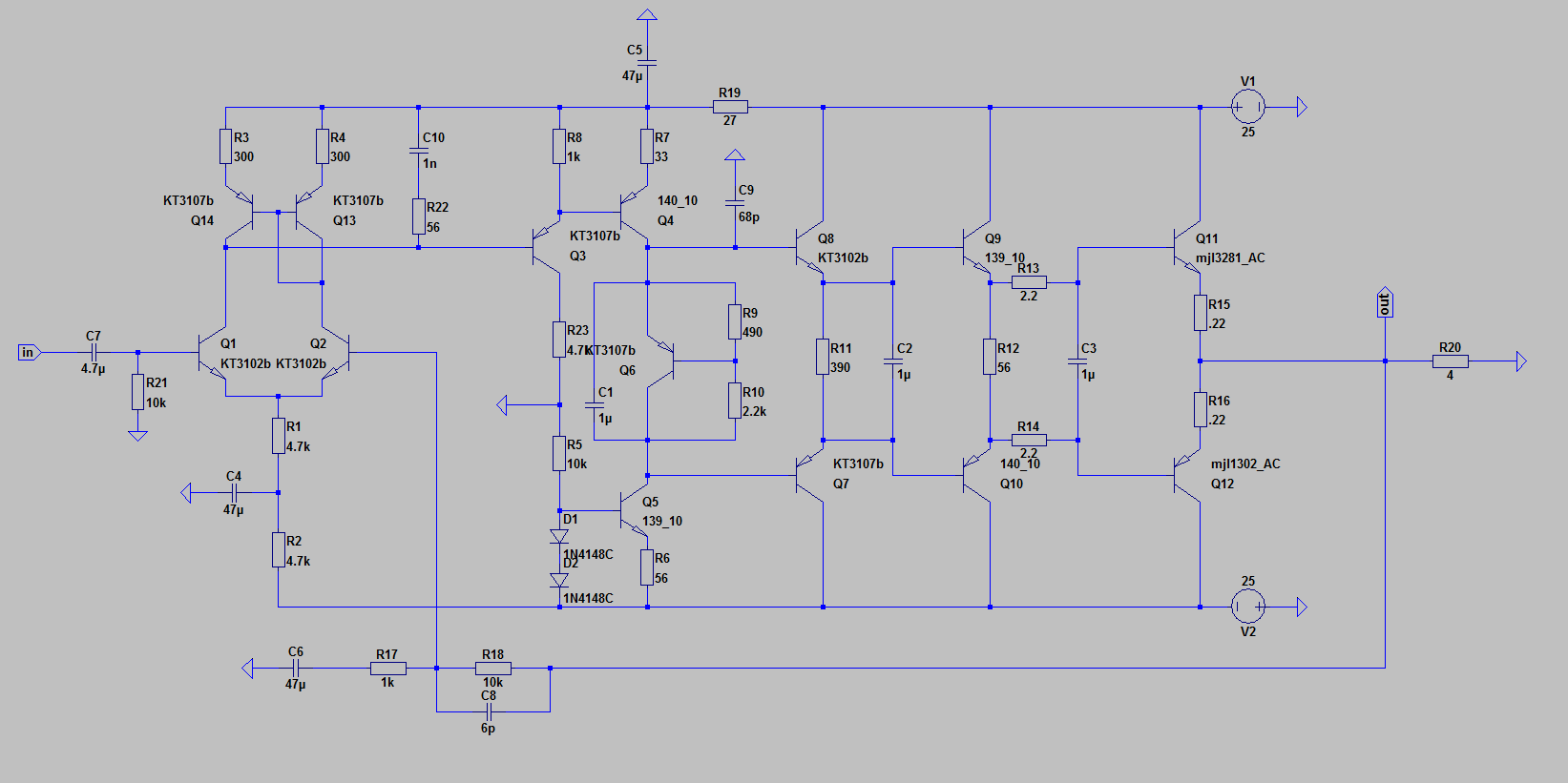
Вообще вся болтовня Пертова про некие ГВСы с ХВСами и искажениями поворота задницы она какая то однобокая. Давайте обосрём весь сигнал интермодуляциями и гармониками, зато искажений поворота задницы и задержек в развитии не будет. Странный и главное очень тупой подход. Возьмём ту же Батю с Середой и слегка подпилим, с утра я примерно говорил как- нормальная коррекция , комплементарный выход, ну и зеркало заодно вкорячим. И что у нас то выйдет?
вот такая схема получилась:
1764596030604.png
Посмотрим АЧХ и гвсы с хвсами:
1764595408801.png
крупносигнальная полоса ажно до 1МГц, малосигнальная почти до десятки.
1764595847497.png
ГВСы линейны ажно до 300кГц и равны 51нс.
И главное интермодуляционные искажения:
1764595993033.png
чрезвычайно низки. Посему я могу сказать что методика господина Петрова просто обанкрочена на раз.
Петлевое не привожу, а то господину Петрову совсем поплохеет.
 
у меня своя башка на плечах есть.
Наверно не ошибусь скажу что так о себе все и думают на форуме.Поэтому обращение в религию(глубина ООС решает всё)не двигается с места несмотря с матершину и мордабой.
 
Наверно не ошибусь скажу что так о себе все и думают на форуме.Поэтому обращение в религию(глубина ООС решает всё)не двигается с места несмотря с матершину и мордабой.
наверное это оттого что никакая это
глубина ООС решает всё
не религия а бред существующий в головах некоторых пациентов.
 
Так что ты тогда делаешь в этом разделе если кроме блюпуп-колонки не можешь себе позволить ничего ?
Тема треда - обсуждение того что дает ощущение живого звука.
Моно-звук не помеха звуку иметь определенную "сцену" и уж тем более вовлечено и аналитически слушать музыку. 7.1 и другой многоканал это не залог живого звука. И уж тем более его не даст сам по себе усилитель, на обсуждении которых зациклились последние - дцать страниц.

Под рамками звукового тракта я имел ввиду то что качество аудиокомпонентов которое используют в блютус колонках - ниже плинтуса, и что если у человека допустим ничего нету кроме той же блютус колонки с монозвуком, то в нешуточной степени "бустануть" качество звука в таком тракте можно установкой внешних АС, что будет первым шагом на пути к хорошему звуку...

И что самое главное - что путь хорошего звука всегда имеет финишную черту, после пересечения которой идет только постоянное жонглирование шилом и мылом, разными составляющими звукового тракта
 
не знаю сцена или еще что, но при переключении на моно звук не интересный по сравнению со стерео ,нет объемности или еще чего то.....вобщем совсем не нравится мне
 

Статистика форума

Темы
3,334
Сообщения
268,245
Пользователи
2,564
Новый пользователь
HOlg
Назад
Сверху Снизу