Схема двухтакта

  • Автор темы Автор темы 33tooth
  • Дата начала Дата начала
Ну да, классика. Я тут ИИ мучал по схеме двухтакта на КТ66, он меня упрямо подталкивал к схеме моего же "простенького" от которого я отказался много лет назад. Тем не менее, он настаивал) Дифф на EL803 в пентоде с ИТ в катодах и выхлоп на КТ66 в пентоде с КО, плюс небольшая ОООС. Говорит, лучше не сделать.
 
ИТ на пентоде в настоящее время - извращение, имхо.

Схемы Дмитрия все тут знают. Не надо их выкладывать. Ничего нового и интересного в них не было.
 
Не спорю, может быть

Камень в ГСТ конечно же будет по перспективе лучше, только нужны камни с входными и выходными характеристиками по ёмкости как можно низкими,пентоды в десятки пКф влезают,а камни в сотни и выше пкф

Если не прав поправте

Я думаю,если выходной транс высокого класса намотки ,то звучать будет любая РР схема

Это сердце УМЗЧ

Алексей Шалин сейчас делает проект одно акта на гу-72,
полоса пропускания драйвера 1.5гц-1.5мгц

Выхлоп1.5 на 125кГц

12 Вт мощность,
 
Полоса драйвера не чемпионская, хотя, если там межкаскадник - сильно. Выхлоп нормальный, полоса по учебнику, просто большое железо. Алексей трансы мотать умеет, не отнять.
А вот как будет звучать РР зависит далеко не только от выходного транса, впрочем как и SE. Сплошь и рядом искажения драйвера выше, чем выхлопа.
 
Камень в ГСТ конечно же будет по перспективе лучше, только нужны камни с входными и выходными характеристиками по ёмкости как можно низкими,пентоды в десятки пКф влезают,а камни в сотни и выше пкф

Если не прав поправте

Транзисторы Sanyo для CRT дисплеев. Ёмкость - единицы пФ, напряжения почти ламповые - около 200 В, мощность до 1 Вт.
 
Применение каменного ИТ в дифкаскаде далеко не всегда оправдано. Принцип тут понятен - ток анода триода справа должен измениться ровно на столько, на сколько изменится ток анода триода слева, но с другим знаком. Т.е. сумма должна быть константой, а за это как раз отвечает ГСТ в катодах. В идеале получаем равенство амплитуд на анодах и нулевые чётные гармоники. Но это только в идеале и в симуляторе. А реально, вот здесь чётные гармоники не нулевые
Причин несколько
1. На входе дифкаскада стоит однотактный каскад, который сам по себе генерит чётные гармоники.
2. Даже внутри одной колбы лампы дифкаскада есть разброс параметров половинок.
3. Разброс номиналов резисторов в анодах.
4. Разброс параметров выходных ламп. Даже если сбалансировать анодные токи в ноль, крутизна всё равно разная.
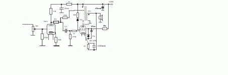
Ввиду этого, можно не заморачиваться на транзисторный ГСТ, а смело ставить резистор. Давно уже придумано, и не мной. Чтобы избежать небольшого перекоса в дифкаскаде, номинал анодного резистора триода справа берут чуть больше, чем у левого. Чем больше мю триода, тем меньше должна быть разница. Для 6Н8С с очень небольшим мю это будет выглядеть, как на картинке ниже.
Кроме того, разброс крутизны выходных ламп я использую во благо. Сначала измеряю спектралабом спектр только что собранного усилителя, смотрю на величину второй гармоники. Потом меняю выходные лампы местами. Вторая гармоника обязательно изменится - станет больше, или меньше. Оставляю наилучший результат. Да и кому она мешала когда-либо, вторая-то гармоника?
ЗЫ. И резистор купить проще, чем экзотический транзистор. Я уж не говорю про линейность и стоимость.
 

Вложения

  • 25.png
    25.png
    35.5 KB · Просмотры: 71
Последнее редактирование:
Да их много всяких таких подобных (когда-то было, по крайней мере :) ). Среди них и до 300 Вольт есть, 2SA1381/2SC3503, к примеру. 1 Вт без радиатора (TO-92, TO-126) и до 5~10 Вт с радиатором (TO-126).
Вот именно. К транзистору ещё и радиатор надо прикупить.
 
Применение каменного ИТ в дифкаскаде далеко не всегда оправдано. Принцип тут понятен - ток анода триода справа должен измениться ровно на столько, на сколько изменится ток анода триода слева, но с другим знаком. Т.е. сумма должна быть константой, а за это как раз отвечает ГСТ в катодах. В идеале получаем равенство амплитуд на анодах и нулевые чётные гармоники. Но это только в идеале и в симуляторе. А реально, вот здесь чётные гармоники не нулевые
Причин несколько
1. На входе дифкаскада стоит однотактный каскад, который сам по себе генерит чётные гармоники.
2. Даже внутри одной колбы лампы дифкаскада есть разброс параметров половинок.
3. Разброс номиналов резисторов в анодах.
4. Разброс параметров выходных ламп. Даже если сбалансировать анодные токи в ноль, крутизна всё равно разная.
Ввиду этого, можно не заморачиваться на транзисторный ГСТ, а смело ставить резистор. Давно уже придумано, и не мной. Чтобы избежать небольшого перекоса в дифкаскаде, номинал анодного резистора триода справа берут чуть больше, чем у левого. Чем больше мю триода, тем меньше должна быть разница. Для 6Н8С с очень небольшим мю это будет выглядеть, как на картинке ниже.
Кроме того, разброс крутизны выходных ламп я использую во благо. Сначала измеряю спектралабом спектр только что собранного усилителя, смотрю на величину второй гармоники. Потом меняю выходные лампы местами. Вторая гармоника обязательно изменится - станет больше, или меньше. Оставляю наилучший результат. Да и кому она мешала когда-либо, вторая-то гармоника?
ЗЫ. И резистор купить проще, чем экзотический транзистор. Я уж не говорю про линейность и стоимость.
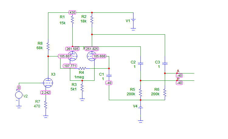
Резисторному хвосту в диффкаскаде нет равных по стоимости, надежности, частотно-независимым свойствам. Другое дело, хочется длинный хвост применить, а питание высокое отрицательное не завезли на базу. И начинаются брачные танцы с источниками тока.
 

Вложения

  • ИТ двухполюсный.png
    ИТ двухполюсный.png
    12.1 KB · Просмотры: 124
Резисторному хвосту в диффкаскаде нет равных по стоимости, надежности, частотно-независимым свойствам. Другое дело, хочется длинный хвост применить, а питание высокое отрицательное не завезли на базу. И начинаются брачные танцы с источниками тока.
Тогда делаем схему как на моей картинке, там нет подземного питания. Схема классическая.
26.png

да не сильно там и заморачиваемся,я бы такой поставил и успокоился
Такие в "чипке" есть, но они SOT223.
Народ аж из-за океана DN2540 везёт

А в природе есть такая прелесть, для привинчивания на шасси.
 
Последнее редактирование модератором:
Тогда делаем схему как на моей картинке, там нет подземного питания. Схема классическая.
Разумеется, с некоторым запасом по питанию схема селфсплиттера безупречна во многом и проще некуда. Но некоторая асимметрия вбита от рождения. И омрачает жизнь , отравляя сознание правоверных удифилов.
 
...хочется длинный хвост применить, а питание высокое отрицательное не завезли на базу. И начинаются брачные танцы с источниками тока.
Если нет подходящего силовика под рукой для получения анодного 430-450 вольт - выходом может быть, как советовал А.Шалин, использование ТА-11 для "хвоста".
 
что мешает через 2 конденсатора подключить мост к анодной обмотке и получить почти столькоже минуса?
 
И ещё есть важный момент в проектировании усилителей с ООС. Каждый раз посыпаю голову пеплом, когда вижу, что ООС снимается с той же обмотки, куда подключена АС. По давней древней традиции, о которой давно позабыто, ООС должна сниматься с ОТДЕЛЬНОЙ обмотки. Как, например, в легендарном Макинтоше-240. Я ещё на старом АП указывал Линксу на это обстоятельство. Не проникся. Как раньше делал, так и делает. Но это неправильно, и разница колоссальная. Продолжение следует.

Смотрим картинки, сравниваем. На первых двух ООС снимается с отдельной обмотки. На двух следующих - прямо с выхода. Видим, что в первом варианте картинка похожа на картинку усилителя без ООС, потому что в первом варианте полоса частот в контуре ООС на пару порядков шире и ООС намного быстрее. Во втором случае полоса часто в контуре ООС намного уже, быстродействие ООС ниже, и поэтому появляются выбросы на ПХ. Звук это никак не облагораживает, и потенциально ведёт к неустойчивости усилителя, которую приходится спасать всевозможной коррекцией.
21.png22.png24.png23.png

Почему такая разница? Индуктивность рассеяния на обеих обмотках одинаковая. Но в первом случае обмотка нагружена на 8 ом, а во втором случае - на 6.2 кОм. Постоянная времени Ls/R отличается в 6200/8=775 раз. От такая вот ...я, ребяты...

Кстати, в своей статье про Linx-38 автор пишет, что глубина ООС у этого усилителя всего 6дБ. Потому что сделать больше он не может. А это потому, что ООС не правильная.
 

Вложения

  • Макинтош.png
    Макинтош.png
    271 KB · Просмотры: 88
тем более отдельную обмотку оос можно намотать проводом 0,08...0.1мм и она почти не займет места в окне
 
тем более отдельную обмотку оос можно намотать проводом 0,08...0.1мм и она почти не займет места в окне
Или вообще не мотать, а брать ООС с первичной обмотки - ООС ещё быстрее будет. Так родился покемон. Кстати, в ТВЗ1-6 есть отдельная обмотка ООС. А это вообще не хиенд, это телевизор первого класса.
 

Вложения

  • 6п15p_SE.gif
    6п15p_SE.gif
    28.4 KB · Просмотры: 91
Последнее редактирование:
И ещё есть важный момент в проектировании усилителей с ООС. Каждый раз посыпаю голову пеплом, когда вижу, что ООС снимается с той же обмотки, куда подключена АС. По давней древней традиции, о которой давно позабыто, ООС должна сниматься с ОТДЕЛЬНОЙ обмотки.
Но по логике эта отдельная обмотка для расширения полосы должна быть так же секционирована, как и обмотка для АС.
 
можно взять с отвода первички на катод первой лампы вместо ультралинейной схемы
Ну ка, ну ка, есть у меня ультраотводы на ТВЗ которые не используются, как схемотехнические организовать ОООС?
И где то , кто то воплощал такое в железе?
Но по логике эта отдельная обмотка для расширения полосы должна быть так же секционирована, как и обмотка для АС.
Тоды ТВЗ получается сродни синрофазотрону :oops:
 
Но по логике эта отдельная обмотка для расширения полосы должна быть так же секционирована, как и обмотка для АС.
Я думаю, достаточно одного слоя в самой толще первички тем же проводом, что первичка. Тогда количество витков этой обмотки будет равно количеству витков в соседних слоях первички. Индуктивные и емкостные связи будут идеальными.
 
Я думаю, достаточно одного слоя в самой толще первички тем же проводом, что первичка.
лучше проводом 0,08 мм еще больше витков в одном слое будет,а еще лучше пэлшо 0,06мм
в однотакте проще с отвода первички брать,см схему выше
 
Схема Мюлларда хороша с прямой связью между первым каскадом и ФИ, спору нет, имея подпорку в 100+ Вольт, резистру в катодах уже достаточно. Но если усилитель не имеет первого каскада, то минус в "хвост" придется со смещения подавать и транзистор (два) тут уже вполне "в тему". Другой вопрос, что лучше в результате Мюллард или пентодный ФИ с большим усилением. Макаровский "Импресарио" с 6Ж9П в диффе с ИТ в катодах, качающий пару ГУ50 в триоде звучал отменно.
ОООС с отдельной обмотки прекрасное решение, если не экономить. Куча плюсов, особенно, если вторички изначально коммутируются, там ОООС вообще сложновато завести.
 
Последнее редактирование модератором:
Вот такой мне ИИ рисовал как раз.
 
АЧХ. Это всё не отменяет возможной необходимости коррекции. Модель трансформатора у меня хоть и учитывает индуктивность рассеяния, но паразитных емкостей в ней нет. И не учитывается монтаж. Поэтому корректировать придётся по месту в железе.
 

Вложения

  • pp4.png
    pp4.png
    65.4 KB · Просмотры: 73
Сейчас проектирую такой вариант на 6П14П-ЕВ, потренируюсь. E180F на входе, потом, если устроит, на КТ66 перейду.

Наверное добавлю отдельную обмотку для ОООС.
 
однако в плане снижения выходного сопротивления ооос лучше брать с выходной обмотки,а лучше сделать часть с нее и часть с отдельной обмотки оос
 

Статистика форума

Темы
3,342
Сообщения
268,354
Пользователи
2,573
Новый пользователь
Layk
Назад
Сверху Снизу